Suppr超能文献

中国 LN 患者的 GC/MS 和 LC/MS 血清代谢组学分析。

GC/MS and LC/MS serum metabolomic analysis of Chinese LN patients.

机构信息

Department of Orthopedics, General Hospital of Western Theater Command, Rongdu Avenue No. 270, Chengdu, 610000, People's Republic of China.

Department of Ultrasound Children's Hospital of Chongqing Medical University, National Clinical Research Center for Child Health and Disorders, Ministry of Education Key Laboratory of Child Development and Disorders (Chongqing Key Laboratory of Pediatrics), Chongqing, 400010, China.

出版信息

Sci Rep. 2024 Jan 17;14(1):1523. doi: 10.1038/s41598-024-52137-w.

Abstract

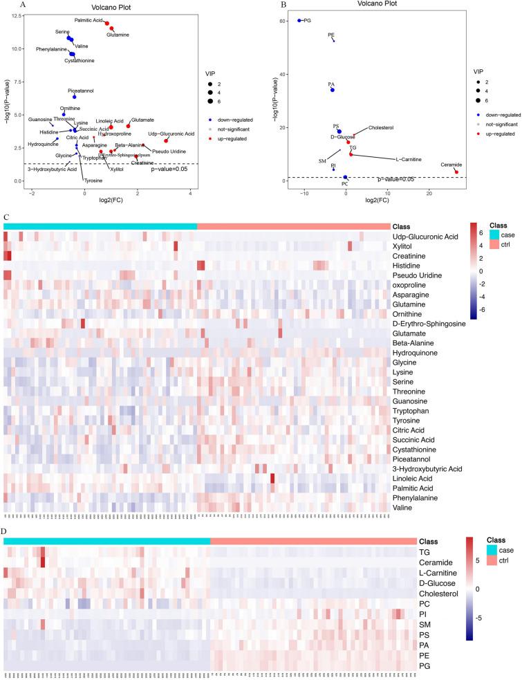
China, being a densely populated nation, faces a substantial economic burden due to a high incidence of lupus nephritis (LN) cases. The concealed onset of LN has resulted in many individuals have missed the optimal timing for treatment. The aim of the research is to study the serum metabolomics of Chinese LN patients using gas chromatography (GC)/mass spectrometry (MS) and liquid chromatography (LC)/MS to identify potential diagnostic markers. Fifty LN patients and fifty normal controls, matched for Body Mass Index (BMI) and age, were selected. Serum analysis was conducted using GC/MS and LC/MS, followed by multivariate statistical analysis. Various multidimensional analyses, including principal component analysis, partial least squares discrimination analysis, and orthogonal partial least squares discrimination analysis, along with one-dimensional analyses such as t-tests, were performed. Metabolites with variable importance in projection value > 1 and a p-value < 0.05 were considered critical biomarkers for LN. Furthermore, identified biomarkers delineated relevant metabolic pathways, and a metabolic pathway map was obtained from the database. Forty-one metabolites were identified as potential LN biomarkers, primarily associated with immune regulation, energy metabolism, intestinal microbial metabolism, renal damage, and oxidative stress. The potential for diagnosing LN and other diseases through metabolomics is demonstrated. Future research should explore larger sample sizes, metabolomic comparisons across different diseases and health states, and integration of metabolomics with clinical diagnostics. Such studies will enhance the understanding of metabolomics in medical diagnosis and provide robust support for its practical application.

摘要

中国是一个人口众多的国家,由于狼疮性肾炎(LN)发病率较高,因此面临着巨大的经济负担。LN 的隐匿性发作导致许多人错过了治疗的最佳时机。本研究旨在使用气相色谱(GC)/质谱(MS)和液相色谱(LC)/MS 对中国 LN 患者的血清代谢组学进行研究,以鉴定潜在的诊断标志物。选择了 50 名 LN 患者和 50 名年龄和体重指数(BMI)相匹配的正常对照者。采用 GC/MS 和 LC/MS 进行血清分析,然后进行多变量统计分析。进行了各种多维分析,包括主成分分析、偏最小二乘判别分析和正交偏最小二乘判别分析,以及一维分析,如 t 检验。具有投影值>1 和 p 值<0.05 的变量重要性的代谢物被认为是 LN 的关键生物标志物。此外,鉴定出的生物标志物描绘了相关的代谢途径,并从数据库中获得了代谢途径图。确定了 41 种代谢物作为潜在的 LN 生物标志物,主要与免疫调节、能量代谢、肠道微生物代谢、肾损伤和氧化应激有关。通过代谢组学诊断 LN 和其他疾病的潜力得到了证明。未来的研究应探索更大的样本量、不同疾病和健康状态的代谢组学比较,以及代谢组学与临床诊断的整合。这些研究将增强对代谢组学在医学诊断中的理解,并为其实际应用提供有力支持。

https://cdn.ncbi.nlm.nih.gov/pmc/blobs/5309/10794181/47f4e2331796/41598_2024_52137_Fig1_HTML.jpg

文献AI研究员

20分钟写一篇综述,助力文献阅读效率提升50倍。

立即体验

用中文搜PubMed

大模型驱动的PubMed中文搜索引擎

马上搜索

文档翻译

学术文献翻译模型,支持多种主流文档格式。

立即体验