Suppr超能文献

一种光遗传学细胞疗法,可恢复肌萎缩侧索硬化症侵袭性小鼠模型中目标肌肉的控制。

An optogenetic cell therapy to restore control of target muscles in an aggressive mouse model of amyotrophic lateral sclerosis.

机构信息

Department of Neuromuscular Diseases, UCL Queen Square Institute of Neurology, University College London, London, United Kingdom.

UCL Queen Square Motor Neuron Disease Centre, UCL Queen Square Institute of Neurology, University College London, London, United Kingdom.

出版信息

Elife. 2024 Jan 18;12:RP88250. doi: 10.7554/eLife.88250.

Abstract

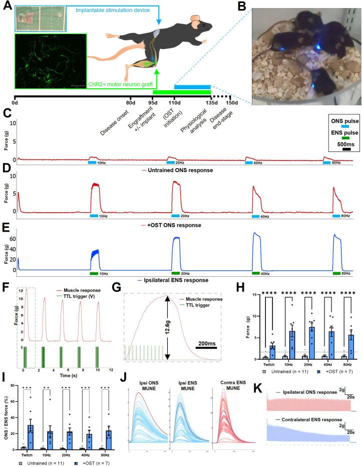
Breakdown of neuromuscular junctions (NMJs) is an early pathological hallmark of amyotrophic lateral sclerosis (ALS) that blocks neuromuscular transmission, leading to muscle weakness, paralysis and, ultimately, premature death. Currently, no therapies exist that can prevent progressive motor neuron degeneration, muscle denervation, or paralysis in ALS. Here, we report important advances in the development of an optogenetic, neural replacement strategy that can effectively restore innervation of severely affected skeletal muscles in the aggressive SOD1 mouse model of ALS, thus providing an interface to selectively control the function of targeted muscles using optical stimulation. We also identify a specific approach to confer complete survival of allogeneic replacement motor neurons. Furthermore, we demonstrate that an optical stimulation training paradigm can prevent atrophy of reinnervated muscle fibers and results in a tenfold increase in optically evoked contractile force. Together, these advances pave the way for an assistive therapy that could benefit all ALS patients.

摘要

神经肌肉接头(NMJ)的崩溃是肌萎缩侧索硬化症(ALS)的早期病理标志,它会阻断神经肌肉传递,导致肌肉无力、瘫痪,最终导致过早死亡。目前,尚无任何疗法可以预防 ALS 中进行性运动神经元退化、肌肉去神经支配或瘫痪。在这里,我们报告了在开发光遗传学、神经替代策略方面的重要进展,该策略可有效恢复 ALS 侵袭性 SOD1 小鼠模型中严重受影响的骨骼肌的神经支配,从而提供了一个接口,可使用光学刺激来选择性地控制靶向肌肉的功能。我们还确定了一种使同种异体替代运动神经元完全存活的特定方法。此外,我们证明了一种光学刺激训练方案可以防止再支配肌纤维的萎缩,并使光诱发的收缩力增加十倍。总之,这些进展为辅助治疗铺平了道路,所有 ALS 患者都将从中受益。

https://cdn.ncbi.nlm.nih.gov/pmc/blobs/3aec/10945574/2d04594648c7/elife-88250-fig1.jpg

文献AI研究员

20分钟写一篇综述,助力文献阅读效率提升50倍。

立即体验

用中文搜PubMed

大模型驱动的PubMed中文搜索引擎

马上搜索

文档翻译

学术文献翻译模型,支持多种主流文档格式。

立即体验