Suppr超能文献

组织结构决定了口咽和子宫颈HPV相关鳞状细胞癌中肿瘤浸润免疫细胞的模式和密度。

Tissue contexture determines the pattern and density of tumor-infiltrating immune cells in HPV-associated squamous cell carcinomas of oropharynx and uterine cervix.

作者信息

Pavelková Lucie, Táborská Eliška, Syding Linn A, Plačková Klára, Simonova Ekaterina, Hladíková Kamila, Hensler Michal, Laco Jan, Koucký Vladimír, Zábrodský Michal, Bouček Jan, Grega Marek, Rozkošová Kateřina, Vošmiková Hana, Halaška Michael J, Rob Lukáš, Práznovec Ivan, Hodek Miroslav, Vošmik Milan, Čelakovský Petr, Chrobok Viktor, Ryška Aleš, Palová-Jelínková Lenka, Špíšek Radek, Fialová Anna

机构信息

SOTIO, Českomoravská 2532/19b,Prague 9, Prague CZ-19000, Czech Republic; Department of Otorhinolaryngology and Head and Neck Surgery, 1st Faculty of Medicine, Charles University and University Hospital Motol, Prague, Czech Republic.

SOTIO, Českomoravská 2532/19b,Prague 9, Prague CZ-19000, Czech Republic.

出版信息

Transl Oncol. 2024 Mar;41:101884. doi: 10.1016/j.tranon.2024.101884. Epub 2024 Jan 18.

Abstract

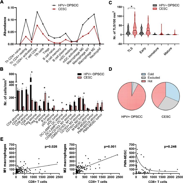
The profile of the antitumor immune response is an important factor determining patient clinical outcome. However, the influence of the tissue contexture on the composition of the tumor microenvironments of virally induced tumors is not clearly understood. Therefore, we analyzed the immune landscape of two HPV-associated malignancies: oropharyngeal squamous cell carcinoma (OPSCC) and squamous cell carcinoma of uterine cervix (CESC). We employed multiplex immunohistochemistry and immunofluorescence to evaluate the density and spatial distribution of immune cells in retrospective cohorts of OPSCC and CESC patients. This approach was complemented by transcriptomic analysis of purified primary tumor cells and in silico analysis of publicly available RNA sequencing data. Transcriptomic analysis showed similar immune profiles in OPSCC and CESC samples. Interestingly, immunostaining of OPSCC tissues revealed high densities of immune cells in both tumor stroma and tumor epithelium, whereas CESC samples were mainly characterized by the lack of immune cells in the tumor epithelium. However, in contrast to other immune cell populations, polymorphonuclear myeloid-derived suppressor cells (PMN-MDSCs) were abundant in both segments of CESC samples and CESC-derived tumor cells expressed markedly higher levels of the PMN-MDSC chemoattractants CXCL1, CXCL5, and CXCL6 than OPSCC tumor cells. Taken together, despite their having the same etiologic agent, the immune infiltration pattern significantly differs between OPSCC and CESC, with a noticeable shift toward prominent MDSC infiltration in the latter. Our data thus present a rationale for a diverse approach to targeted therapy in patients with HPV-associated tumors of different tissue origins.

摘要

抗肿瘤免疫反应的特征是决定患者临床结局的重要因素。然而,组织结构对病毒诱导肿瘤的肿瘤微环境组成的影响尚不清楚。因此,我们分析了两种与人乳头瘤病毒(HPV)相关的恶性肿瘤的免疫格局:口咽鳞状细胞癌(OPSCC)和子宫颈鳞状细胞癌(CESC)。我们采用多重免疫组织化学和免疫荧光技术,评估OPSCC和CESC患者回顾性队列中免疫细胞的密度和空间分布。这种方法辅以对纯化的原发性肿瘤细胞的转录组分析以及对公开可用的RNA测序数据的计算机分析。转录组分析显示,OPSCC和CESC样本中的免疫特征相似。有趣的是,OPSCC组织的免疫染色显示肿瘤基质和肿瘤上皮中免疫细胞密度都很高,而CESC样本的主要特征是肿瘤上皮中缺乏免疫细胞。然而,与其他免疫细胞群体不同,多形核髓系来源的抑制细胞(PMN-MDSC)在CESC样本的两个部分中都很丰富,并且CESC来源的肿瘤细胞表达的PMN-MDSC趋化因子CXCL1、CXCL5和CXCL6水平明显高于OPSCC肿瘤细胞。综上所述,尽管OPSCC和CESC具有相同的病原体,但它们的免疫浸润模式显著不同,后者明显向突出的MDSC浸润转变。因此,我们的数据为针对不同组织来源的HPV相关肿瘤患者采取多样化的靶向治疗方法提供了理论依据。

https://cdn.ncbi.nlm.nih.gov/pmc/blobs/7ead/10831289/43638f2f230c/gr1.jpg

文献AI研究员

20分钟写一篇综述,助力文献阅读效率提升50倍。

立即体验

用中文搜PubMed

大模型驱动的PubMed中文搜索引擎

马上搜索

文档翻译

学术文献翻译模型,支持多种主流文档格式。

立即体验