Suppr超能文献

冠状病毒 2 型粒子的蛋白质组分析揭示了 G3BP 蛋白在病毒组装中的关键作用。

Proteomic analysis of SARS-CoV-2 particles unveils a key role of G3BP proteins in viral assembly.

机构信息

Université Paris Cité, CNRS, Inserm, Institut Cochin, F-75014, Paris, France.

Institute for Molecules and Materials, Radboud University, 6525, AJ, Nijmegen, the Netherlands.

出版信息

Nat Commun. 2024 Jan 20;15(1):640. doi: 10.1038/s41467-024-44958-0.

Abstract

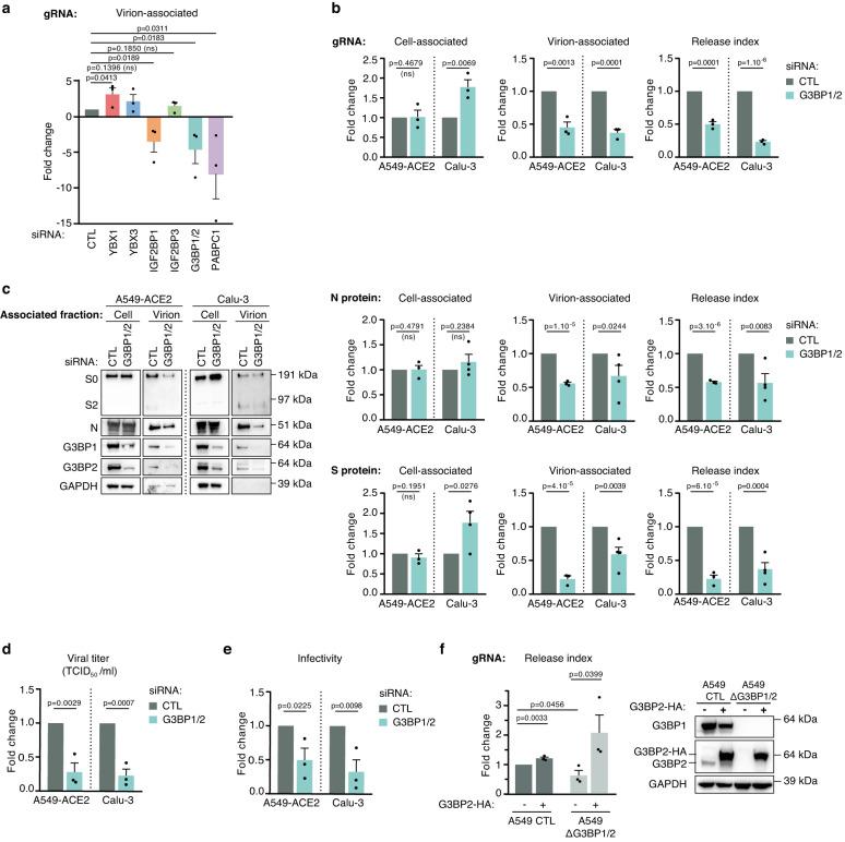
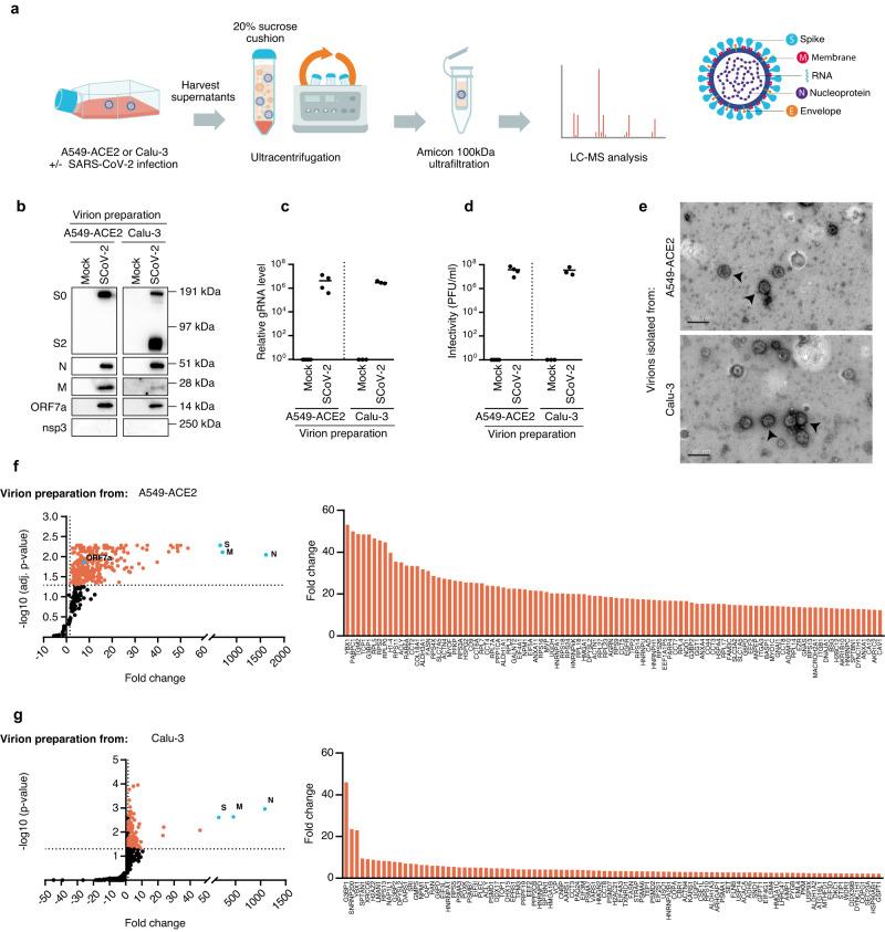
Considerable progress has been made in understanding the molecular host-virus battlefield during SARS-CoV-2 infection. Nevertheless, the assembly and egress of newly formed virions are less understood. To identify host proteins involved in viral morphogenesis, we characterize the proteome of SARS-CoV-2 virions produced from A549-ACE2 and Calu-3 cells, isolated via ultracentrifugation on sucrose cushion or by ACE-2 affinity capture. Bioinformatic analysis unveils 92 SARS-CoV-2 virion-associated host factors, providing a valuable resource to better understand the molecular environment of virion production. We reveal that G3BP1 and G3BP2 (G3BP1/2), two major stress granule nucleators, are embedded within virions and unexpectedly favor virion production. Furthermore, we show that G3BP1/2 participate in the formation of cytoplasmic membrane vesicles, that are likely virion assembly sites, consistent with a proviral role of G3BP1/2 in SARS-CoV-2 dissemination. Altogether, these findings provide new insights into host factors required for SARS-CoV-2 assembly with potential implications for future therapeutic targeting.

摘要

在理解 SARS-CoV-2 感染期间的分子宿主-病毒战场方面已经取得了相当大的进展。然而,对于新形成的病毒粒子的组装和出芽过程了解较少。为了鉴定参与病毒形态发生的宿主蛋白,我们通过蔗糖垫超速离心或通过 ACE-2 亲和捕获,对 A549-ACE2 和 Calu-3 细胞中产生的 SARS-CoV-2 病毒粒子的蛋白质组进行了表征。生物信息学分析揭示了 92 种 SARS-CoV-2 病毒粒子相关的宿主因子,为更好地了解病毒粒子产生的分子环境提供了有价值的资源。我们发现,两种主要应激颗粒核形成蛋白 G3BP1 和 G3BP2(G3BP1/2)嵌入病毒粒子中,并出人意料地有利于病毒粒子的产生。此外,我们表明 G3BP1/2 参与细胞质膜囊泡的形成,这些囊泡可能是病毒粒子组装的部位,这与 G3BP1/2 在 SARS-CoV-2 传播中的促病毒作用一致。总之,这些发现为 SARS-CoV-2 组装所需的宿主因子提供了新的见解,可能对未来的治疗靶向具有重要意义。

https://cdn.ncbi.nlm.nih.gov/pmc/blobs/0f88/10799903/314cff7a5120/41467_2024_44958_Fig1_HTML.jpg

文献AI研究员

20分钟写一篇综述,助力文献阅读效率提升50倍。

立即体验

用中文搜PubMed

大模型驱动的PubMed中文搜索引擎

马上搜索

文档翻译

学术文献翻译模型,支持多种主流文档格式。

立即体验