Suppr超能文献

解析帕金森病在单细胞分辨率下的细胞类型特异性反应。

Unravelling cell type-specific responses to Parkinson's Disease at single cell resolution.

机构信息

VIB Center for Brain & Disease Research, KU Leuven, Leuven, Belgium.

UK Dementia Research Institute, Department of Clinical Neurosciences, University of Cambridge, Cambridge, CB2 0AH, UK.

出版信息

Mol Neurodegener. 2024 Jan 20;19(1):7. doi: 10.1186/s13024-023-00699-0.

Abstract

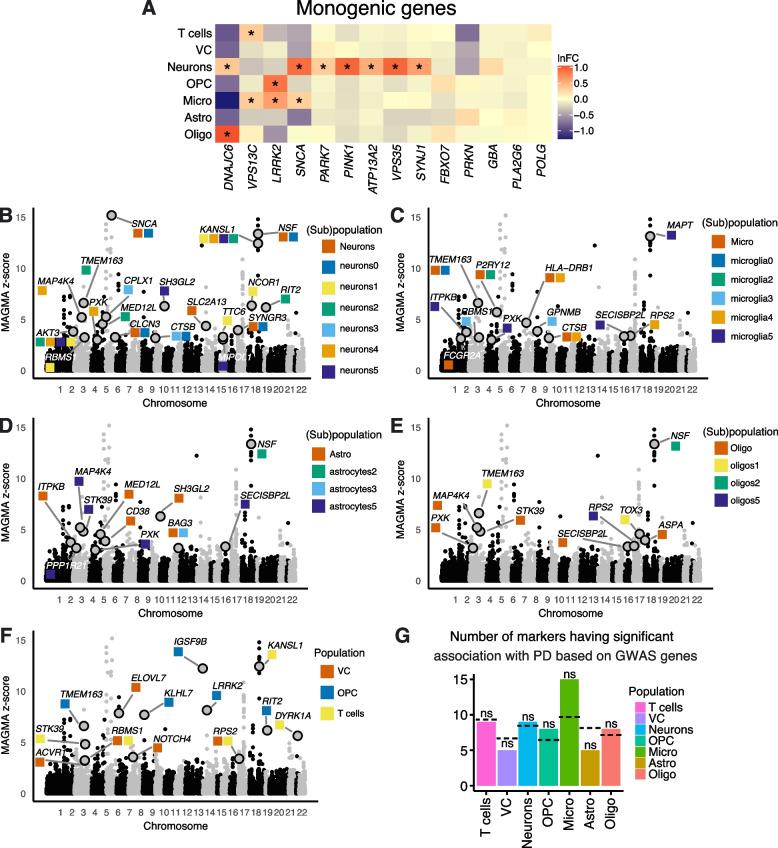
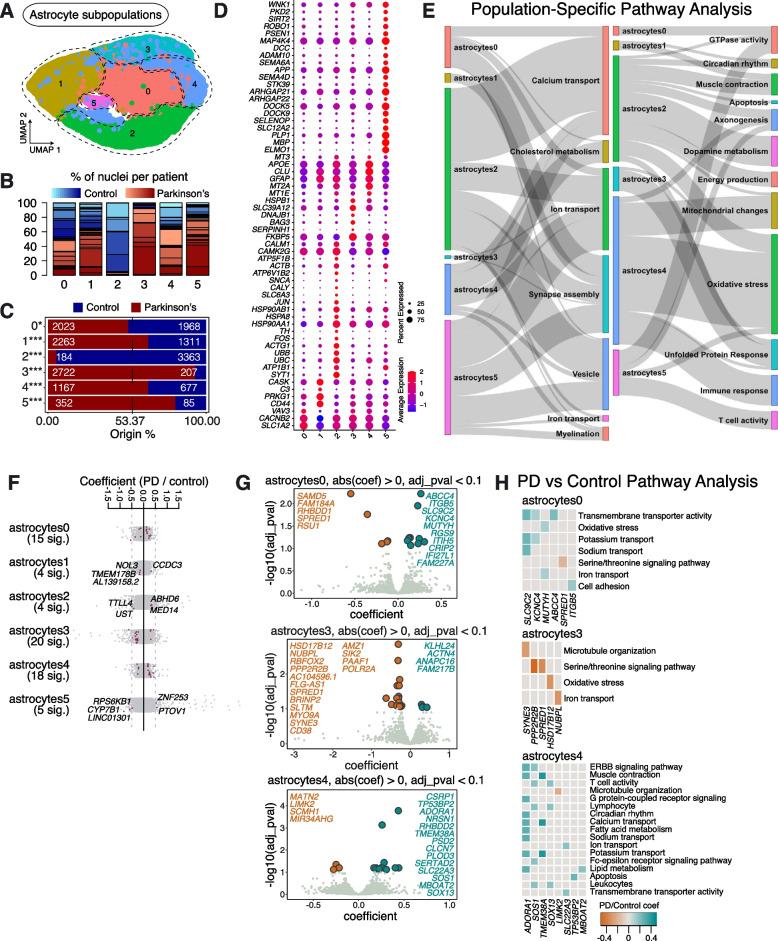
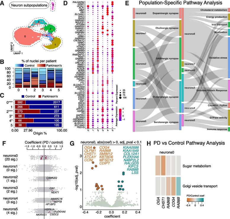
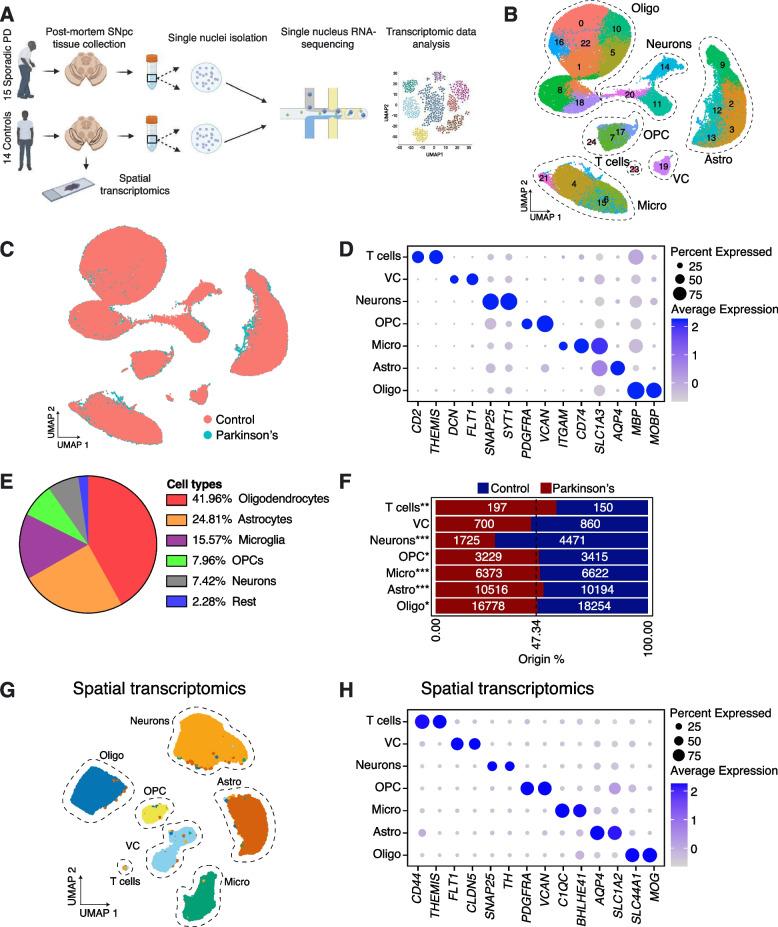
Parkinson's Disease (PD) is the second most common neurodegenerative disorder. The pathological hallmark of PD is loss of dopaminergic neurons and the presence of aggregated α-synuclein, primarily in the substantia nigra pars compacta (SNpc) of the midbrain. However, the molecular mechanisms that underlie the pathology in different cell types is not currently understood. Here, we present a single nucleus transcriptome analysis of human post-mortem SNpc obtained from 15 sporadic Parkinson's Disease (PD) cases and 14 Controls. Our dataset comprises ∼84K nuclei, representing all major cell types of the brain, allowing us to obtain a transcriptome-level characterization of these cell types. Importantly, we identify multiple subpopulations for each cell type and describe specific gene sets that provide insights into the differing roles of these subpopulations. Our findings reveal a significant decrease in neuronal cells in PD samples, accompanied by an increase in glial cells and T cells. Subpopulation analyses demonstrate a significant depletion of tyrosine hydroxylase (TH) enriched astrocyte, microglia and oligodendrocyte populations in PD samples, as well as TH enriched neurons, which are also depleted. Moreover, marker gene analysis of the depleted subpopulations identified 28 overlapping genes, including those associated with dopamine metabolism (e.g., ALDH1A1, SLC6A3 & SLC18A2). Overall, our study provides a valuable resource for understanding the molecular mechanisms involved in dopaminergic neuron degeneration and glial responses in PD, highlighting the existence of novel subpopulations and cell type-specific gene sets.

摘要

帕金森病(PD)是第二常见的神经退行性疾病。PD 的病理学标志是多巴胺能神经元丧失和聚集的α-突触核蛋白的存在,主要存在于中脑的黑质致密部(SNpc)。然而,目前尚不清楚不同细胞类型中导致病理学的分子机制。在这里,我们对来自 15 例散发性帕金森病(PD)病例和 14 例对照的人类死后 SNpc 的单个核转录组进行了分析。我们的数据集包含约 84K 个核,代表大脑的所有主要细胞类型,使我们能够对这些细胞类型进行转录组水平的特征描述。重要的是,我们为每种细胞类型确定了多个亚群,并描述了特定的基因集,这些基因集为这些亚群的不同作用提供了深入的了解。我们的研究结果表明 PD 样本中的神经元细胞显著减少,同时胶质细胞和 T 细胞增加。亚群分析表明 PD 样本中富含酪氨酸羟化酶(TH)的星形胶质细胞、小胶质细胞和少突胶质细胞群体以及富含 TH 的神经元明显减少。此外,耗竭亚群的标记基因分析确定了 28 个重叠基因,包括与多巴胺代谢相关的基因(例如,ALDH1A1、SLC6A3 和 SLC18A2)。总体而言,我们的研究为理解 PD 中多巴胺能神经元变性和神经胶质反应所涉及的分子机制提供了有价值的资源,突出了新的亚群和细胞类型特异性基因集的存在。

https://cdn.ncbi.nlm.nih.gov/pmc/blobs/eb90/10799528/d1032a0fffe6/13024_2023_699_Fig1_HTML.jpg

文献AI研究员

20分钟写一篇综述,助力文献阅读效率提升50倍。

立即体验

用中文搜PubMed

大模型驱动的PubMed中文搜索引擎

马上搜索

文档翻译

学术文献翻译模型,支持多种主流文档格式。

立即体验