Suppr超能文献

[Zr]-CD8 免疫 PET 成像显示胶质母细胞瘤多形性对联合溶瘤病毒和检查点抑制剂免疫治疗的反应,揭示了临床前模型中 CD8 浸润的差异变化。

[Zr]-CD8 ImmunoPET imaging of glioblastoma multiforme response to combination oncolytic viral and checkpoint inhibitor immunotherapy reveals CD8 infiltration differential changes in preclinical models.

机构信息

Department of Biomedical Engineering, University of Alabama at Birmingham, Birmingham, AL, USA.

Department of Radiology, University of Alabama at Birmingham, Birmingham, AL, USA.

出版信息

Theranostics. 2024 Jan 1;14(3):911-923. doi: 10.7150/thno.89206. eCollection 2024.

Abstract

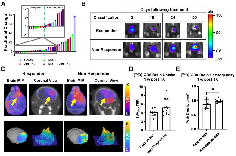
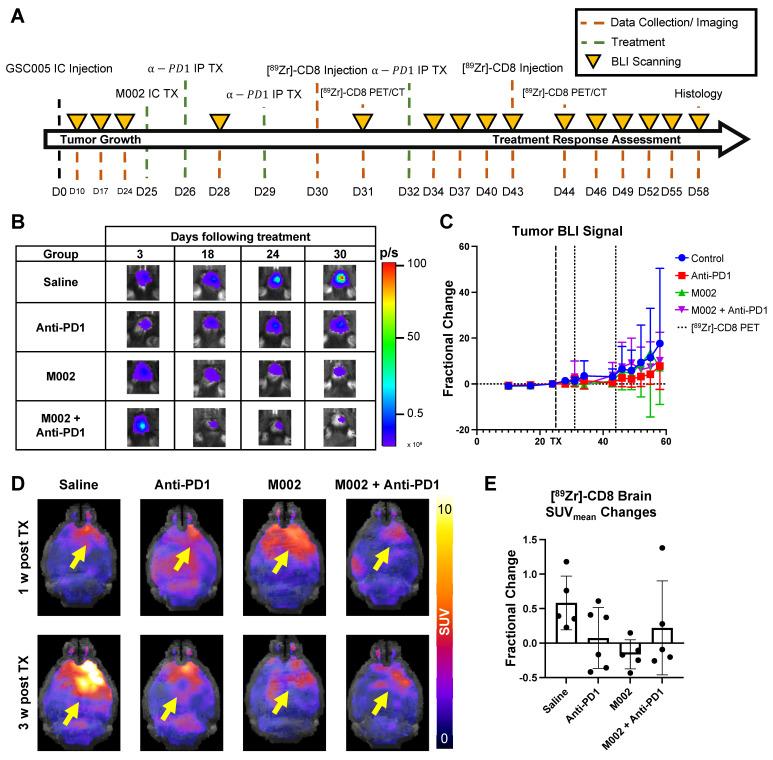
Novel immune-activating therapeutics for the treatment of glioblastoma multiforme (GBM) have shown potential for tumor regression and increased survival over standard therapies. However, immunotherapy efficacy remains inconsistent with response assessment being complicated by early treatment-induced apparent radiological tumor progression and slow downstream effects. This inability to determine early immunotherapeutic benefit results in a drastically decreased window for alternative, and potentially more effective, treatment options. The objective of this study is to evaluate the effects of combination immunotherapy on early CD8 cell infiltration and its association with long term response in orthotopic syngeneic glioblastoma models. Luciferase positive GBM orthotopic mouse models (GSC005-luc) were imaged via [Zr]-CD8 positron emission tomography (PET) one week following treatment with saline, anti-PD1, M002 oncolytic herpes simplex virus (oHSV) or combination immunotherapy. Subsequently, brains were excised, imaged via [Zr]-CD8 ImmunoPET and evaluated though autoradiography and histology for H&E and CD8 immunohistochemistry. Longitudinal immunotherapeutic effects were evaluated through [Zr]-CD8 PET imaging one- and three-weeks following treatment, with changes in tumor volume monitored on a three-day basis via bioluminescence imaging (BLI). Response classification was then performed based on long-term BLI signal changes. Statistical analysis was performed between groups using one-way ANOVA and two-sided unpaired T-test, with p < 0.05 considered significant. Correlations between imaging and biological validation were assessed via Pearson's correlation test. [Zr]-CD8 PET standardized uptake value (SUV) quantification was correlated with SUV quantification (r = 0.61, p < 0.01), autoradiography (r = 0.46, p < 0.01), and IHC tumor CD8 cell density (r = 0.55, p < 0.01). Classification of therapeutic responders, via bioluminescence signal, revealed a more homogeneous CD8 immune cell distribution in responders (p < 0.05) one-week following immunotherapy. Assessment of early CD8 cell infiltration and distribution in the tumor microenvironment provides potential imaging metrics for the characterization of oHSV and checkpoint blockade immunotherapy response in GBM. The combination therapies showed enhanced efficacy compared to single agent immunotherapies. Further development of immune-focused imaging methods can provide clinically relevant metrics associated with immune cell localization that can inform immunotherapeutic efficacy and subsequent treatment response in GBM patients.

摘要

新型免疫激活疗法治疗多形性胶质母细胞瘤 (GBM) 显示出肿瘤消退和提高生存率的潜力,优于标准治疗。然而,免疫疗法的疗效仍然不一致,因为早期治疗引起的明显放射性肿瘤进展和下游效应缓慢,使反应评估变得复杂。这种无法确定早期免疫治疗益处的能力导致可供选择的、潜在更有效的治疗方案的窗口急剧缩小。本研究的目的是评估联合免疫疗法对同源性胶质母细胞瘤模型中早期 CD8 细胞浸润的影响及其与长期反应的关系。 在治疗后一周,通过 [Zr]-CD8 正电子发射断层扫描 (PET) 对荧光素阳性 GBM 原位小鼠模型 (GSC005-luc) 进行成像,分别接受生理盐水、抗 PD1、M002 溶瘤单纯疱疹病毒 (oHSV) 或联合免疫治疗。随后,切除大脑,通过 [Zr]-CD8 ImmunoPET 成像,并通过 [Zr]-CD8 免疫 PET 成像进行评估,通过放射性自显影和 H&E 及 CD8 免疫组化进行组织学评估。通过治疗后一周和三周的 [Zr]-CD8 PET 成像评估纵向免疫治疗效果,并通过生物发光成像 (BLI) 每隔三天监测肿瘤体积变化。然后根据长期 BLI 信号变化进行反应分类。使用单向方差分析和双侧非配对 T 检验对组间进行统计学分析,p < 0.05 被认为具有统计学意义。通过 Pearson 相关检验评估成像和生物学验证之间的相关性。 [Zr]-CD8 PET 标准化摄取值 (SUV) 定量与 SUV 定量 (r = 0.61,p < 0.01)、放射性自显影 (r = 0.46,p < 0.01) 和 IHC 肿瘤 CD8 细胞密度 (r = 0.55,p < 0.01) 相关。通过生物发光信号对治疗反应者进行分类,发现免疫治疗后一周反应者的 CD8 免疫细胞分布更加均匀 (p < 0.05)。 评估肿瘤微环境中早期 CD8 细胞浸润和分布为 oHSV 和检查点阻断免疫治疗反应的 GBM 提供了潜在的成像指标。联合治疗与单药免疫治疗相比显示出更强的疗效。进一步开发以免疫为重点的成像方法可以提供与免疫细胞定位相关的临床相关指标,从而为 GBM 患者的免疫治疗效果和随后的治疗反应提供信息。

https://cdn.ncbi.nlm.nih.gov/pmc/blobs/eb26/10797292/d9358f49c34c/thnov14p0911g001.jpg

文献AI研究员

20分钟写一篇综述,助力文献阅读效率提升50倍。

立即体验

用中文搜PubMed

大模型驱动的PubMed中文搜索引擎

马上搜索

文档翻译

学术文献翻译模型,支持多种主流文档格式。

立即体验