Suppr超能文献

YTHDF3/mA/LRP6 抑制作用重塑脂肪酸代谢并抑制宫颈癌淋巴结转移。

The inhibition of YTHDF3/mA/LRP6 reprograms fatty acid metabolism and suppresses lymph node metastasis in cervical cancer.

机构信息

Shenzhen Key Laboratory of Viral Oncology; Department of Science and Innovation, Shenzhen Hospital, Southern Medical University, Shenzhen, China.

The Third School of Clinical Medicine, Southern Medical University Guangzhou, China.

出版信息

Int J Biol Sci. 2024 Jan 12;20(3):916-936. doi: 10.7150/ijbs.87203. eCollection 2024.

Abstract

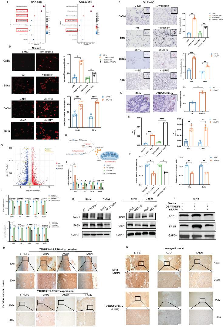
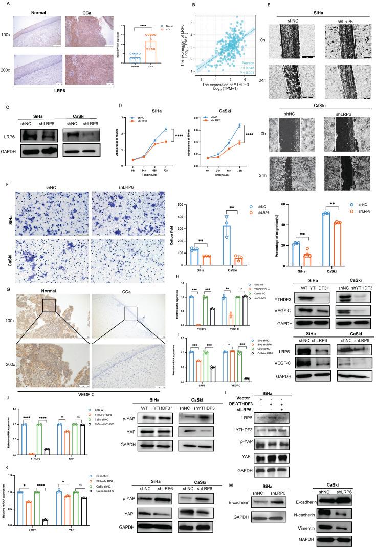
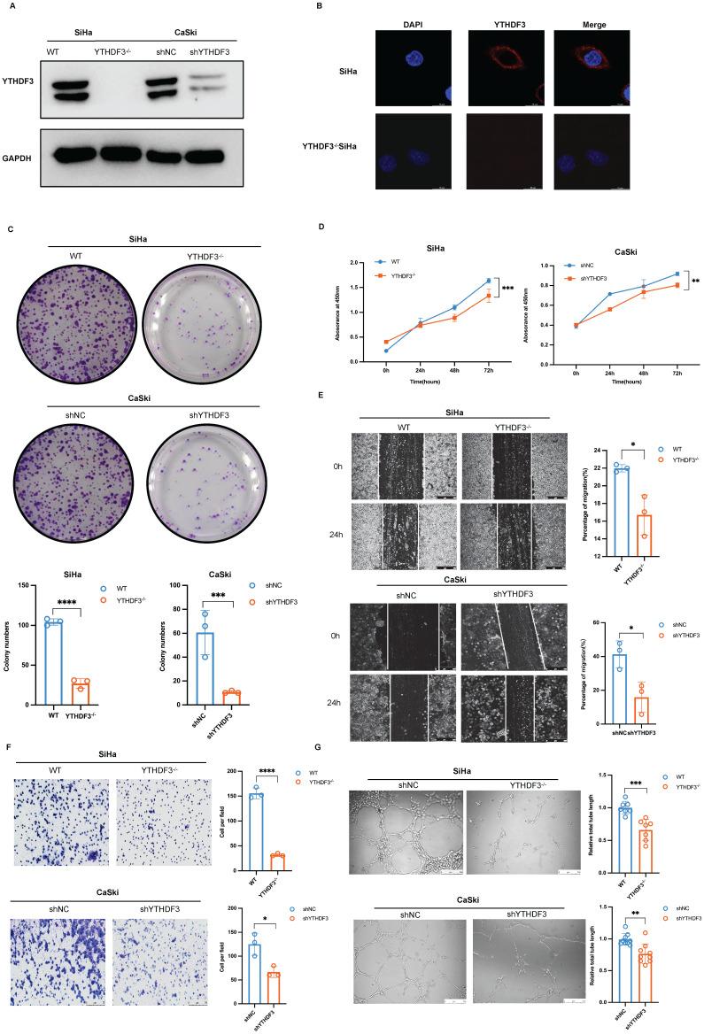
The lipid synthesis of fatty acid (FA) represents a significant hallmark in the occurrence and progression of malignant tumor, which are associated with lymph node (LN) metastasis. Elucidation of the molecular mechanisms underlying LN metastasis could provide therapeutic strategies for cervical cancer (CCa). N6-Methyladenosine (mA), the most prevalent and abundant RNA modification, exerts specific regulatory control over a series of oncogene expressions. This study demonstrated a clinical correlation between the upregulation of the mA reader YTHDF3 and LN metastasis, thereby contributing to poor overall survival probability (OS) among CCa patients. The mechanistic investigation revealed that SREBF1 transcriptionally activated YTHDF3 expression by binding to its promoter. Functional experiments demonstrated that the upregulation of YTHDF3 significantly enhanced the proliferative, migratory, and invasive capacities of CCa cells, while also promoting lymphangiogenesis and facilitating LN metastasis . Mechanistically, the upregulation of LRP6 through YTHDF3-mediated mA modification resulted in increased expression of FASN and ACC1, leading to both lipolysis of lipid droplets and synthesis of free fatty acid. Ultimately, this promoted fatty acid metabolism and enhanced LN metastasis by activating the LRP6-YAP-VEGF-C axis, which could induce lymphangiogenesis in CCa. Our study highlighted that YTHDF3 can serve as a promising therapeutic target and predictive biomarker for CCa patients with LN metastasis.

摘要

脂肪酸(FA)的脂质合成是恶性肿瘤发生和发展的一个重要标志,与淋巴结(LN)转移有关。阐明LN 转移的分子机制可为宫颈癌(CCa)提供治疗策略。N6-甲基腺苷(mA)是最普遍和丰富的 RNA 修饰,对一系列癌基因的表达具有特异性的调控作用。本研究表明,mA 读码器 YTHDF3 的上调与 LN 转移之间存在临床相关性,从而导致 CCa 患者总体生存概率(OS)较差。机制研究表明,SREBF1 通过结合其启动子转录激活 YTHDF3 的表达。功能实验表明,YTHDF3 的上调显著增强了 CCa 细胞的增殖、迁移和侵袭能力,同时促进淋巴管生成并促进 LN 转移。机制上,通过 YTHDF3 介导的 mA 修饰上调 LRP6,导致 FASN 和 ACC1 的表达增加,导致脂滴的脂肪分解和游离脂肪酸的合成。最终,通过激活 LRP6-YAP-VEGF-C 轴促进脂肪酸代谢并增强 LN 转移,从而诱导 CCa 中的淋巴管生成。我们的研究强调,YTHDF3 可以作为一个有前途的治疗靶点和预测标志物,用于有 LN 转移的 CCa 患者。

https://cdn.ncbi.nlm.nih.gov/pmc/blobs/4c8f/10797697/25cbfd438e8f/ijbsv20p0916g001.jpg

文献AI研究员

20分钟写一篇综述,助力文献阅读效率提升50倍。

立即体验

用中文搜PubMed

大模型驱动的PubMed中文搜索引擎

马上搜索

文档翻译

学术文献翻译模型,支持多种主流文档格式。

立即体验