Suppr超能文献

后脑边界作为神经祖细胞和干细胞的龛位,由细胞外基质蛋白聚糖硫酸软骨素调控。

Hindbrain boundaries as niches of neural progenitor and stem cells regulated by the extracellular matrix proteoglycan chondroitin sulphate.

机构信息

Koret School of Veterinary Medicine, The Robert H. Smith Faculty of Agricultural, Food, and Environmental Sciences, The Hebrew University of Jerusalem, Rehovot 7610001, Israel.

Department of Physiology, Development and Neuroscience, University of Cambridge, Cambridge CB2 1TN, UK.

出版信息

Development. 2024 Feb 15;151(4). doi: 10.1242/dev.201934. Epub 2024 Feb 13.

Abstract

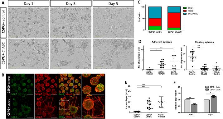
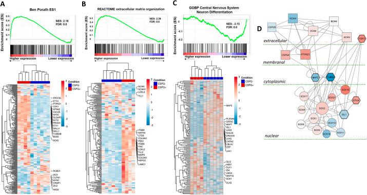
The interplay between neural progenitors and stem cells (NPSCs), and their extracellular matrix (ECM) is a crucial regulatory mechanism that determines their behavior. Nonetheless, how the ECM dictates the state of NPSCs remains elusive. The hindbrain is valuable to examine this relationship, as cells in the ventricular surface of hindbrain boundaries (HBs), which arise between any two neighboring rhombomeres, express the NPSC marker Sox2, while being surrounded with the membrane-bound ECM molecule chondroitin sulphate proteoglycan (CSPG), in chick and mouse embryos. CSPG expression was used to isolate HB Sox2+ cells for RNA-sequencing, revealing their distinguished molecular properties as typical NPSCs, which express known and newly identified genes relating to stem cells, cancer, the matrisome and cell cycle. In contrast, the CSPG- non-HB cells, displayed clear neural-differentiation transcriptome. To address whether CSPG is significant for hindbrain development, its expression was manipulated in vivo and in vitro. CSPG manipulations shifted the stem versus differentiation state of HB cells, evident by their behavior and altered gene expression. These results provide further understanding of the uniqueness of hindbrain boundaries as repetitive pools of NPSCs in-between the rapidly growing rhombomeres, which rely on their microenvironment to maintain their undifferentiated state during development.

摘要

神经祖细胞和干细胞(NPSCs)及其细胞外基质(ECM)之间的相互作用是决定其行为的关键调节机制。然而,ECM 如何决定 NPSC 的状态仍然难以捉摸。后脑对于研究这种关系很有价值,因为在后脑边界(HBs)的脑室表面的细胞,在后脑边界的脑室表面产生,位于任何两个相邻的神经节之间,表达 NPSC 标记物 Sox2,同时被膜结合 ECM 分子硫酸软骨素蛋白聚糖(CSPG)包围,在鸡和鼠胚胎中。CSPG 的表达被用来分离 HB Sox2+细胞进行 RNA 测序,揭示了它们作为典型 NPSC 的独特分子特性,这些细胞表达与干细胞、癌症、基质组和细胞周期相关的已知和新发现的基因。相比之下,CSPG-非 HB 细胞显示出明显的神经分化转录组。为了研究 CSPG 是否对后脑发育有重要作用,在体内和体外对其进行了操作。CSPG 的操作改变了 HB 细胞的干细胞与分化状态,这可以通过它们的行为和改变的基因表达来证明。这些结果进一步了解了后脑边界作为快速生长的神经节之间重复的 NPSC 池的独特性,它们依赖于微环境来在发育过程中保持未分化状态。

https://cdn.ncbi.nlm.nih.gov/pmc/blobs/5007/10911165/4bf0b678b91c/develop-151-201934-g1.jpg

文献AI研究员

20分钟写一篇综述,助力文献阅读效率提升50倍。

立即体验

用中文搜PubMed

大模型驱动的PubMed中文搜索引擎

马上搜索

文档翻译

学术文献翻译模型,支持多种主流文档格式。

立即体验