Suppr超能文献

内皮素信号阻断和 IGF1 表达补偿联合保护视网膜免受变性。

Combination of blockade of endothelin signalling and compensation of IGF1 expression protects the retina from degeneration.

机构信息

Division of Biological Science, Nara Institute of Science and Technology, Ikoma, 630-0192, Japan.

Omics Research Center (ORC), National Cerebral and Cardiovascular Center, Suita, Osaka, 564-8565, Japan.

出版信息

Cell Mol Life Sci. 2024 Jan 22;81(1):51. doi: 10.1007/s00018-023-05087-x.

Abstract

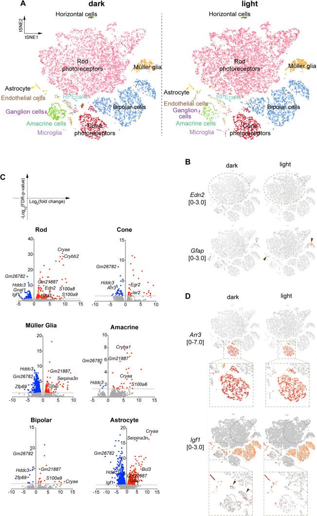
Retinitis pigmentosa (RP) and macular dystrophy (MD) cause severe retinal dysfunction, affecting 1 in 4000 people worldwide. This disease is currently assumed to be intractable, because effective therapeutic methods have not been established, regardless of genetic or sporadic traits. Here, we examined a RP mouse model in which the Prominin-1 (Prom1) gene was deficient and investigated the molecular events occurring at the outset of retinal dysfunction. We extracted the Prom1-deficient retina subjected to light exposure for a short time, conducted single-cell expression profiling, and compared the gene expression with and without stimuli. We identified the cells and genes whose expression levels change directly in response to light stimuli. Among the genes altered by light stimulation, Igf1 was decreased in rod photoreceptor cells and astrocytes under the light-stimulated condition. Consistently, the insulin-like growth factor (IGF) signal was weakened in light-stimulated photoreceptor cells. The recovery of Igf1 expression with the adeno-associated virus (AAV) prevented photoreceptor cell death, and its treatment in combination with the endothelin receptor antagonist led to the blockade of abnormal glial activation and the promotion of glycolysis, thereby resulting in the improvement of retinal functions, as assayed by electroretinography. We additionally demonstrated that the attenuation of mammalian/mechanistic target of rapamycin (mTOR), which mediates IGF signalling, leads to complications in maintaining retinal homeostasis. Together, we propose that combinatorial manipulation of distinct mechanisms is useful for the maintenance of the retinal condition.

摘要

色素性视网膜炎(RP)和黄斑营养不良(MD)导致严重的视网膜功能障碍,影响全球每 4000 人中的 1 人。目前,无论遗传或散发性特征如何,由于尚未建立有效的治疗方法,这种疾病都被认为是无法治愈的。在这里,我们研究了 Prominin-1(Prom1)基因缺失的 RP 小鼠模型,并研究了视网膜功能障碍早期发生的分子事件。我们提取了短暂暴露于光线下的 Prom1 缺陷型视网膜,进行单细胞表达谱分析,并比较了有刺激和无刺激条件下的基因表达。我们确定了细胞和基因,其表达水平直接响应光刺激而变化。在受光刺激改变的基因中,在光刺激条件下,杆状光感受器细胞和星形胶质细胞中的 Igf1 减少。一致地,光刺激下的感光细胞中的胰岛素样生长因子(IGF)信号减弱。腺相关病毒(AAV)恢复 Igf1 的表达可防止光感受器细胞死亡,并且与内皮素受体拮抗剂联合治疗可阻断异常胶质细胞激活并促进糖酵解,从而通过视网膜电图评估改善视网膜功能。我们还证明了调节 IGF 信号传导的哺乳动物/雷帕霉素靶蛋白(mTOR)的衰减会导致维持视网膜内稳态的并发症。总之,我们提出组合操纵不同的机制有助于维持视网膜状态。

https://cdn.ncbi.nlm.nih.gov/pmc/blobs/fc15/11071913/58d5e1f59c27/18_2023_5087_Fig1_HTML.jpg

文献AI研究员

20分钟写一篇综述,助力文献阅读效率提升50倍。

立即体验

用中文搜PubMed

大模型驱动的PubMed中文搜索引擎

马上搜索

文档翻译

学术文献翻译模型,支持多种主流文档格式。

立即体验