Suppr超能文献

嗜酸性粒细胞通过诱导 RORγt 阳性抗原呈递细胞和 RORγt 阳性调节性 T 细胞促进口腔耐受。

Eosinophils Contribute to Oral Tolerance via Induction of RORγt-Positive Antigen-Presenting Cells and RORγt-Positive Regulatory T Cells.

机构信息

Department of Allergy and Clinical Immunology, Graduate School of Medicine, Chiba University, 1-8-1 Inohana, Chiba 260-8670, Japan.

Synergy Institute for Futuristic Mucosal Vaccine Research and Development (cSIMVa), Chiba University, Chiba 260-8670, Japan.

出版信息

Biomolecules. 2024 Jan 10;14(1):89. doi: 10.3390/biom14010089.

Abstract

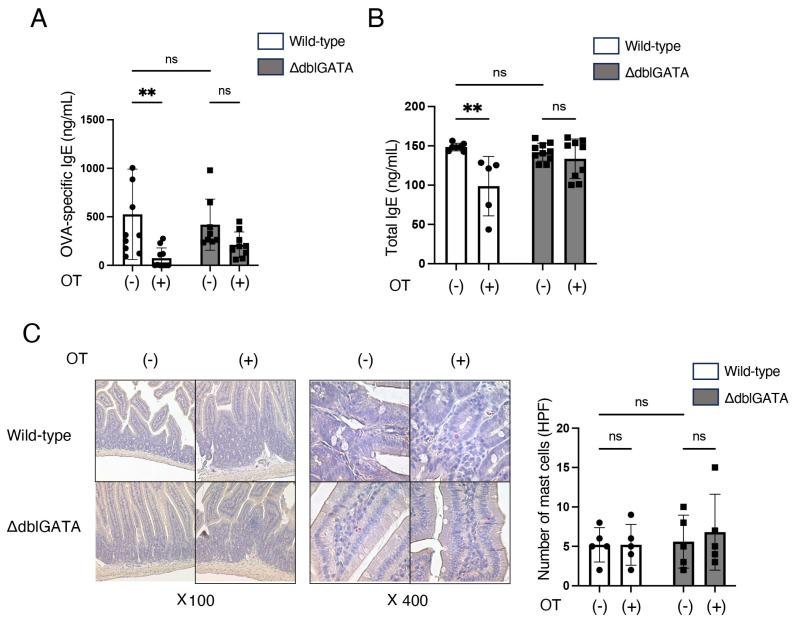
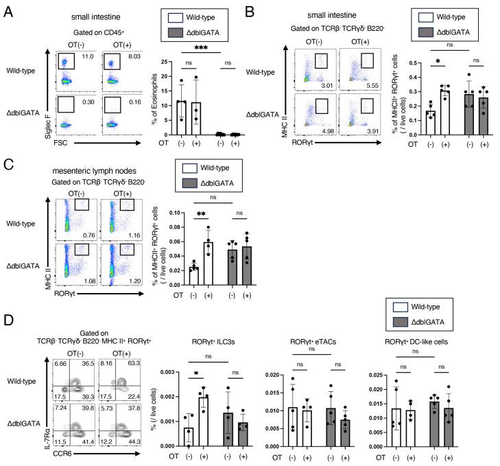
Oral tolerance has been defined as the specific suppression of immune responses to an antigen by prior oral administration of the antigen. It has been thought to serve to suppress food allergy. Previous studies have shown that dendritic cells (DCs) and regulatory T cells (Tregs) are involved in the induction of oral tolerance. However, the detailed mechanisms of Treg induction in oral tolerance remain largely unknown. Eosinophils have been recognized as effector cells in allergic diseases, but in recent years, the diverse functions of tissue-resident eosinophils have been reported. Eosinophils in the intestine have been reported to induce Tregs by releasing TGF-β, but the role of eosinophils in oral tolerance is still controversial. In this study, we analyzed the roles of eosinophils in oral tolerance using eosinophil-deficient ΔdblGATA mice (mice lacking a high-affinity GATA-binding site in the GATA1 promoter). ΔdblGATA mice showed impaired antigen-induced oral tolerance compared to wild-type mice. The induction of RORγt Tregs in mesenteric lymph nodes (MLNs) by oral tolerance induction was impaired in ΔdblGATA mice compared to wild-type mice. An increase in RORγt antigen-presenting cells (APCs), which are involved in RORγt Treg differentiation, in the intestine and MLNs was not seen in ΔdblGATA mice. Notably, the expansion of group 3 innate lymphoid cells (ILC3s), a subset of RORγt APCs, by oral tolerance induction was seen in wild-type mice but not ΔdblGATA mice. These results suggest that eosinophils are crucial in the induction of oral tolerance, possibly via the induction of RORγt APCs and RORγt Tregs.

摘要

口服耐受已被定义为通过先前口服给予抗原来特异性抑制对该抗原的免疫应答。它被认为可以抑制食物过敏。先前的研究表明树突状细胞(DCs)和调节性 T 细胞(Tregs)参与了口服耐受的诱导。然而,口服耐受中 Treg 诱导的详细机制在很大程度上仍不清楚。嗜酸性粒细胞已被认为是过敏疾病的效应细胞,但近年来,组织驻留嗜酸性粒细胞的多种功能已被报道。据报道,肠道中的嗜酸性粒细胞通过释放 TGF-β诱导 Tregs,但嗜酸性粒细胞在口服耐受中的作用仍存在争议。在这项研究中,我们使用缺乏高亲和力 GATA 结合位点的 ΔdblGATA 小鼠(缺乏 GATA1 启动子中的 GATA 结合位点的小鼠)分析了嗜酸性粒细胞在口服耐受中的作用。与野生型小鼠相比,ΔdblGATA 小鼠表现出抗原诱导的口服耐受受损。与野生型小鼠相比,ΔdblGATA 小鼠中口服耐受诱导后肠系膜淋巴结(MLNs)中 RORγt Treg 的诱导受损。在ΔdblGATA 小鼠中未观察到肠道和 MLNs 中涉及 RORγt Treg 分化的 RORγt 抗原呈递细胞(APC)的增加。值得注意的是,口服耐受诱导后,野生型小鼠中可见一组 3 型固有淋巴细胞(ILC3s)的扩增,这是 RORγt APC 的一个子集,但在ΔdblGATA 小鼠中未见。这些结果表明,嗜酸性粒细胞在口服耐受的诱导中至关重要,可能通过诱导 RORγt APC 和 RORγt Treg 来实现。

https://cdn.ncbi.nlm.nih.gov/pmc/blobs/8aa3/10813120/82cdcf1427d3/biomolecules-14-00089-g001.jpg

文献AI研究员

20分钟写一篇综述,助力文献阅读效率提升50倍。

立即体验

用中文搜PubMed

大模型驱动的PubMed中文搜索引擎

马上搜索

文档翻译

学术文献翻译模型,支持多种主流文档格式。

立即体验