Suppr超能文献

小鼠束旁核连接的微种群图谱揭示了多样的输入-输出模式。

Micropopulation mapping of the mouse parafascicular nucleus connections reveals diverse input-output motifs.

作者信息

Gonzalo-Martín Enrique, Alonso-Martínez Carmen, Sepúlveda Lucía Prensa, Clasca Francisco

机构信息

Department of Anatomy and Neuroscience, Autónoma de Madrid University, Madrid, Spain.

出版信息

Front Neuroanat. 2024 Jan 8;17:1305500. doi: 10.3389/fnana.2023.1305500. eCollection 2023.

Abstract

INTRODUCTION

In primates, including humans, the centromedian/parafascicular (CM-Pf) complex is a key thalamic node of the basal ganglia system. Deep brain stimulation in CM-Pf has been applied for the treatment of motor disorders such as Parkinson's disease or Tourette syndrome. Rodents have become widely used models for the study of the cellular and genetic mechanisms of these and other motor disorders. However, the equivalence between the primate CM-Pf and the nucleus regarded as analogous in rodents (Parafascicular, Pf) remains unclear.

METHODS

Here, we analyzed the neurochemical architecture and carried out a brain-wide mapping of the input-output motifs in the mouse Pf at micropopulation level using anterograde and retrograde labeling methods. Specifically, we mapped and quantified the sources of cortical and subcortical input to different Pf subregions, and mapped and compared the distribution and terminal structure of their axons.

RESULTS

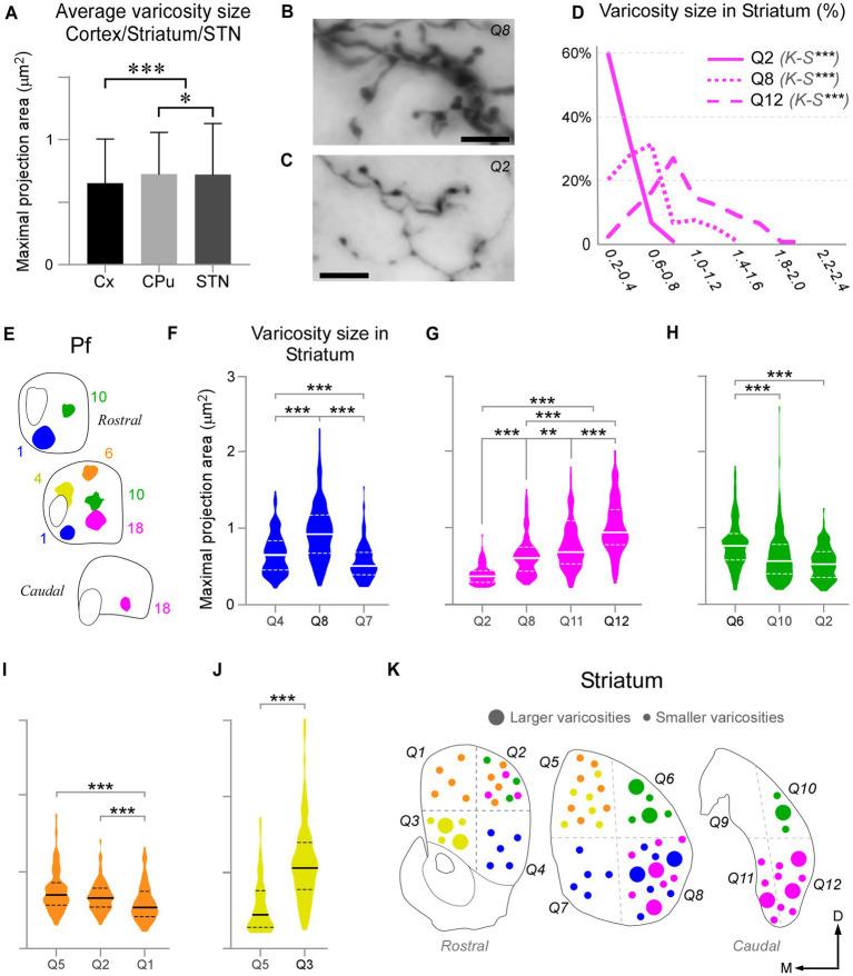
We found that projections to Pf arise predominantly (>75%) from the cerebral cortex, with an unusually strong (>45%) Layer 5b component, which is, in part, contralateral. The intermediate layers of the superior colliculus are the main subcortical input source to Pf. On its output side, Pf neuron axons predominantly innervate the striatum. In a sparser fashion, they innervate other basal ganglia nuclei, including the subthalamic nucleus (STN), and the cerebral cortex. Differences are evident between the lateral and medial portions of Pf, both in chemoarchitecture and in connectivity. Lateral Pf axons innervate territories of the striatum, STN and cortex involved in the sensorimotor control of different parts of the contralateral hemibody. In contrast, the mediodorsal portion of Pf innervates oculomotor-limbic territories in the above three structures.

DISCUSSION

Our data thus indicate that the mouse Pf consists of several neurochemically and connectively distinct domains whose global organization bears a marked similarity to that described in the primate CM-Pf complex.

摘要

引言

在包括人类在内的灵长类动物中,中央中核/束旁核(CM-Pf)复合体是基底神经节系统的一个关键丘脑节点。CM-Pf深部脑刺激已被应用于治疗帕金森病或图雷特综合征等运动障碍。啮齿动物已成为研究这些及其他运动障碍的细胞和遗传机制的广泛使用的模型。然而,灵长类动物的CM-Pf与啮齿动物中被认为类似的核(束旁核,Pf)之间的等效性仍不清楚。

方法

在这里,我们分析了神经化学结构,并使用顺行和逆行标记方法在微种群水平上对小鼠Pf的输入-输出模式进行了全脑映射。具体而言,我们绘制并量化了不同Pf亚区域的皮质和皮质下输入源,并绘制并比较了它们轴突的分布和终末结构。

结果

我们发现,投射到Pf的主要来自大脑皮质(>75%),其中第5b层成分异常强大(>45%),部分是对侧的。上丘的中间层是Pf的主要皮质下输入源。在其输出方面,Pf神经元轴突主要支配纹状体。它们以较稀疏的方式支配其他基底神经节核,包括丘脑底核(STN)和大脑皮质。Pf的外侧和内侧部分在化学结构和连接性方面都存在明显差异。外侧Pf轴突支配纹状体、STN和皮质中参与对侧半侧身体不同部位感觉运动控制的区域。相比之下,Pf的内侧背侧部分支配上述三个结构中的动眼神经-边缘区域。

讨论

因此,我们的数据表明,小鼠Pf由几个神经化学和连接性不同的区域组成,其整体组织与灵长类动物CM-Pf复合体中描述的组织有明显相似之处。

https://cdn.ncbi.nlm.nih.gov/pmc/blobs/861f/10800635/8ce793bebaad/fnana-17-1305500-g001.jpg

文献AI研究员

20分钟写一篇综述,助力文献阅读效率提升50倍。

立即体验

用中文搜PubMed

大模型驱动的PubMed中文搜索引擎

马上搜索

文档翻译

学术文献翻译模型,支持多种主流文档格式。

立即体验