Suppr超能文献

Dicer 对 let-7 家族前体及其 3'-末端修饰物的底物混杂性。

Substrate promiscuity of Dicer toward precursors of the let-7 family and their 3'-end modifications.

机构信息

Département de biochimie et médecine moléculaire, Université de Montréal, Downtown Station, Box 6128, Montreal, QC, H3C 3J7, Canada.

Molecular Biology Department, Guyot Hall, Princeton University, Princeton, NJ, 08544, USA.

出版信息

Cell Mol Life Sci. 2024 Jan 23;81(1):53. doi: 10.1007/s00018-023-05090-2.

Abstract

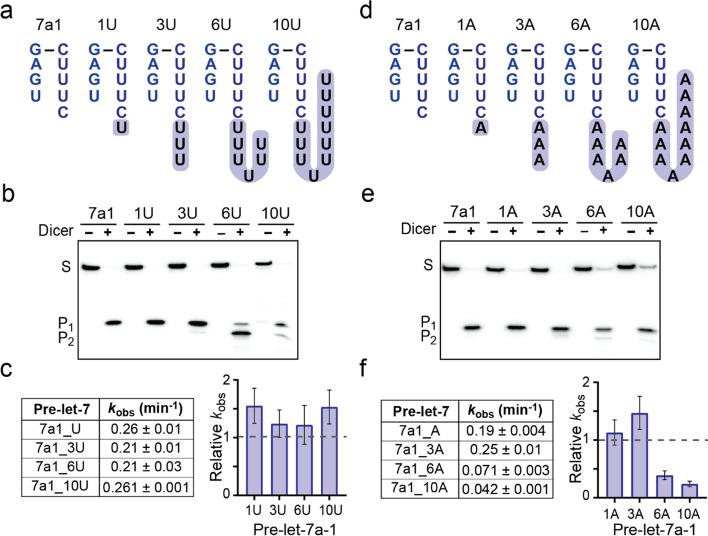
The human let-7 miRNA family consists of thirteen members that play critical roles in many biological processes, including development timing and tumor suppression, and their levels are disrupted in several diseases. Dicer is the endoribonuclease responsible for processing the precursor miRNA (pre-miRNA) to yield the mature miRNA, and thereby plays a crucial role in controlling the cellular levels of let-7 miRNAs. It is well established that the sequence and structural features of pre-miRNA hairpins such as the 5'-phosphate, the apical loop, and the 2-nt 3'-overhang are important for the processing activity of Dicer. Exceptionally, nine precursors of the let-7 family (pre-let-7) contain a 1-nt 3'-overhang and get mono-uridylated in vivo, presumably to allow efficient processing by Dicer. Pre-let-7 are also oligo-uridylated in vivo to promote their degradation and likely prevent their efficient processing by Dicer. In this study, we systematically investigated the impact of sequence and structural features of all human let-7 pre-miRNAs, including their 3'-end modifications, on Dicer binding and processing. Through the combination of SHAPE structural probing, in vitro binding and kinetic studies using purified human Dicer, we show that despite structural discrepancies among pre-let-7 RNAs, Dicer exhibits remarkable promiscuity in binding and cleaving these substrates. Moreover, the 1- or 2-nt 3'-overhang, 3'-mono-uridylation, and 3'-oligo-uridylation of pre-let-7 substrates appear to have little effect on Dicer binding and cleavage rates. Thus, this study extends current knowledge regarding the broad substrate specificity of Dicer and provides novel insight regarding the effect of 3'-modifications on binding and cleavage by Dicer.

摘要

人类 let-7 miRNA 家族由十三个成员组成,它们在许多生物学过程中发挥着关键作用,包括发育时间和肿瘤抑制,并且它们的水平在几种疾病中被打乱。Dicer 是负责加工前体 miRNA(pre-miRNA)以产生成熟 miRNA 的内切核酸酶,因此在控制 let-7 miRNA 的细胞水平方面起着至关重要的作用。众所周知,pre-miRNA 发夹的序列和结构特征,如 5'-磷酸、顶端环和 2-nt 3'-突出,对于 Dicer 的加工活性很重要。例外的是,let-7 家族的九个前体(pre-let-7)含有 1-nt 3'-突出,并在体内单尿嘧啶化,大概是为了允许 Dicer 有效加工。体内的 pre-let-7 也被多尿嘧啶化,以促进其降解,并可能防止它们被 Dicer 有效加工。在这项研究中,我们系统地研究了所有人类 let-7 pre-miRNA 的序列和结构特征,包括它们的 3'-末端修饰,对 Dicer 结合和加工的影响。通过结合 SHAPE 结构探测、体外结合和使用纯化的人 Dicer 的动力学研究,我们表明,尽管 pre-let-7 RNA 之间存在结构差异,但 Dicer 在结合和切割这些底物方面表现出显著的混杂性。此外,pre-let-7 底物的 1-或 2-nt 3'-突出、3'-单尿嘧啶化和 3'-多尿嘧啶化似乎对 Dicer 结合和切割速率影响不大。因此,这项研究扩展了当前关于 Dicer 广泛底物特异性的知识,并提供了关于 3'-修饰对 Dicer 结合和切割的影响的新见解。

https://cdn.ncbi.nlm.nih.gov/pmc/blobs/2d90/11072500/c4cc5ef8fa4e/18_2023_5090_Fig1_HTML.jpg

文献AI研究员

20分钟写一篇综述,助力文献阅读效率提升50倍。

立即体验

用中文搜PubMed

大模型驱动的PubMed中文搜索引擎

马上搜索

文档翻译

学术文献翻译模型,支持多种主流文档格式。

立即体验