Suppr超能文献

一种新型的 MTORC2-AKT-ROS 轴在药物诱导的突变 KRAS 激活后触发结直肠癌细胞的线粒体裂变和线粒体自噬相关执行。

A novel MTORC2-AKT-ROS axis triggers mitofission and mitophagy-associated execution of colorectal cancer cells upon drug-induced activation of mutant KRAS.

机构信息

Department of Physiology, Yong Loo Lin School of Medicine, National University of Singapore, Singapore.

Integrative Science and Engineering Programme (ISEP), NUS Graduate School (NUSGS), National University of Singapore, Singapore.

出版信息

Autophagy. 2024 Jun;20(6):1418-1441. doi: 10.1080/15548627.2024.2307224. Epub 2024 Feb 25.

Abstract

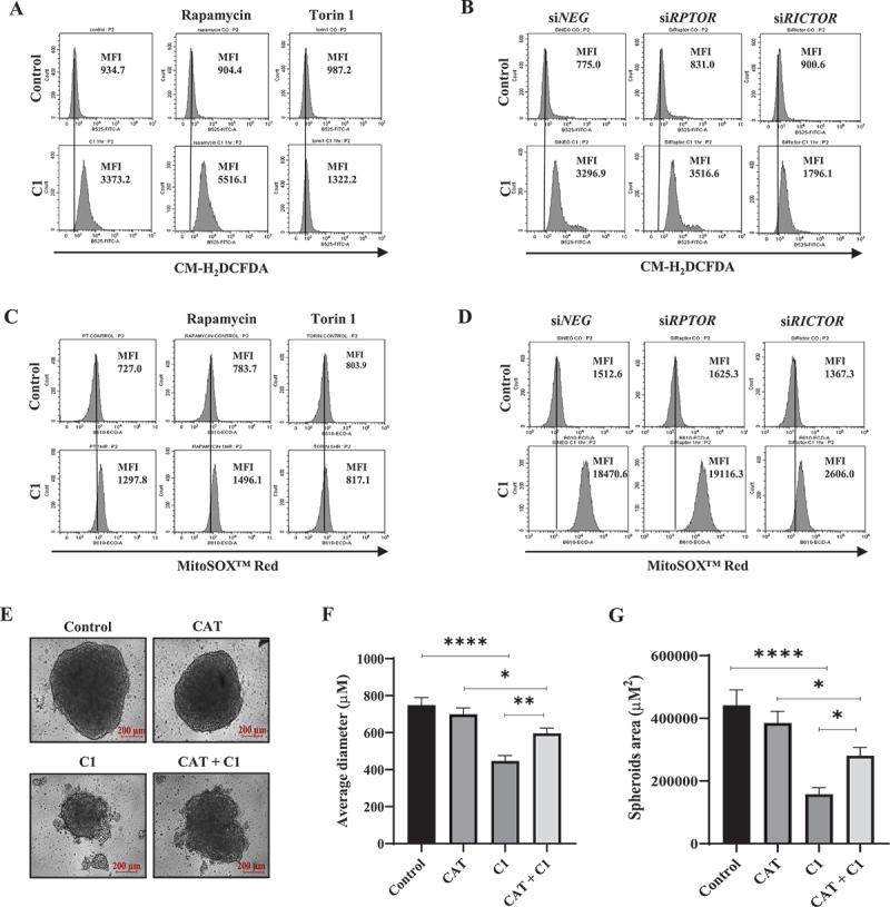
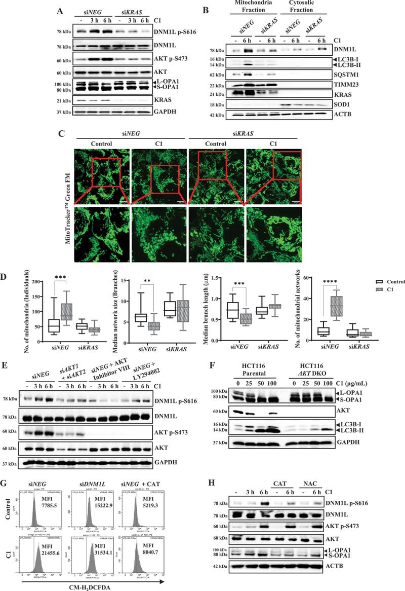
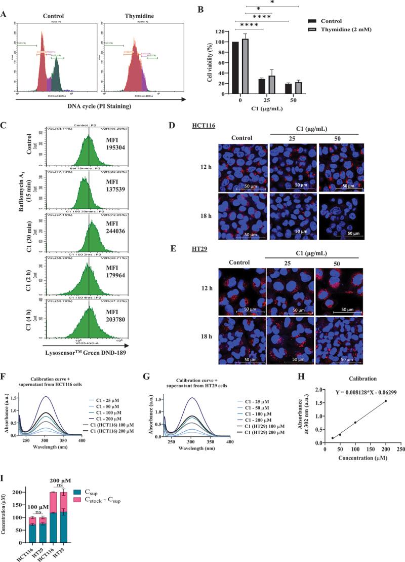
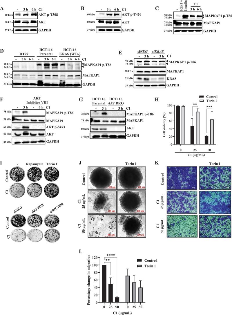
RAS is one of the most commonly mutated oncogenes associated with multiple cancer hallmarks. Notably, RAS activation induces intracellular reactive oxygen species (ROS) generation, which we previously demonstrated as a trigger for autophagy-associated execution of mutant KRAS-expressing cancer cells. Here we report that drug (merodantoin; C1)-induced activation of mutant KRAS promotes phospho-AKT S473-dependent ROS-mediated S616 phosphorylation and mitochondrial localization of DNM1L/DRP1 (dynamin 1 like) and cleavage of the fusion-associated protein OPA1 (OPA1 mitochondrial dynamin like GTPase). Interestingly, accumulation of the outer mitochondrial membrane protein VDAC1 (voltage dependent anion channel 1) is observed in mutant KRAS-expressing cells upon exposure to C1. Conversely, silencing abolishes C1-induced mitophagy, and gene knockdown of either , rescues ROS-dependent VDAC1 accumulation and stability, thus suggesting an axis of mutant active KRAS-phospho-AKT S473-ROS-DNM1L-VDAC1 in mitochondrial morphology change and cancer cell execution. Importantly, we identified MTOR (mechanistic target of rapamycin kinsase) complex 2 (MTORC2) as the upstream mediator of AKT phosphorylation at S473 in our model. Pharmacological or genetic inhibition of MTORC2 abrogated C1-induced phosphorylation of AKT S473, ROS generation and mitophagy induction, as well as rescued tumor colony forming ability and migratory capacity. Finally, increase in thermal stability of KRAS, AKT and DNM1L were observed upon exposure to C1 only in mutant KRAS-expressing cells. Taken together, our work has unraveled a novel mechanism of selective targeting of mutant KRAS-expressing cancers via MTORC2-mediated AKT activation and ROS-dependent mitofission, which could have potential therapeutic implications given the relative lack of direct RAS-targeting strategies in cancer.: ACTB/ß-actin: actin beta; AKT: AKT serine/threonine kinase; C1/merodantoin: 1,3-dibutyl-2-thiooxo-imidazoldine-4,5-dione; CAT: catalase; CETSA: cellular thermal shift assay; CHX: cycloheximide; DKO: double knockout; DNM1L/DRP1: dynamin 1 like; GAPDH: glyceraldehyde-3-phosphate dehydrogenase; HO: hydrogen peroxide; HSPA1A/HSP70-1: heat shock protein family A (Hsp70) member 1A; HSP90AA1/HSP90: heat shock protein 90 alpha family class A member 1; KRAS: KRAS proto-oncogene, GTPase; MAP1LC3B/LC3B, microtubule associated protein 1 light chain 3 beta; LC3B-I: unlipidated form of LC3B; LC3B-II: phosphatidylethanolamine-conjugated form of LC3B; MAPKAP1/SIN1: MAPK associated protein 1; MAPK1/ERK2: mitogen-activated protein kinase 1; MAPK3/ERK1: mitogen-activated protein kinase 3; MFI: mean fluorescence intensity; MiNA: Mitochondrial Network Analysis; MTOR: mechanistic target of rapamycin kinase; MTORC1: mechanistic target of rapamycin kinase complex 1; MTORC2: mechanistic target of rapamycin kinase complex 2; O.: superoxide; OMA1: OMA1 zinc metallopeptidase; OPA1: OPA1 mitochondrial dynamin like GTPase; RICTOR: RPTOR independent companion of MTOR complex 2; ROS: reactive oxygen species; RPTOR/raptor: regulatory associated protein of MTOR complex 1; SOD1: superoxide dismutase 1; SOD2: superoxide dismutase 2; SQSTM1/p62: sequestosome 1; VDAC1: voltage dependent anion channel 1; VDAC2: voltage dependent anion channel 2.

摘要

RAS 是与多种癌症特征相关的最常见突变致癌基因之一。值得注意的是,RAS 激活诱导细胞内活性氧(ROS)的产生,我们之前证明这是触发突变 KRAS 表达的癌细胞自噬相关执行的触发因素。在这里,我们报告药物(merodantoin;C1)诱导的突变 KRAS 激活促进磷酸化 AKT S473 依赖性 ROS 介导的 S616 磷酸化和 DNM1L/DRP1(dynamin 1 样)的线粒体定位和融合相关蛋白 OPA1 的切割(OPA1 线粒体 dynamin 样 GTPase)。有趣的是,在暴露于 C1 时,在表达突变 KRAS 的细胞中观察到外线粒体膜蛋白 VDAC1(电压依赖性阴离子通道 1)的积累。相反,沉默会消除 C1 诱导的噬线粒体作用,并且基因敲低 会挽救 ROS 依赖性 VDAC1 积累和稳定性,因此表明在突变活性 KRAS-磷酸化 AKT S473-ROS-DNM1L-VDAC1 轴在线粒体形态变化和癌细胞执行中的作用。重要的是,我们确定 MTOR(mechanistic target of rapamycin kinase)复合物 2(MTORC2)是我们模型中 AKT S473 磷酸化的上游介质。在我们的模型中,药理学或遗传抑制 MTORC2 可消除 C1 诱导的 AKT S473 磷酸化、ROS 生成和噬线粒体作用的诱导,以及挽救肿瘤集落形成能力和迁移能力。最后,仅在表达突变 KRAS 的细胞中观察到 C1 暴露时 KRAS、AKT 和 DNM1L 的热稳定性增加。总之,我们的工作揭示了一种通过 MTORC2 介导的 AKT 激活和 ROS 依赖性线粒体裂变选择性靶向突变 KRAS 表达癌症的新机制,鉴于癌症中直接靶向 RAS 的策略相对较少,这可能具有潜在的治疗意义。: ACTB/ß-actin:肌动蛋白β;AKT:AKT 丝氨酸/苏氨酸激酶;C1/merodantoin:1,3-二丁基-2-硫代亚氨唑啶-4,5-二酮;CAT:过氧化氢酶;CETSA:细胞热转移分析;CHX:环己酰亚胺;DKO:双敲除;DNM1L/DRP1:dynamin 1 样;GAPDH:甘油醛-3-磷酸脱氢酶;HO:过氧化氢;HSPA1A/HSP70-1:热休克蛋白家族 A(Hsp70)成员 1A;HSP90AA1/HSP90:热休克蛋白 90 阿尔法家族成员 1;KRAS:KRAS 原癌基因,GTP 酶;MAP1LC3B/LC3B,微管相关蛋白 1 轻链 3β;LC3B-I:未脂化形式的 LC3B;LC3B-II:LC3B 的磷酸化形式;MAPKAP1/SIN1:丝氨酸/苏氨酸激酶 1 相关蛋白;MAPK1/ERK2:丝裂原激活蛋白激酶 1;MAPK3/ERK1:丝裂原激活蛋白激酶 3;MFI:平均荧光强度;MiNA:线粒体网络分析;MTOR:雷帕霉素靶蛋白激酶;MTORC1:雷帕霉素靶蛋白激酶复合物 1;MTORC2:雷帕霉素靶蛋白激酶复合物 2;O.:超氧化物;OMA1:OMA1 锌金属肽酶;OPA1:OPA1 线粒体 dynamin 样 GTPase;RICTOR:RPTOR 独立伴侣的 MTORC2;ROS:活性氧;RPTOR/raptor:MTORC1 复合物的调节相关蛋白;SOD1:超氧化物歧化酶 1;SOD2:超氧化物歧化酶 2;SQSTM1/p62:自噬相关蛋白 1;VDAC1:电压依赖性阴离子通道 1;VDAC2:电压依赖性阴离子通道 2。

https://cdn.ncbi.nlm.nih.gov/pmc/blobs/b5a2/11210925/376d1c71f3ce/KAUP_A_2307224_F0001_C.jpg

文献AI研究员

20分钟写一篇综述,助力文献阅读效率提升50倍。

立即体验

用中文搜PubMed

大模型驱动的PubMed中文搜索引擎

马上搜索

文档翻译

学术文献翻译模型,支持多种主流文档格式。

立即体验