Suppr超能文献

二甲双胍通过调控 miR-34a/SIRT1 轴抑制高糖诱导的肾足细胞凋亡。

Metformin inhibits high glucose-induced apoptosis of renal podocyte through regulating miR-34a/SIRT1 axis.

机构信息

Department of Dialysis, Linyi Traditional Chinese Medicine Hospital, Linyi, Shandong, China.

Department of Pharmacy, Rizhao Hospital of Traditional Chinese Medicine, Rizhao, Shandong, China.

出版信息

Immun Inflamm Dis. 2024 Jan;12(1):e1053. doi: 10.1002/iid3.1053.

Abstract

BACKGROUND

Previous studies have reported SIRT1 was inversely modulated by miR-34a, However, mechanism of metformin (MFN)'s renal podocyte protection under high glucose (HG) conditions and the connection between miR-34a and SIRT1 expression in diabetic nephropathy (DN) remain unclear.

METHOD

We aimed to further elucidate the role of miR-34a in HG-treated podocytes in DN. A conditionally immortalized human podocyte cell line was cultivated in d-glucose (30 mM).

RESULTS

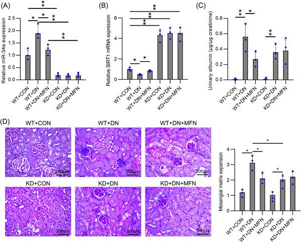
Microarray and RT-qPCR revealed that miR-34a was downregulated in HG-treated podocytes. Additionally, miR-34a levels increased in MFN-treated HG-induced podocytes. CCK-8 assay, colony formation assay, flow cytometry, and Western blot detection showed that HG treatment reduced cell viability and promoted via HG treatment, and MFN treatment reversed this phenotypic change. MiR-34a upregulation caused restored cell viability and suppressed cell apoptosis in HG-treated podocytes, and miR-34a downregulation led to damaged cell survival and induced apoptosis in MFN-administered and HG-treated podocytes. The dual luciferase reporter assay showed that SIRT1 3'-UTR was a direct miR-34a target. Further studies demonstrated an elevation in SIRT1 levels in HG-exposed podocytes, whereas MFN treatment decreased SIRT1 levels. In addition, miR-34a upregulation led to reduced SIRT1 expression, whereas miR-34a inhibition increased SIRT1 levels in cells. MFN-induced miR-34a suppresses podocyte apoptosis under HG conditions by acting on SIRT1.

CONCLUSION

This study proposes a promising approach to interpret the mechanisms of action of the MFN-miR-34a axis involved in DN.

摘要

背景

先前的研究报告表明,SIRT1 被 miR-34a 反向调节,然而,二甲双胍(MFN)在高糖(HG)条件下对肾足细胞的保护机制以及 miR-34a 与糖尿病肾病(DN)中 SIRT1 表达之间的联系尚不清楚。

方法

我们旨在进一步阐明 miR-34a 在 DN 中 HG 处理的足细胞中的作用。在 d-葡萄糖(30 mM)中培养条件性永生化的人足细胞系。

结果

微阵列和 RT-qPCR 显示 miR-34a 在 HG 处理的足细胞中下调。此外,MFN 处理增加了 HG 诱导的足细胞中的 miR-34a 水平。CCK-8 测定、集落形成测定、流式细胞术和 Western blot 检测显示,HG 处理降低了细胞活力并促进了 HG 处理,MFN 处理逆转了这种表型变化。miR-34a 的上调导致 HG 处理的足细胞中恢复了细胞活力并抑制了细胞凋亡,而 miR-34a 的下调导致 MFN 给药和 HG 处理的足细胞中存活受损和诱导凋亡。双荧光素酶报告基因检测显示,SIRT1 3'-UTR 是 miR-34a 的直接靶标。进一步的研究表明,HG 暴露的足细胞中 SIRT1 水平升高,而 MFN 处理降低了 SIRT1 水平。此外,miR-34a 的上调导致 SIRT1 表达降低,而 miR-34a 的抑制增加了细胞中的 SIRT1 水平。MFN 诱导的 miR-34a 通过作用于 SIRT1 抑制 HG 条件下的足细胞凋亡。

结论

本研究提出了一种有前途的方法来解释 MFN-miR-34a 轴在 DN 中作用的机制。

https://cdn.ncbi.nlm.nih.gov/pmc/blobs/24a3/10797654/3c14fee9d114/IID3-12-e1053-g002.jpg

文献AI研究员

20分钟写一篇综述,助力文献阅读效率提升50倍。

立即体验

用中文搜PubMed

大模型驱动的PubMed中文搜索引擎

马上搜索

文档翻译

学术文献翻译模型,支持多种主流文档格式。

立即体验