Suppr超能文献

围产期给予益生菌对新生小鼠免疫细胞组成的影响。

Impact of perinatal administration of probiotics on immune cell composition in neonatal mice.

作者信息

Rühle Jessica, Schwarz Julian, Dietz Stefanie, Rückle Xenia, Schoppmeier Ulrich, Lajqi Trim, Poets Christian F, Gille Christian, Köstlin-Gille Natascha

机构信息

Department of Neonatology, Tuebingen University Children's Hospital, Tuebingen, Germany.

Department of Neonatology, Heidelberg University Children's Hospital, Heidelberg, Germany.

出版信息

Pediatr Res. 2024 Dec;96(7):1645-1654. doi: 10.1038/s41390-024-03029-2. Epub 2024 Jan 26.

Abstract

BACKGROUND

Newborns and especially preterm infants are much more susceptible to infections than adults. The pathogens causing infections in newborns are often detectable in the intestinal flora of affected children even before disease onset. Therefore, it seems reasonable to prevent dysbiosis in newborns and preterm infants. An approach followed in many neonatal intensive care units (NICUs) is to prevent infections in preterm infants with probiotics however their mechanisms of action of probiotics are incompletely understood. Here, we investigated the effect of perinatal probiotic exposure on immune cells in newborn mice.

METHODS

Pregnant mice were orally treated with a combination of Lactobacillus acidophilus and Bifidobacterium bifidum (Infloran®) from mid-pregnancy until the offspring were harvested. Immune cell composition in organs of the offspring were analyzed by flow cytometry.

RESULTS

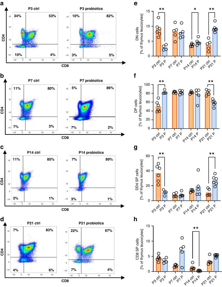
Perinatal probiotic exposure had profound effects on immune cell composition in the intestine, liver and lungs of newborn mice with reduction of myeloid and B cells and induction of T cells in the probiotic treated animals' organs at weaning. Furthermore, probiotic exposure had an effect on T cell development in the thymus.

CONCLUSION

Our results contribute to a better understanding of the interaction of probiotics with the developing immune system.

IMPACT

probiotics have profound effects on immune cell composition in intestines, livers and lungs of newborn mice. probiotics modulate T cell development in thymus of newborn mice. effects of probiotics on neonatal immune cells are particularly relevant in transition phases of the microbiome. our results contribute to a better understanding of the mechanisms of action of probiotics in newborns.

摘要

背景

新生儿尤其是早产儿比成年人更容易受到感染。在患病新生儿发病前,往往就能在其肠道菌群中检测到引起感染的病原体。因此,预防新生儿和早产儿的肠道菌群失调似乎是合理的。许多新生儿重症监护病房(NICU)采用的一种方法是使用益生菌预防早产儿感染,然而益生菌的作用机制尚未完全明确。在此,我们研究了围产期益生菌暴露对新生小鼠免疫细胞的影响。

方法

从妊娠中期开始,对怀孕小鼠口服嗜酸乳杆菌和双歧杆菌的组合制剂(Infloran®),直至收获后代。通过流式细胞术分析后代器官中的免疫细胞组成。

结果

围产期益生菌暴露对新生小鼠肠道、肝脏和肺中的免疫细胞组成产生了深远影响,在断奶时,益生菌处理组动物器官中的髓样细胞和B细胞减少,T细胞增加。此外,益生菌暴露对胸腺中的T细胞发育也有影响。

结论

我们的研究结果有助于更好地理解益生菌与发育中的免疫系统之间的相互作用。

影响

益生菌对新生小鼠肠道、肝脏和肺中的免疫细胞组成有深远影响。益生菌调节新生小鼠胸腺中的T细胞发育。益生菌对新生儿免疫细胞的影响在微生物组的过渡阶段尤为重要。我们的研究结果有助于更好地理解益生菌在新生儿中的作用机制。

https://cdn.ncbi.nlm.nih.gov/pmc/blobs/2734/11772233/5a27d8e1f653/41390_2024_3029_Fig1_HTML.jpg

文献AI研究员

20分钟写一篇综述,助力文献阅读效率提升50倍。

立即体验

用中文搜PubMed

大模型驱动的PubMed中文搜索引擎

马上搜索

文档翻译

学术文献翻译模型,支持多种主流文档格式。

立即体验