Suppr超能文献

对被包裹的轮虫胚胎进行转录组学研究揭示了导致长期休眠的发育轨迹;它们是“动物种子”吗?

A transcriptomic examination of encased rotifer embryos reveals the developmental trajectory leading to long-term dormancy; are they "animal seeds"?

作者信息

Hashimshony Tamar, Levin Liron, Fröbius Andreas C, Dahan Nitsan, Chalifa-Caspi Vered, Hamo Reini, Gabai-Almog Oshri, Blais Idit, Assaraf Yehuda G, Lubzens Esther

机构信息

Faculty of Biology, Technion-Israel Institute of Technology, Haifa, Israel.

National Institute of Biotechnology in the Negev, Ben-Gurion University of the Negev, Beer-Sheva, Israel.

出版信息

BMC Genomics. 2024 Jan 27;25(1):119. doi: 10.1186/s12864-024-09961-1.

Abstract

BACKGROUND

Organisms from many distinct evolutionary lineages acquired the capacity to enter a dormant state in response to environmental conditions incompatible with maintaining normal life activities. Most studied organisms exhibit seasonal or annual episodes of dormancy, but numerous less studied organisms enter long-term dormancy, lasting decades or even centuries. Intriguingly, many planktonic animals produce encased embryos known as resting eggs or cysts that, like plant seeds, may remain dormant for decades. Herein, we studied a rotifer Brachionus plicatilis as a model planktonic species that forms encased dormant embryos via sexual reproduction and non-dormant embryos via asexual reproduction and raised the following questions: Which genes are expressed at which time points during embryogenesis? How do temporal transcript abundance profiles differ between the two types of embryos? When does the cell cycle arrest? How do dormant embryos manage energy?

RESULTS

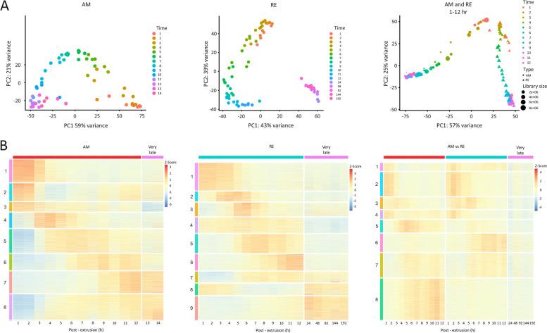
As the molecular developmental kinetics of encased embryos remain unknown, we employed single embryo RNA sequencing (CEL-seq) of samples collected during dormant and non-dormant embryogenesis. We identified comprehensive and temporal transcript abundance patterns of genes and their associated enriched functional pathways. Striking differences were uncovered between dormant and non-dormant embryos. In early development, the cell cycle-associated pathways were enriched in both embryo types but terminated with fewer nuclei in dormant embryos. As development progressed, the gene transcript abundance profiles became increasingly divergent between dormant and non-dormant embryos. Organogenesis was suspended in dormant embryos, concomitant with low transcript abundance of homeobox genes, and was replaced with an ATP-poor preparatory phase characterized by very high transcript abundance of genes encoding for hallmark dormancy proteins (e.g., LEA proteins, sHSP, and anti-ROS proteins, also found in plant seeds) and proteins involved in dormancy exit. Surprisingly, this period appeared analogous to the late maturation phase of plant seeds.

CONCLUSIONS

The study highlights novel divergent temporal transcript abundance patterns between dormant and non-dormant embryos. Remarkably, several convergent functional solutions appear during the development of resting eggs and plant seeds, suggesting a similar preparatory phase for long-term dormancy. This study accentuated the broad novel molecular features of long-term dormancy in encased animal embryos that behave like "animal seeds".

摘要

背景

许多不同进化谱系的生物获得了在与维持正常生命活动不相容的环境条件下进入休眠状态的能力。大多数被研究的生物表现出季节性或年度性的休眠期,但许多研究较少的生物进入长期休眠,持续数十年甚至数百年。有趣的是,许多浮游动物会产生被包裹的胚胎,称为休眠卵或包囊,它们像植物种子一样,可以休眠数十年。在此,我们研究了褶皱臂尾轮虫作为一种典型的浮游物种,它通过有性生殖形成被包裹的休眠胚胎,通过无性生殖形成非休眠胚胎,并提出了以下问题:在胚胎发育的哪些时间点表达哪些基因?两种类型的胚胎在时间转录本丰度谱上有何不同?细胞周期何时停滞?休眠胚胎如何管理能量?

结果

由于被包裹胚胎的分子发育动力学仍然未知,我们对在休眠和非休眠胚胎发育过程中收集的样本进行了单胚胎RNA测序(CEL-seq)。我们确定了基因及其相关富集功能途径的全面和时间转录本丰度模式。在休眠和非休眠胚胎之间发现了显著差异。在早期发育中,细胞周期相关途径在两种胚胎类型中均富集,但在休眠胚胎中终止时细胞核较少。随着发育的进行,休眠和非休眠胚胎之间的基因转录本丰度谱变得越来越不同。器官发生在休眠胚胎中暂停,伴随着同源框基因的低转录本丰度,并被一个低ATP的准备阶段所取代,该阶段的特征是编码标志性休眠蛋白(例如,胚胎发育晚期丰富蛋白、小分子热激蛋白和抗活性氧蛋白,也存在于植物种子中)和参与休眠解除的蛋白的基因转录本丰度非常高。令人惊讶的是,这个时期似乎类似于植物种子的后期成熟阶段。

结论

该研究突出了休眠和非休眠胚胎之间新的不同时间转录本丰度模式。值得注意的是,在休眠卵和植物种子的发育过程中出现了几种趋同的功能解决方案,这表明长期休眠有类似的准备阶段。这项研究强调了被包裹的动物胚胎中类似“动物种子”的长期休眠的广泛新分子特征。

https://cdn.ncbi.nlm.nih.gov/pmc/blobs/5c1b/10821554/80c44cdc3af9/12864_2024_9961_Fig1_HTML.jpg

文献AI研究员

20分钟写一篇综述,助力文献阅读效率提升50倍。

立即体验

用中文搜PubMed

大模型驱动的PubMed中文搜索引擎

马上搜索

文档翻译

学术文献翻译模型,支持多种主流文档格式。

立即体验