Suppr超能文献

四面体核酸框架对肩袖撕裂后腱骨损伤重建的影响。

Effect of tetrahedral framework nucleic acids on the reconstruction of tendon-to-bone injuries after rotator cuff tears.

机构信息

Institute of Orthopedics, Chinese PLA General Hospital, the First Medical Center, Beijing Key Laboratory of Regenerative Medicine in Orthopedics, Key Laboratory of Musculoskeletal Trauma & War Injuries PLA, Beijing, People's Republic of China.

School of Medicine, Nankai University, Tianjin, People's Republic of China.

出版信息

Cell Prolif. 2024 Jun;57(6):e13605. doi: 10.1111/cpr.13605. Epub 2024 Jan 28.

Abstract

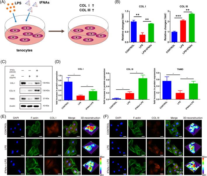
Clinicians and researchers have always faced challenges in performing surgery for rotator cuff tears (RCT) due to the intricate nature of the tendon-bone gradient and the limited long-term effectiveness. At the same time, the occurrence of an inflammatory microenvironment further aggravates tissue damage, which has a negative impact on the regeneration process of mesenchymal stem cells (MSCs) and eventually leads to the production of scar tissue. Tetrahedral framework nucleic acids (tFNAs), novel nanomaterials, have shown great potential in biomedicine due to their strong biocompatibility, excellent cellular internalisation ability, and unparalleled programmability. The objective of this research was to examine if tFNAs have a positive effect on regeneration after RCTs. Experiments conducted in a controlled environment demonstrated that tFNAs hindered the assembly of inflammasomes in macrophages, resulting in a decrease in the release of inflammatory factors. Next, tFNAs were shown to exert a protective effect on the osteogenic and chondrogenic differentiation of bone marrow MSCs under inflammatory conditions. The in vitro results also demonstrated the regulatory effect of tFNAs on tendon-related protein expression levels in tenocytes after inflammatory stimulation. Finally, intra-articular injection of tFNAs into a rat RCT model showed that tFNAs improved tendon-to-bone healing, suggesting that tFNAs may be promising tendon-to-bone protective agents for the treatment of RCTs.

摘要

临床医生和研究人员在进行肩袖撕裂 (RCT) 手术时一直面临挑战,这是由于肌腱 - 骨梯度的复杂性和有限的长期效果。同时,炎症微环境的发生进一步加重了组织损伤,这对间充质干细胞 (MSCs) 的再生过程产生负面影响,最终导致产生疤痕组织。四面体框架核酸 (tFNA) 是一种新型纳米材料,由于其强生物相容性、优异的细胞内化能力和无与伦比的可编程性,在生物医学领域显示出巨大的潜力。本研究旨在探讨 tFNA 是否对 RCT 后的再生有积极作用。在受控环境中进行的实验表明,tFNA 抑制了巨噬细胞中炎性小体的组装,导致炎性因子的释放减少。接下来,tFNA 被证明在炎症条件下对骨髓 MSCs 的成骨和成软骨分化具有保护作用。体外实验还证明了 tFNA 对炎性刺激后肌腱相关蛋白在肌腱细胞中的表达水平的调节作用。最后,向大鼠 RCT 模型关节内注射 tFNA 表明,tFNA 改善了肌腱 - 骨愈合,提示 tFNA 可能是治疗 RCT 的有前途的肌腱 - 骨保护剂。

https://cdn.ncbi.nlm.nih.gov/pmc/blobs/5a59/11150141/190ad06465d0/CPR-57-e13605-g003.jpg

文献AI研究员

20分钟写一篇综述,助力文献阅读效率提升50倍。

立即体验

用中文搜PubMed

大模型驱动的PubMed中文搜索引擎

马上搜索

文档翻译

学术文献翻译模型,支持多种主流文档格式。

立即体验