Suppr超能文献

在高皮质醇背景下,补充硒对体外暴露于脂多糖的牛子宫内膜上皮细胞增殖能力的影响及其机制。

The effect and mechanism of selenium supplementation on the proliferation capacity of bovine endometrial epithelial cells exposed to lipopolysaccharide in vitro under high cortisol background.

机构信息

College of Veterinary Medicine, Yangzhou University, Jiangsu Co-innovation Center for Prevention and Control of Important Animal Infectious Diseases and Zoonoses, Yangzhou 225009, China.

Joint International Research Laboratory of Agriculture and Agri-Product Safety of the Ministry of Education, Yangzhou 225009, China.

出版信息

J Anim Sci. 2024 Jan 3;102. doi: 10.1093/jas/skae021.

Abstract

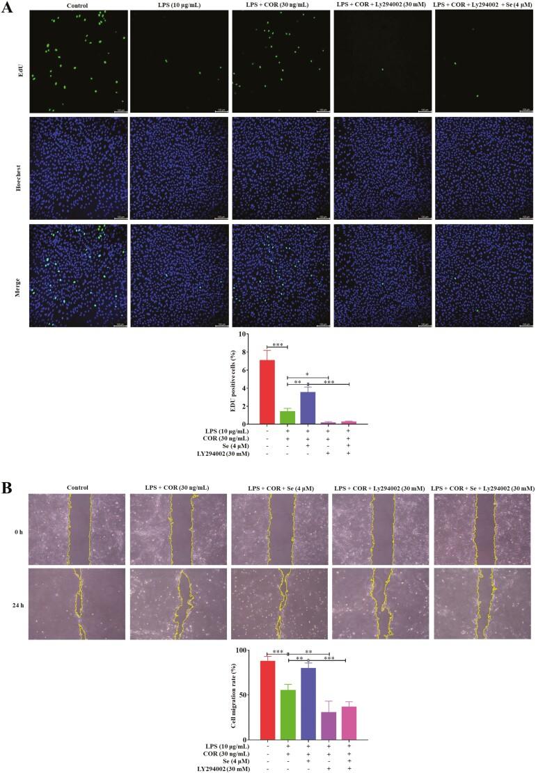
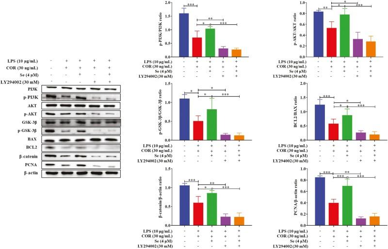
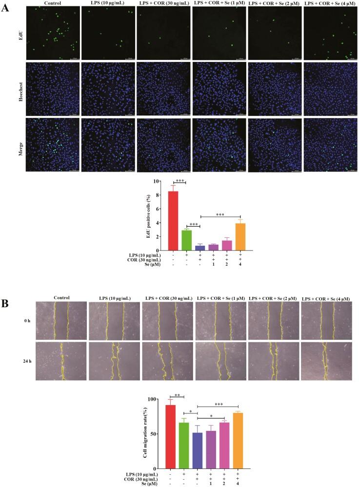
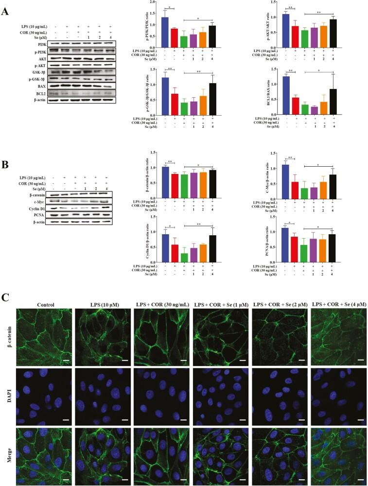
Bovine endometritis severely inhibits uterine repair and causes considerable economic loss. Besides, parturition-induced high cortisol levels inhibit immune function, reduce cell proliferation, and further inhibit tissue repair. Selenium (Se) is an essential trace element for animals to maintain normal physiological function and has powerful antioxidant functions. This study investigated whether Se supplementation reduces endometrial damage and promotes tissue repair in cows with endometritis under stress and explored the underlying mechanism. Primary bovine endometrial epithelial cells were isolated and purified from healthy cows. The cells were treated with different combinations of lipopolysaccharide (LPS), cortisol, and various concentrations of Se. Data showed that LPS stimulation inhibited cell proliferation and increased cell apoptosis. High levels of cortisol further exacerbated these effects. Flow cytometry, scratch wound healing tests, and 5-ethynyl-2'-deoxyuridine (EdU) proliferation assays showed that Se supplementation promoted cell cycle progression, cell migration, and cell proliferation in the presence of LPS and cortisol. The quantitative PCR results showed that the expression of related growth factors was increased after Se supplementation. After administering various inhibitors, we further demonstrated that Se supplementation decreased the activity of glycogen synthetase kinase 3β (GSK-3β) through the phosphatidylinositol 3-kinase (PI3K)/protein kinase B (AKT) signaling pathway to reduce the degradation of β-catenin except the Wnt signal to promote cell proliferation. In conclusion, Se supplementation attenuated the cell damage induced by LPS at high cortisol levels and increased cell proliferation to promote uterine repair by elevating the mRNA expression of TGFB3 and VEGFA and activating the PI3K/AKT/GSK-3β/β-catenin signaling pathway.

摘要

牛子宫内膜炎严重抑制子宫修复,造成巨大的经济损失。此外,分娩引起的高皮质醇水平抑制免疫功能,降低细胞增殖,进一步抑制组织修复。硒(Se)是动物维持正常生理功能所必需的微量元素,具有强大的抗氧化功能。本研究探讨了在应激条件下,补充硒是否可以减少子宫内膜炎奶牛的子宫内膜损伤,促进组织修复,并探讨其潜在机制。从健康奶牛中分离和纯化原代牛子宫内膜上皮细胞。用不同组合的脂多糖(LPS)、皮质醇和不同浓度的 Se 处理细胞。结果表明,LPS 刺激抑制细胞增殖并增加细胞凋亡。高水平的皮质醇进一步加剧了这些效应。流式细胞术、划痕愈合试验和 5-乙炔基-2'-脱氧尿苷(EdU)增殖试验表明,在 LPS 和皮质醇存在的情况下,Se 补充促进了细胞周期进程、细胞迁移和细胞增殖。定量 PCR 结果表明,Se 补充后相关生长因子的表达增加。在给予各种抑制剂后,我们进一步证明,Se 补充通过磷脂酰肌醇 3-激酶(PI3K)/蛋白激酶 B(AKT)信号通路降低糖原合酶激酶 3β(GSK-3β)的活性,从而减少β-连环蛋白的降解,除 Wnt 信号外,还促进细胞增殖。综上所述,Se 补充通过上调 TGFB3 和 VEGFA 的 mRNA 表达和激活 PI3K/AKT/GSK-3β/β-catenin 信号通路,减弱了高皮质醇水平下 LPS 诱导的细胞损伤,增加了细胞增殖,从而促进了子宫修复。

https://cdn.ncbi.nlm.nih.gov/pmc/blobs/cdc8/10889726/0a03629ae3a7/skae021_fig8.jpg

文献AI研究员

20分钟写一篇综述,助力文献阅读效率提升50倍。

立即体验

用中文搜PubMed

大模型驱动的PubMed中文搜索引擎

马上搜索

文档翻译

学术文献翻译模型,支持多种主流文档格式。

立即体验