Suppr超能文献

植物性饮食和生酮饮食诱导的人类外周免疫差异特征。

Differential peripheral immune signatures elicited by vegan versus ketogenic diets in humans.

机构信息

Metaorganism Immunity Section, Laboratory of Host Immunity and Microbiome, National Institute of Allergy and Infectious Diseases, National Institutes of Health, Bethesda, MD, USA.

NIH Center for Human Immunology, National Institutes of Health, Bethesda, MD, USA.

出版信息

Nat Med. 2024 Feb;30(2):560-572. doi: 10.1038/s41591-023-02761-2. Epub 2024 Jan 30.

Abstract

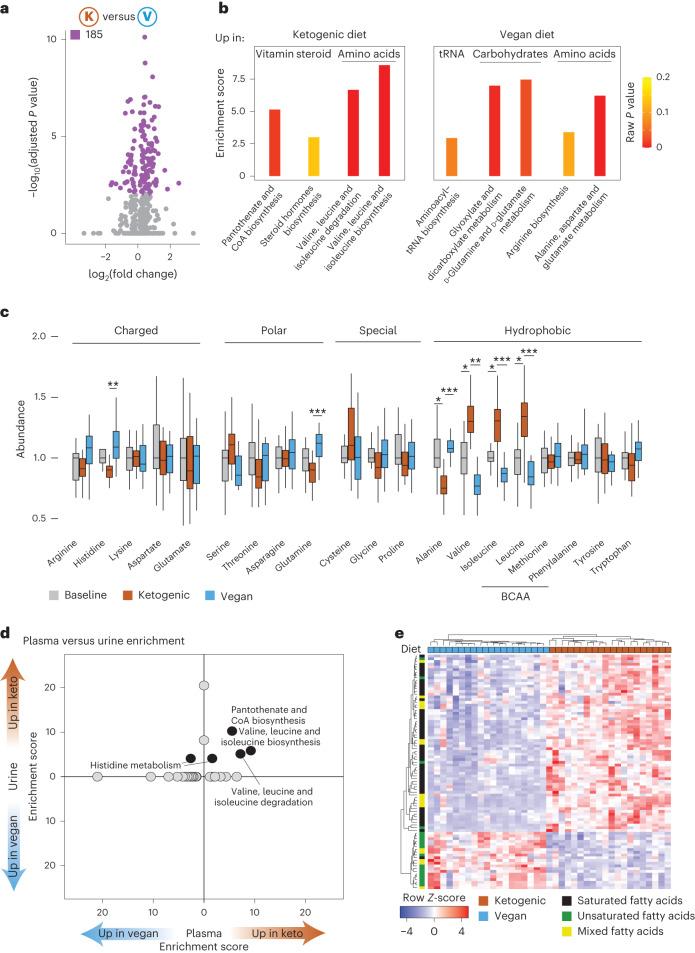
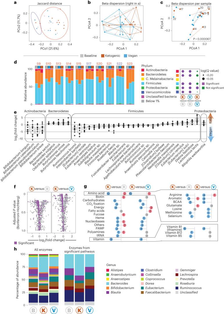
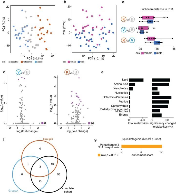
Nutrition has broad impacts on all physiological processes. However, how nutrition affects human immunity remains largely unknown. Here we explored the impact of a dietary intervention on both immunity and the microbiota by performing a post hoc analysis of a clinical trial in which each of the 20 participants sequentially consumed vegan or ketogenic diets for 2 weeks ( NCT03878108 ). Using a multiomics approach including multidimensional flow cytometry, transcriptomic, proteomic, metabolomic and metagenomic datasets, we assessed the impact of each diet, and dietary switch, on host immunity and the microbiota. Our data revealed that overall, a ketogenic diet was associated with a significant upregulation of pathways and enrichment in cells associated with the adaptive immune system. In contrast, a vegan diet had a significant impact on the innate immune system, including upregulation of pathways associated with antiviral immunity. Both diets significantly and differentially impacted the microbiome and host-associated amino acid metabolism, with a strong downregulation of most microbial pathways following ketogenic diet compared with baseline and vegan diet. Despite the diversity of participants, we also observed a tightly connected network between datasets driven by compounds associated with amino acids, lipids and the immune system. Collectively, this work demonstrates that in diverse participants 2 weeks of controlled dietary intervention is sufficient to significantly and divergently impact host immunity, which could have implications for precision nutritional interventions. ClinicalTrials.gov registration: NCT03878108 .

摘要

营养对所有生理过程都有广泛的影响。然而,营养如何影响人体免疫力在很大程度上仍然未知。在这里,我们通过对一项临床试验进行事后分析,探索了饮食干预对免疫和微生物组的影响,该临床试验中 20 名参与者每人依次连续两周食用素食或生酮饮食(NCT03878108)。我们采用了一种多组学方法,包括多维流式细胞术、转录组学、蛋白质组学、代谢组学和宏基因组学数据集,评估了每种饮食及其饮食转换对宿主免疫和微生物组的影响。我们的数据表明,总的来说,生酮饮食与适应性免疫系统相关的途径和细胞的显著上调以及富集有关。相比之下,素食饮食对先天免疫系统有显著影响,包括与抗病毒免疫相关的途径上调。两种饮食都显著且不同地影响了微生物组和与宿主相关的氨基酸代谢,与基线和素食饮食相比,生酮饮食后大多数微生物途径的下调幅度很大。尽管参与者的多样性,我们还观察到由与氨基酸、脂质和免疫系统相关的化合物驱动的数据集之间的紧密连接网络。总的来说,这项工作表明,在不同的参与者中,两周的对照饮食干预足以显著且不同地影响宿主免疫,这可能对精准营养干预有影响。临床试验注册:NCT03878108。

https://cdn.ncbi.nlm.nih.gov/pmc/blobs/54a1/10878979/67202e00704a/41591_2023_2761_Fig1_HTML.jpg

文献AI研究员

20分钟写一篇综述,助力文献阅读效率提升50倍。

立即体验

用中文搜PubMed

大模型驱动的PubMed中文搜索引擎

马上搜索

文档翻译

学术文献翻译模型,支持多种主流文档格式。

立即体验