Suppr超能文献

体外重建染色质结构域表明核小体定位在 3D 基因组组织中的作用。

In vitro reconstitution of chromatin domains shows a role for nucleosome positioning in 3D genome organization.

机构信息

Max Planck Institute for Multidisciplinary Sciences, Department of Molecular Biology, Göttingen, Germany.

Max Planck Institute for Multidisciplinary Sciences, Genome Organization and Regulation, Göttingen, Germany.

出版信息

Nat Genet. 2024 Mar;56(3):483-492. doi: 10.1038/s41588-023-01649-8. Epub 2024 Jan 30.

Abstract

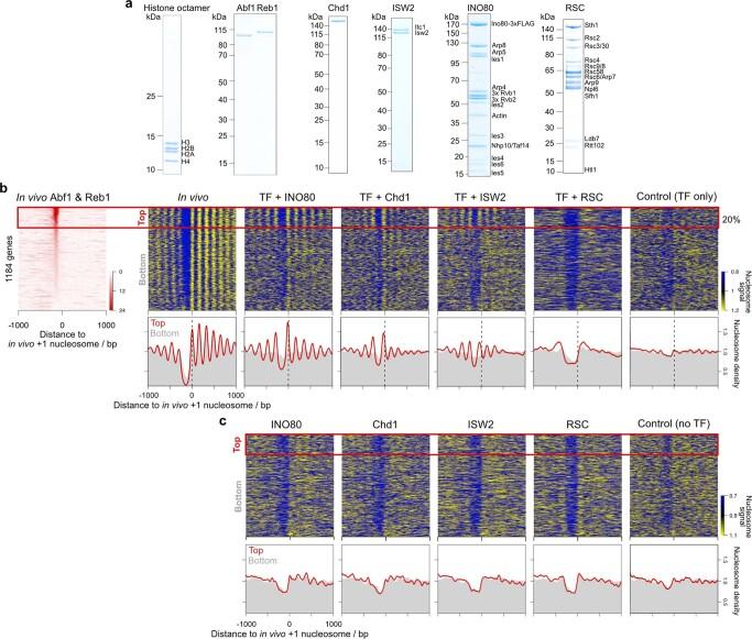
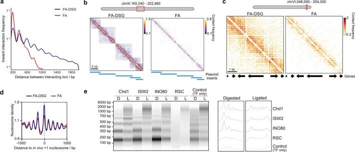
Eukaryotic genomes are organized into chromatin domains. The molecular mechanisms driving the formation of these domains are difficult to dissect in vivo and remain poorly understood. Here we reconstitute Saccharomyces cerevisiae chromatin in vitro and determine its 3D organization at subnucleosome resolution by micrococcal nuclease-based chromosome conformation capture and molecular dynamics simulations. We show that regularly spaced and phased nucleosome arrays form chromatin domains in vitro that resemble domains in vivo. This demonstrates that neither loop extrusion nor transcription is required for basic domain formation in yeast. In addition, we find that the boundaries of reconstituted domains correspond to nucleosome-free regions and that insulation strength scales with their width. Finally, we show that domain compaction depends on nucleosome linker length, with longer linkers forming more compact structures. Together, our results demonstrate that regular nucleosome positioning is important for the formation of chromatin domains and provide a proof-of-principle for bottom-up 3D genome studies.

摘要

真核生物基因组组织成染色质域。在体内很难剖析驱动这些域形成的分子机制,目前仍知之甚少。在这里,我们在体外重建酿酒酵母染色质,并通过微球菌核酸酶基于染色体构象捕获和分子动力学模拟来确定其亚核小体分辨率的 3D 组织。我们表明,有规律间隔和分相的核小体阵列在体外形成类似于体内域的染色质域。这表明,环挤出或转录对于酵母中基本域的形成不是必需的。此外,我们发现重建域的边界对应于无核小体区域,并且隔离强度与其宽度成正比。最后,我们表明域的紧缩取决于核小体连接子的长度,较长的连接子形成更紧凑的结构。总之,我们的结果表明,规则的核小体定位对于染色质域的形成很重要,并为自下而上的 3D 基因组研究提供了一个原理证明。

https://cdn.ncbi.nlm.nih.gov/pmc/blobs/910a/10937381/0ac306e6bbd7/41588_2023_1649_Fig1_HTML.jpg

文献AI研究员

20分钟写一篇综述,助力文献阅读效率提升50倍。

立即体验

用中文搜PubMed

大模型驱动的PubMed中文搜索引擎

马上搜索

文档翻译

学术文献翻译模型,支持多种主流文档格式。

立即体验