Suppr超能文献

Mirk/Dyrk1B 通过 Shh 通路控制脊髓腹侧发育。

Mirk/Dyrk1B controls ventral spinal cord development via Shh pathway.

机构信息

Laboratory of Cellular and Molecular Neurobiology-Stem Cells, Hellenic Pasteur Institute, Athens, Greece.

Division of Animal and Human Physiology, Department of Biology, National and Kapodistrian University of Athens, Athens, Greece.

出版信息

Cell Mol Life Sci. 2024 Jan 31;81(1):70. doi: 10.1007/s00018-023-05097-9.

Abstract

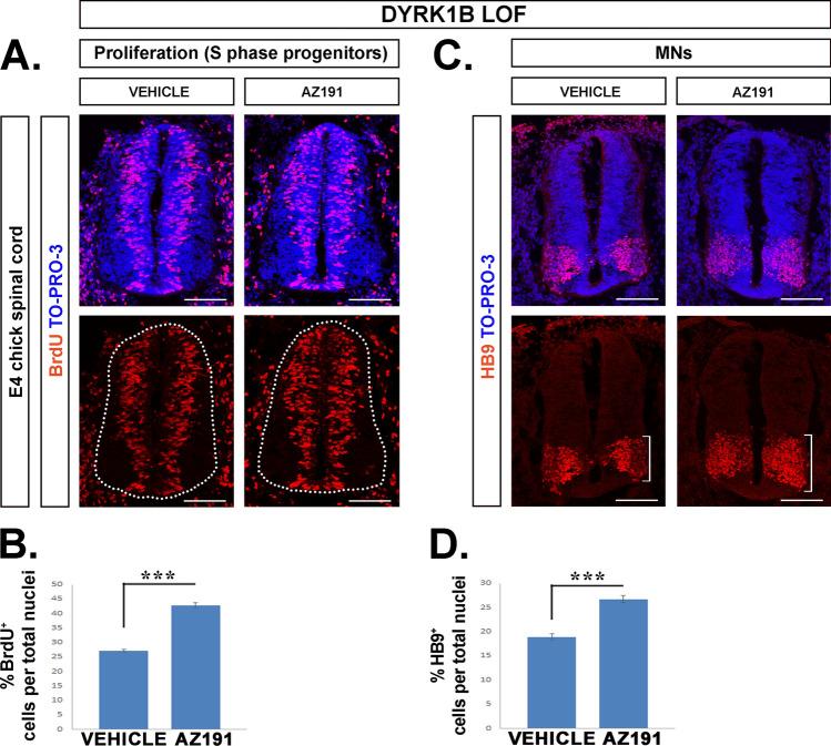
Cross-talk between Mirk/Dyrk1B kinase and Sonic hedgehog (Shh)/Gli pathway affects physiology and pathology. Here, we reveal a novel role for Dyrk1B in regulating ventral progenitor and neuron subtypes in the embryonic chick spinal cord (SC) via the Shh pathway. Using in ovo gain-and-loss-of-function approaches at E2, we report that Dyrk1B affects the proliferation and differentiation of neuronal progenitors at E4 and impacts on apoptosis specifically in the motor neuron (MN) domain. Especially, Dyrk1B overexpression decreases the numbers of ventral progenitors, MNs, and V2a interneurons, while the pharmacological inhibition of endogenous Dyrk1B kinase activity by AZ191 administration increases the numbers of ventral progenitors and MNs. Mechanistically, Dyrk1B overexpression suppresses Shh, Gli2 and Gli3 mRNA levels, while conversely, Shh, Gli2 and Gli3 transcription is increased in the presence of Dyrk1B inhibitor AZ191 or Smoothened agonist SAG. Most importantly, in phenotype rescue experiments, SAG restores the Dyrk1B-mediated dysregulation of ventral progenitors. Further at E6, Dyrk1B affects selectively the medial lateral motor neuron column (LMCm), consistent with the expression of Shh in this region. Collectively, these observations reveal a novel regulatory function of Dyrk1B kinase in suppressing the Shh/Gli pathway and thus affecting ventral subtypes in the developing spinal cord. These data render Dyrk1B a possible therapeutic target for motor neuron diseases.

摘要

Mirk/Dyrk1B 激酶与 Sonic hedgehog(Shh)/Gli 通路的串扰影响生理和病理。在这里,我们通过 Shh 通路揭示了 Dyrk1B 在调节胚胎鸡脊髓(SC)腹侧祖细胞和神经元亚型中的新作用。我们在 E2 时使用胚胎内获得和丧失功能的方法报告说,Dyrk1B 通过影响 E4 时神经元祖细胞的增殖和分化,并特别影响运动神经元(MN)域中的细胞凋亡来起作用。特别是,Dyrk1B 的过表达会减少腹侧祖细胞、MN 和 V2a 中间神经元的数量,而通过施用 AZ191 抑制内源性 Dyrk1B 激酶活性则会增加腹侧祖细胞和 MN 的数量。从机制上讲,Dyrk1B 过表达会抑制 Shh、Gli2 和 Gli3 mRNA 水平,而相反,在存在 Dyrk1B 抑制剂 AZ191 或 Smoothened 激动剂 SAG 的情况下,Shh、Gli2 和 Gli3 的转录会增加。最重要的是,在表型挽救实验中,SAG 恢复了 Dyrk1B 介导的腹侧祖细胞失调。此外,在 E6 时,Dyrk1B 选择性地影响内侧横向运动神经元柱(LMCm),这与该区域 Shh 的表达一致。总之,这些观察结果揭示了 Dyrk1B 激酶在抑制 Shh/Gli 通路并因此影响发育中脊髓腹侧亚型方面的新调节功能。这些数据表明 Dyrk1B 可能是运动神经元疾病的治疗靶标。

https://cdn.ncbi.nlm.nih.gov/pmc/blobs/041e/11072594/74a1345f3d3d/18_2023_5097_Fig1_HTML.jpg

文献AI研究员

20分钟写一篇综述,助力文献阅读效率提升50倍。

立即体验

用中文搜PubMed

大模型驱动的PubMed中文搜索引擎

马上搜索

文档翻译

学术文献翻译模型,支持多种主流文档格式。

立即体验