Suppr超能文献

肺内皮细胞利用易受影响的肿瘤细胞状态来指导转移潜伏期。

Lung endothelium exploits susceptible tumor cell states to instruct metastatic latency.

机构信息

European Center for Angioscience, Medical Faculty Mannheim, Heidelberg University, Heidelberg, Germany.

Division of Vascular Oncology and Metastasis, German Cancer Research Center Heidelberg (DKFZ-ZMBH Alliance), Heidelberg, Germany.

出版信息

Nat Cancer. 2024 May;5(5):716-730. doi: 10.1038/s43018-023-00716-7. Epub 2024 Feb 2.

Abstract

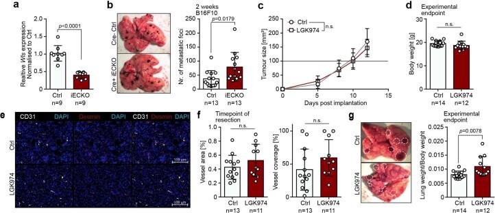
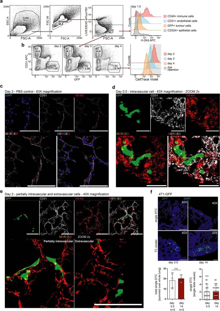
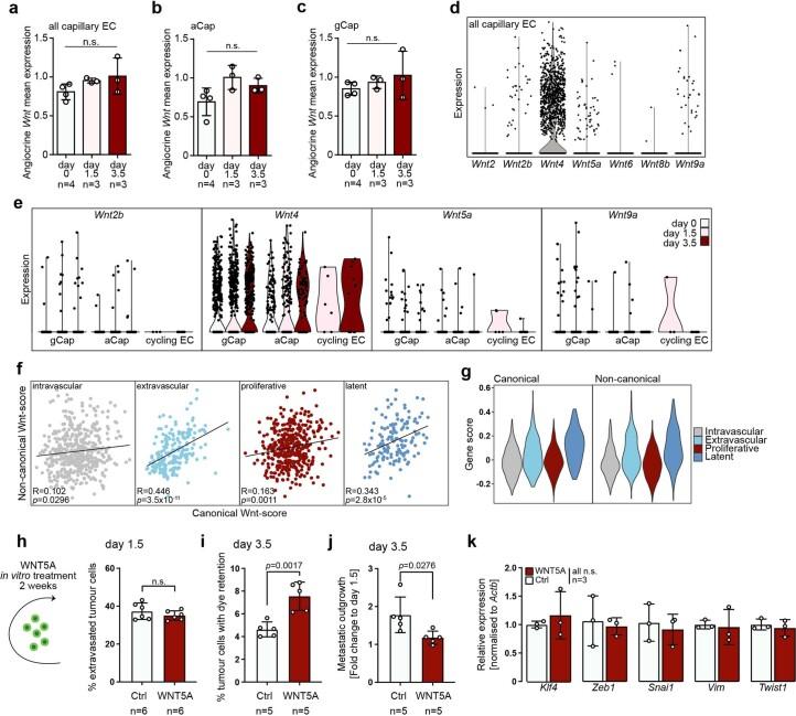
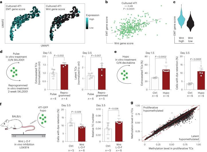
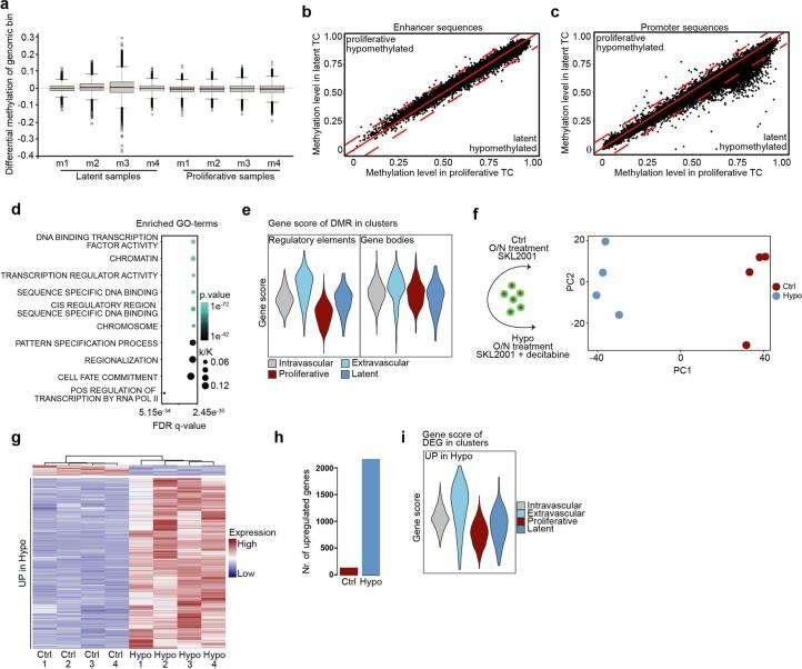
In metastasis, cancer cells travel around the circulation to colonize distant sites. Due to the rarity of these events, the immediate fates of metastasizing tumor cells (mTCs) are poorly understood while the role of the endothelium as a dissemination interface remains elusive. Using a newly developed combinatorial mTC enrichment approach, we provide a transcriptional blueprint of the early colonization process. Following their arrest at the metastatic site, mTCs were found to either proliferate intravascularly or extravasate, thereby establishing metastatic latency. Endothelial-derived angiocrine Wnt factors drive this bifurcation, instructing mTCs to follow the extravasation-latency route. Surprisingly, mTC responsiveness towards niche-derived Wnt was established at the epigenetic level, which predetermined tumor cell behavior. Whereas hypomethylation enabled high Wnt activity leading to metastatic latency, methylated mTCs exhibited low activity and proliferated intravascularly. Collectively the data identify the predetermined methylation status of disseminated tumor cells as a key regulator of mTC behavior in the metastatic niche.

摘要

在转移过程中,癌细胞会在循环系统中游走,定植于远处的部位。由于这些事件非常罕见,因此转移肿瘤细胞(mTCs)的即时命运仍未被充分了解,而内皮细胞作为一种扩散界面的作用仍然难以捉摸。我们使用一种新开发的组合 mTC 富集方法,提供了早期定植过程的转录蓝图。在转移部位被捕获后,mTC 要么在血管内增殖,要么外渗,从而建立转移潜伏状态。内皮衍生的血管生成 Wnt 因子驱动这种分叉,指示 mTC 遵循外渗-潜伏途径。令人惊讶的是,mTC 对来自小生境的 Wnt 的反应性是在表观遗传水平上建立的,这预先决定了肿瘤细胞的行为。低甲基化使 Wnt 活性升高,导致转移潜伏,而甲基化的 mTC 则表现出低活性并在血管内增殖。总的来说,这些数据表明,播散的肿瘤细胞的预定甲基化状态是转移微环境中 mTC 行为的关键调节剂。

https://cdn.ncbi.nlm.nih.gov/pmc/blobs/7d3b/11136671/d4662e432d7a/43018_2023_716_Fig1_HTML.jpg

文献AI研究员

20分钟写一篇综述,助力文献阅读效率提升50倍。

立即体验

用中文搜PubMed

大模型驱动的PubMed中文搜索引擎

马上搜索

文档翻译

学术文献翻译模型,支持多种主流文档格式。

立即体验