Suppr超能文献

依托泊苷诱导的SENP8赋予急性淋巴细胞白血病细胞反馈性耐药。

Etoposide-induced SENP8 confers a feed-back drug resistance on acute lymphoblastic leukemia cells.

作者信息

Sun Shuzhang, Cheng Yixuan, Hou Wanxin, Yan Yinjie, Meng Tian, Li Hegen, Xiao Ning

机构信息

Clinical Research Center, Longhua Hospital, Shanghai University of Traditional Chinese Medicine, Shanghai, China.

Department of Oncology, Longhua Hospital, Shanghai University of Traditional Chinese Medicine, Shanghai, China.

出版信息

Biochem Biophys Rep. 2024 Jan 25;37:101650. doi: 10.1016/j.bbrep.2024.101650. eCollection 2024 Mar.

Abstract

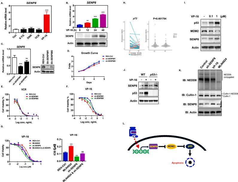
Chemotherapy is the most common treatment for acute lymphoblastic leukemia (ALL). However, many ALL patients eventually develop relapse and treating relapsed ALL has always been challenging. Therefore, exploring the resistance mechanism of chemotherapeutic drugs and proposing feasible intervention strategies are of great significance for ALL treatment. Here, we show that whose coding protein is an important deNEDDylase targeting the substrate for deNEDDylation, is highly expressed in relapsed ALL specimens. Interestingly, overexpressing SENP8 specifically reduces the chemosensitivity of ALL cells to etoposide (VP-16) and significantly alleviates the proapoptotic effect of VP-16 on ALL cells. By contrast, NEDDylation inhibition reduces the chemosensitivity of ALL cells to VP-16. Furthermore, VP-16 induces SENP8 accumulation and the instability of MDM2 as well as the stabilization of p53 in ALL cells, and SENP8 knockdown can sensitize ALL cells to VP-16. Our study reveals a novel function of SENP8 in ALL and that VP-16-induced SENP8 confers a feed-back drug resistance on ALL cells, suggesting a possibility of overcoming the chemotherapeutic resistance to VP-16 via targeting SENP8.

摘要

化疗是急性淋巴细胞白血病(ALL)最常见的治疗方法。然而,许多ALL患者最终会复发,而复发性ALL的治疗一直具有挑战性。因此,探索化疗药物的耐药机制并提出可行的干预策略对ALL治疗具有重要意义。在此,我们表明其编码蛋白是一种重要的去NEDD化酶,靶向去NEDD化底物,在复发性ALL标本中高度表达。有趣的是,过表达SENP8会特异性降低ALL细胞对依托泊苷(VP-16)的化疗敏感性,并显著减轻VP-16对ALL细胞的促凋亡作用。相比之下,NEDD化抑制会降低ALL细胞对VP-16的化疗敏感性。此外,VP-16诱导ALL细胞中SENP8积累、MDM2不稳定以及p53稳定,而敲低SENP8可使ALL细胞对VP-16敏感。我们的研究揭示了SENP8在ALL中的新功能,且VP-16诱导的SENP8赋予ALL细胞反馈性耐药,提示通过靶向SENP8克服对VP-16化疗耐药的可能性。

https://cdn.ncbi.nlm.nih.gov/pmc/blobs/d3da/10837060/2b2061b731af/ga1.jpg

文献AI研究员

20分钟写一篇综述,助力文献阅读效率提升50倍。

立即体验

用中文搜PubMed

大模型驱动的PubMed中文搜索引擎

马上搜索

文档翻译

学术文献翻译模型,支持多种主流文档格式。

立即体验