Suppr超能文献

恶性疟原虫感染的单核细胞产生细胞因子的表观遗传和转录调控

Epigenetic and transcriptional regulation of cytokine production by Plasmodium falciparum-exposed monocytes.

作者信息

Romero David V L, Balendran Thivya, Hasang Wina, Rogerson Stephen J, Aitken Elizabeth H, Achuthan Adrian A

机构信息

Department of Medicine, Royal Melbourne Hospital, The University of Melbourne, 1F Royal Parade, Parkville, VIC, 3010, Australia.

Department of Infectious Diseases, The University of Melbourne, The Peter Doherty Institute for Infection and Immunity, Melbourne, VIC, Australia.

出版信息

Sci Rep. 2024 Feb 5;14(1):2949. doi: 10.1038/s41598-024-53519-w.

Abstract

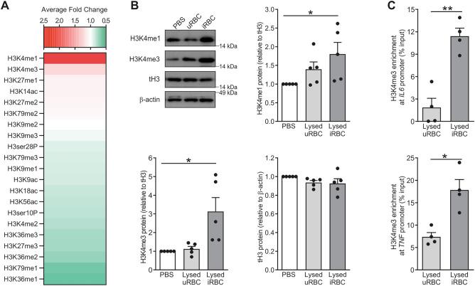
Plasmodium falciparum infection causes the most severe form of malaria, where excessive production of proinflammatory cytokines can drive the pathogenesis of the disease. Monocytes play key roles in host defense against malaria through cytokine production and phagocytosis; however, they are also implicated in pathogenesis through excessive proinflammatory cytokine production. Understanding the underlying molecular mechanisms that contribute to inflammatory cytokine production in P. falciparum-exposed monocytes is key towards developing better treatments. Here, we provide molecular evidence that histone 3 lysine 4 (H3K4) methylation is key for inflammatory cytokine production in P. falciparum-exposed monocytes. In an established in vitro system that mimics blood stage infection, elevated proinflammatory TNF and IL-6 cytokine production is correlated with increased mono- and tri-methylated H3K4 levels. Significantly, we demonstrate through utilizing a pharmacological inhibitor of H3K4 methylation that TNF and IL-6 expression can be suppressed in P. falciparum-exposed monocytes. This elucidated epigenetic regulatory mechanism, controlling inflammatory cytokine production, potentially provides new therapeutic options for future malaria treatment.

摘要

恶性疟原虫感染会引发最严重形式的疟疾,在此过程中促炎细胞因子的过度产生会推动疾病的发病机制。单核细胞通过细胞因子产生和吞噬作用在宿主抵御疟疾中发挥关键作用;然而,它们也会因过度产生促炎细胞因子而参与发病过程。了解导致暴露于恶性疟原虫的单核细胞中炎性细胞因子产生的潜在分子机制是开发更好治疗方法的关键。在此,我们提供分子证据表明组蛋白3赖氨酸4(H3K4)甲基化是暴露于恶性疟原虫的单核细胞中炎性细胞因子产生的关键。在一个模拟血液阶段感染的既定体外系统中,促炎TNF和IL-6细胞因子产生的增加与H3K4单甲基化和三甲基化水平的升高相关。重要的是,我们通过使用H3K4甲基化的药理学抑制剂证明,在暴露于恶性疟原虫的单核细胞中TNF和IL-6的表达可以被抑制。这种阐明的控制炎性细胞因子产生的表观遗传调控机制可能为未来的疟疾治疗提供新的治疗选择。

https://cdn.ncbi.nlm.nih.gov/pmc/blobs/27c0/10844200/9e65c62069d7/41598_2024_53519_Fig1_HTML.jpg

相似文献

2
Plasmodium falciparum malaria drives epigenetic reprogramming of human monocytes toward a regulatory phenotype.
PLoS Pathog. 2021 Apr 6;17(4):e1009430. doi: 10.1371/journal.ppat.1009430. eCollection 2021 Apr.
6
7
Changes in cytokine production associated with acquired immunity to Plasmodium falciparum malaria.
Clin Exp Immunol. 2001 Dec;126(3):503-10. doi: 10.1046/j.1365-2249.2001.01681.x.
9
Cytokine response in asymptomatic and symptomatic Plasmodium falciparum infections in children in a rural area of south-eastern Gabon.
PLoS One. 2023 Feb 14;18(2):e0280818. doi: 10.1371/journal.pone.0280818. eCollection 2023.
10
Selected P. falciparum specific immune responses are maintained in AIDS adults in Burkina Faso.
Parasite Immunol. 1996 Jul;18(7):333-9. doi: 10.1046/j.1365-3024.1996.d01-116.x.

引用本文的文献

1
Screening of the FDA-approved drug library identifies CCL17 inhibitors that block arthritic pain.
Sci Rep. 2025 Jul 23;15(1):26734. doi: 10.1038/s41598-025-12191-4.
2
Placental malaria induces a unique methylation profile associated with fetal growth restriction.
Epigenetics. 2025 Dec;20(1):2475276. doi: 10.1080/15592294.2025.2475276. Epub 2025 Mar 6.

本文引用的文献

1
Epigenetic and transcriptional regulation of CCL17 production by glucocorticoids in arthritis.
iScience. 2023 Sep 27;26(10):108079. doi: 10.1016/j.isci.2023.108079. eCollection 2023 Oct 20.
3
Plasmodium falciparum malaria drives epigenetic reprogramming of human monocytes toward a regulatory phenotype.
PLoS Pathog. 2021 Apr 6;17(4):e1009430. doi: 10.1371/journal.ppat.1009430. eCollection 2021 Apr.
4
H3K4me1 Distribution Predicts Transcription State and Poising at Promoters.
Front Cell Dev Biol. 2020 May 5;8:289. doi: 10.3389/fcell.2020.00289. eCollection 2020.
5
6
Inflammasome activation and IL-1 signaling during placental malaria induce poor pregnancy outcomes.
Sci Adv. 2020 Mar 4;6(10):eaax6346. doi: 10.1126/sciadv.aax6346. eCollection 2020 Mar.
8
Epigenetic inhibitors target multiple stages of Plasmodium falciparum parasites.
Sci Rep. 2020 Feb 11;10(1):2355. doi: 10.1038/s41598-020-59298-4.
9
Antibody effector functions in malaria and other parasitic diseases: a few needles and many haystacks.
Immunol Cell Biol. 2020 Apr;98(4):264-275. doi: 10.1111/imcb.12320. Epub 2020 Feb 24.
10
Innate immunity to malaria-The role of monocytes.
Immunol Rev. 2020 Jan;293(1):8-24. doi: 10.1111/imr.12830. Epub 2019 Dec 16.

文献AI研究员

20分钟写一篇综述,助力文献阅读效率提升50倍。

立即体验

用中文搜PubMed

大模型驱动的PubMed中文搜索引擎

马上搜索

文档翻译

学术文献翻译模型,支持多种主流文档格式。

立即体验