Suppr超能文献

通过粘性抗菌的金纳米粒子-赖氨酸复合水凝胶实现糖尿病小鼠伤口的有效愈合。

Effective wound healing on diabetic mice by adhesive antibacterial GNPs-lysine composited hydrogel.

作者信息

Khunmanee Sureerat, Choi Anseo, Ahn Il Young, Kim Woo Ju, Bae Tae Hui, Kang Shin Hyuk, Park Hansoo

机构信息

Department of Integrative Engineering, Chung-Ang University, 84 Heukseok-ro, Dongjak-gu, Seoul 06974, South Korea.

Department of Plastic and Reconstructive Surgery, Chung-Ang University Hospital, Chung-Ang University College of Medicine, 102 Heukseok-ro, Dongjak-gu 06973, South Korea.

出版信息

iScience. 2024 Jan 11;27(2):108860. doi: 10.1016/j.isci.2024.108860. eCollection 2024 Feb 16.

Abstract

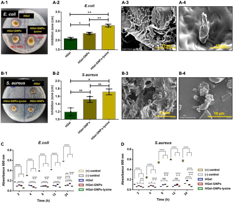
Current trends in wound care research focus on creating dressings for diverse wound types, aiming to effectively control the wound healing process. We proposed a wound dressing composed of oxidized hyaluronic acid and amine gelatin with embedded lysine-modified gelatin nanoparticles (HGel-GNPs-lysine). This dressing improves mechanical properties and reduces degradation rates. The storage modulus for HGel-GNPs-lysine was 3,800 Pa, exceeding that of HGel (1,750 Pa). The positively charged surface of GNPs-lysine effectively eliminated and . In a diabetic mice model (C57BL/6), HGel-GNPs-lysine immobilized with basic-fibroblast growth factor promoted granulation tissue thickness and collagen density. Gene expression analysis indicated that HGel-GNPs-lysine reduced inflammation and enhanced angiogenesis. This study highlights that HGel-GNPs-lysine could offer alternative treatment strategies for regulating the inflammatory response at the injury site in wound dressing applications.

摘要

当前伤口护理研究的趋势集中在为不同类型的伤口创造敷料,旨在有效控制伤口愈合过程。我们提出了一种由氧化透明质酸和胺化明胶组成的伤口敷料,并嵌入了赖氨酸修饰的明胶纳米颗粒(HGel-GNPs-赖氨酸)。这种敷料改善了机械性能并降低了降解率。HGel-GNPs-赖氨酸的储能模量为3800帕,超过了HGel的储能模量(1750帕)。GNPs-赖氨酸带正电荷的表面有效消除了……以及……。在糖尿病小鼠模型(C57BL/6)中,固定有碱性成纤维细胞生长因子的HGel-GNPs-赖氨酸促进了肉芽组织厚度和胶原蛋白密度。基因表达分析表明,HGel-GNPs-赖氨酸减少了炎症并增强了血管生成。这项研究突出表明,在伤口敷料应用中,HGel-GNPs-赖氨酸可为调节损伤部位的炎症反应提供替代治疗策略。

https://cdn.ncbi.nlm.nih.gov/pmc/blobs/19dc/10838728/54fe6f3f8999/fx1.jpg

文献AI研究员

20分钟写一篇综述,助力文献阅读效率提升50倍。

立即体验

用中文搜PubMed

大模型驱动的PubMed中文搜索引擎

马上搜索

文档翻译

学术文献翻译模型,支持多种主流文档格式。

立即体验