Suppr超能文献

通过抑制可溶性环氧化物水解酶增强癌症免疫疗法。

Enhancing cancer immunotherapy via inhibition of soluble epoxide hydrolase.

机构信息

Center for Vascular Biology Research, Beth Israel Deaconess Medical Center, Harvard Medical School, Boston, MA 02215.

Department of Pathology, Beth Israel Deaconess Medical Center, Harvard Medical School, Boston, MA 02215.

出版信息

Proc Natl Acad Sci U S A. 2024 Feb 13;121(7):e2314085121. doi: 10.1073/pnas.2314085121. Epub 2024 Feb 8.

Abstract

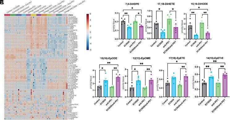
Cancer therapy, including immunotherapy, is inherently limited by chronic inflammation-induced tumorigenesis and toxicity within the tumor microenvironment. Thus, stimulating the resolution of inflammation may enhance immunotherapy and improve the toxicity of immune checkpoint inhibition (ICI). As epoxy-fatty acids (EpFAs) are degraded by the enzyme soluble epoxide hydrolase (sEH), the inhibition of sEH increases endogenous EpFA levels to promote the resolution of cancer-associated inflammation. Here, we demonstrate that systemic treatment with ICI induces sEH expression in multiple murine cancer models. Dietary omega-3 polyunsaturated fatty acid supplementation and pharmacologic sEH inhibition, both alone and in combination, significantly enhance anti-tumor activity of ICI in these models. Notably, pharmacological abrogation of the sEH pathway alone or in combination with ICI counter-regulates an ICI-induced pro-inflammatory and pro-tumorigenic cytokine storm. Thus, modulating endogenous EpFA levels through dietary supplementation or sEH inhibition may represent a unique strategy to enhance the anti-tumor activity of paradigm cancer therapies.

摘要

癌症治疗,包括免疫疗法,本质上受到肿瘤微环境中慢性炎症诱导的肿瘤发生和毒性的限制。因此,刺激炎症的消退可能会增强免疫疗法并改善免疫检查点抑制 (ICI) 的毒性。由于环氧脂肪酸 (EpFA) 被酶可溶性环氧化物水解酶 (sEH) 降解,因此抑制 sEH 会增加内源性 EpFA 水平,从而促进与癌症相关的炎症消退。在这里,我们证明系统地用 ICI 治疗会在多种小鼠癌症模型中诱导 sEH 表达。饮食中补充 ω-3 多不饱和脂肪酸以及单独或联合使用的药理学 sEH 抑制均显著增强了这些模型中 ICI 的抗肿瘤活性。值得注意的是,单独或与 ICI 联合阻断 sEH 途径可逆转 ICI 诱导的促炎和促肿瘤细胞因子风暴。因此,通过饮食补充或 sEH 抑制来调节内源性 EpFA 水平可能代表增强范例癌症疗法抗肿瘤活性的独特策略。

https://cdn.ncbi.nlm.nih.gov/pmc/blobs/8c02/10873624/700800cc4bb5/pnas.2314085121fig01.jpg

文献AI研究员

20分钟写一篇综述,助力文献阅读效率提升50倍。

立即体验

用中文搜PubMed

大模型驱动的PubMed中文搜索引擎

马上搜索

文档翻译

学术文献翻译模型,支持多种主流文档格式。

立即体验