Suppr超能文献

miRNA 和信使 RNA 表达谱的综合分析揭示了传染性牛鼻气管炎病毒诱导的 Madin-Darby 牛肾细胞线粒体损伤中的功能性 miRNA。

Integrated analysis of microRNA and messenger RNA expression profiles reveals functional microRNA in infectious bovine rhinotracheitis virus-induced mitochondrial damage in Madin-Darby bovine kidney cells.

机构信息

College of Veterinary Medicine, Xinjiang Agricultural University, Urumqi, 830052, China.

Xinjiang key Laboratory of New Drug Study and Creation for Herbivorous Animal (XJ-KLNDSCHA), Xinjiang Agricultural University, Urumqi, 830052, China.

出版信息

BMC Genomics. 2024 Feb 8;25(1):158. doi: 10.1186/s12864-024-10042-6.

Abstract

BACKGROUND

Studies have confirmed that Infectious bovine rhinotracheitis virus (IBRV) infection induces mitochondrial damage. MicroRNAs (miRNAs) are a class of noncoding RNA molecules, which are involved in various biological processes and pathological changes associated with mitochondrial damage. It is currently unclear whether miRNAs participate in IBRV-induced mitochondrial damage in Madin-Darby bovine kidney (MDBK) cells.

RESULTS

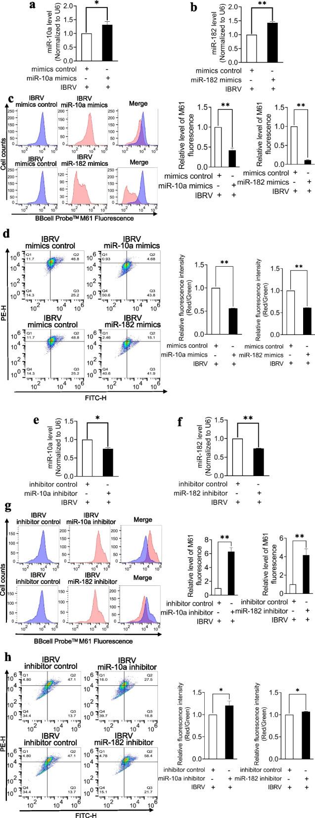
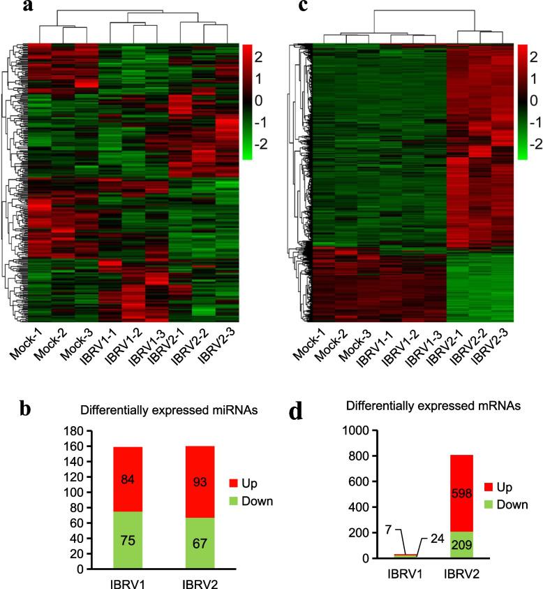
In the present study, we used high-throughput sequencing technology, Gene Ontology (GO) and Kyoto Encyclopedia of Genes and Genomes (KEGG) enrichment analysis to screen for mitochondria-related miRNAs and messenger RNAs (mRNAs). In total, 279 differentially expressed miRNAs and 832 differentially expressed mRNAs were identified in 6 hours (IBRV1) versus 24 hours (IBRV2) after IBRV infection in MDBK cells. GO and KEGG enrichment analysis revealed that 42 differentially expressed mRNAs and 348 target genes of differentially expressed miRNAs were correlated with mitochondrial damage, and the miRNA-mitochondria-related target genes regulatory network was constructed to elucidate their potential regulatory relationships. Among the 10 differentially expressed miRNAs, 8 showed expression patterns consistent with the high-throughput sequencing results. Functional validation results showed that overexpression of miR-10a and miR-182 aggravated mitochondrial damage, while inhibition of miR-10a and miR-182 alleviated mitochondrial damage.

CONCLUSIONS

This study not only revealed the expression changes of miRNAs and mRNAs in IBRV-infected MDBK cells, but also revealed possible biological regulatory relationship between them. MiR-10a and miR-182 may have the potential to be developed as biomarkers for the diagnosis and treatment of IBRV. Together, Together, these data and analyses provide additional insights into the roles of miRNA and mRNA in IBRV-induced mitochondria damage.

摘要

背景

研究证实,传染性牛鼻气管炎病毒(IBRV)感染可诱导线粒体损伤。microRNAs(miRNAs)是一类非编码 RNA 分子,参与与线粒体损伤相关的多种生物学过程和病理变化。目前尚不清楚 miRNAs 是否参与了 MDBK 细胞中 IBRV 诱导的线粒体损伤。

结果

本研究采用高通量测序技术、基因本体(GO)和京都基因与基因组百科全书(KEGG)富集分析筛选与线粒体相关的 miRNAs 和信使 RNA(mRNA)。在 IBRV 感染 MDBK 细胞 6 小时(IBRV1)和 24 小时(IBRV2)后,共筛选出 279 个差异表达的 miRNAs 和 832 个差异表达的 mRNAs。GO 和 KEGG 富集分析显示,42 个差异表达的 mRNAs 和 348 个差异表达 miRNAs 的靶基因与线粒体损伤相关,并构建了 miRNA-线粒体相关靶基因调控网络,以阐明它们潜在的调控关系。在 10 个差异表达的 miRNAs 中,有 8 个的表达模式与高通量测序结果一致。功能验证结果表明,miR-10a 和 miR-182 的过表达加重了线粒体损伤,而 miR-10a 和 miR-182 的抑制减轻了线粒体损伤。

结论

本研究不仅揭示了 IBRV 感染 MDBK 细胞中 miRNAs 和 mRNAs 的表达变化,还揭示了它们之间可能存在的生物学调控关系。miR-10a 和 miR-182 可能具有作为 IBRV 诊断和治疗标志物的潜力。综上所述,这些数据和分析为 miRNA 和 mRNA 在 IBRV 诱导的线粒体损伤中的作用提供了新的见解。

https://cdn.ncbi.nlm.nih.gov/pmc/blobs/b426/10851472/bb35a6f17bab/12864_2024_10042_Fig1_HTML.jpg

文献AI研究员

20分钟写一篇综述,助力文献阅读效率提升50倍。

立即体验

用中文搜PubMed

大模型驱动的PubMed中文搜索引擎

马上搜索

文档翻译

学术文献翻译模型,支持多种主流文档格式。

立即体验