Suppr超能文献

阐明感染性心内膜炎和脓毒症中的常见致病转录网络:生物标志物发现和单细胞 RNA 测序的综合见解。

Elucidating common pathogenic transcriptional networks in infective endocarditis and sepsis: integrated insights from biomarker discovery and single-cell RNA sequencing.

机构信息

Department of Biomedical Engineering, Nanchang Hang Kong University, Nanchang, Jiangxi, China.

Department of Laboratory Medicine, Maternal and Child Health Hospital of Hubei Province, Tongji Medical College, Huazhong University of Science and Technology, Wuhan, China.

出版信息

Front Immunol. 2024 Jan 25;14:1298041. doi: 10.3389/fimmu.2023.1298041. eCollection 2023.

Abstract

BACKGROUND

Infective Endocarditis (IE) and Sepsis are two closely related infectious diseases, yet their shared pathogenic mechanisms at the transcriptional level remain unclear. This research gap poses a barrier to the development of refined therapeutic strategies and drug innovation.

METHODS

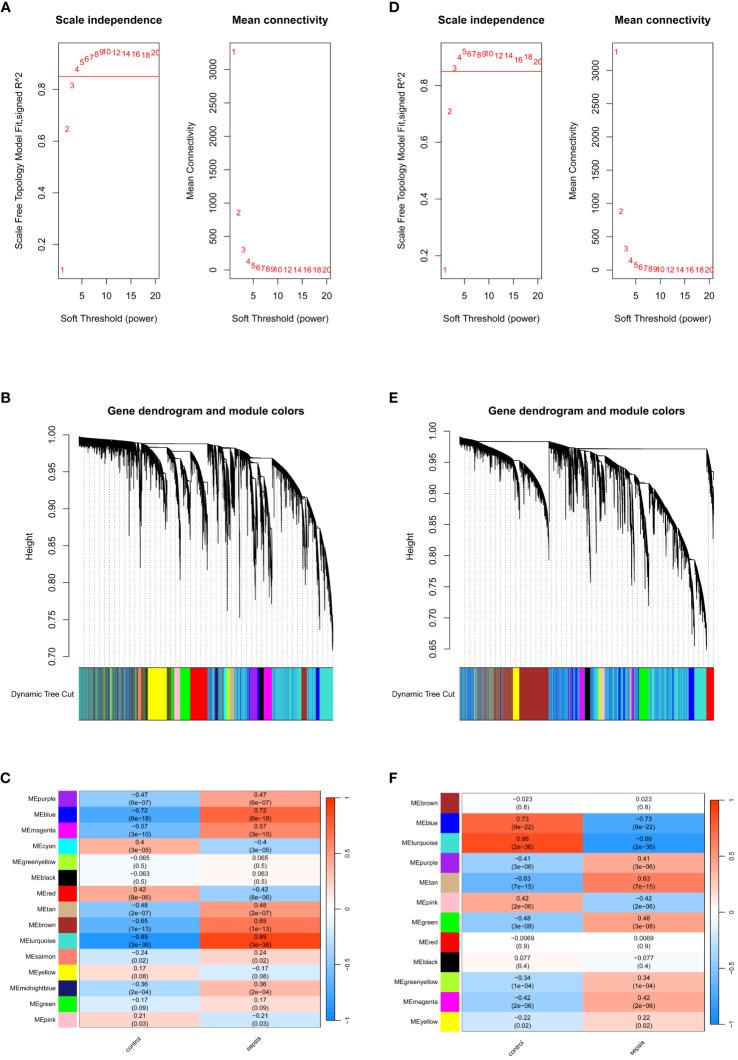
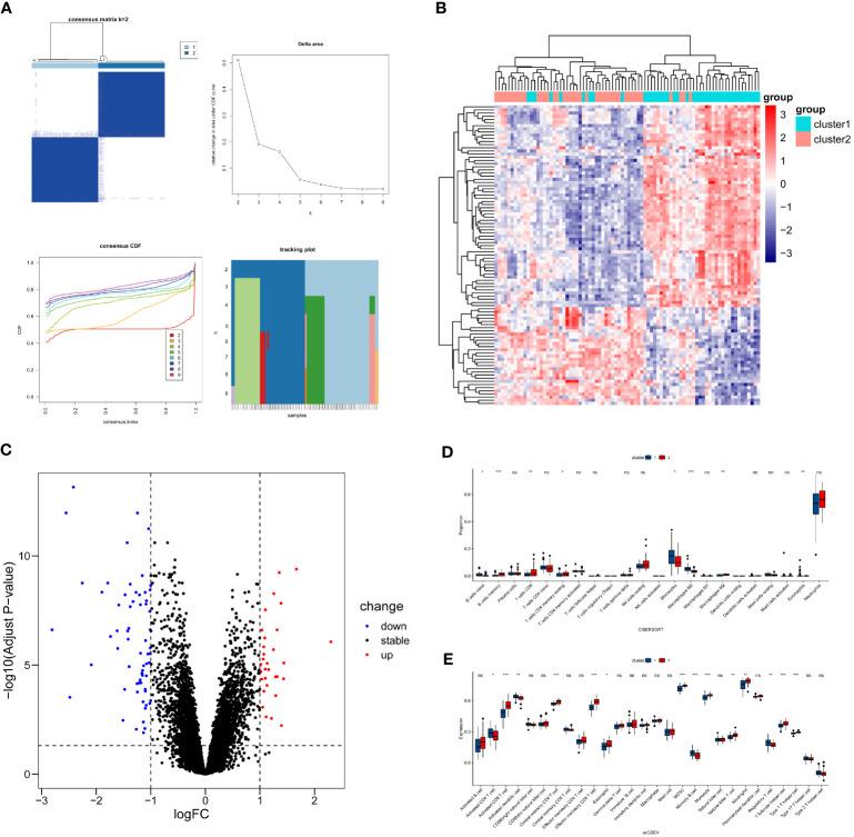
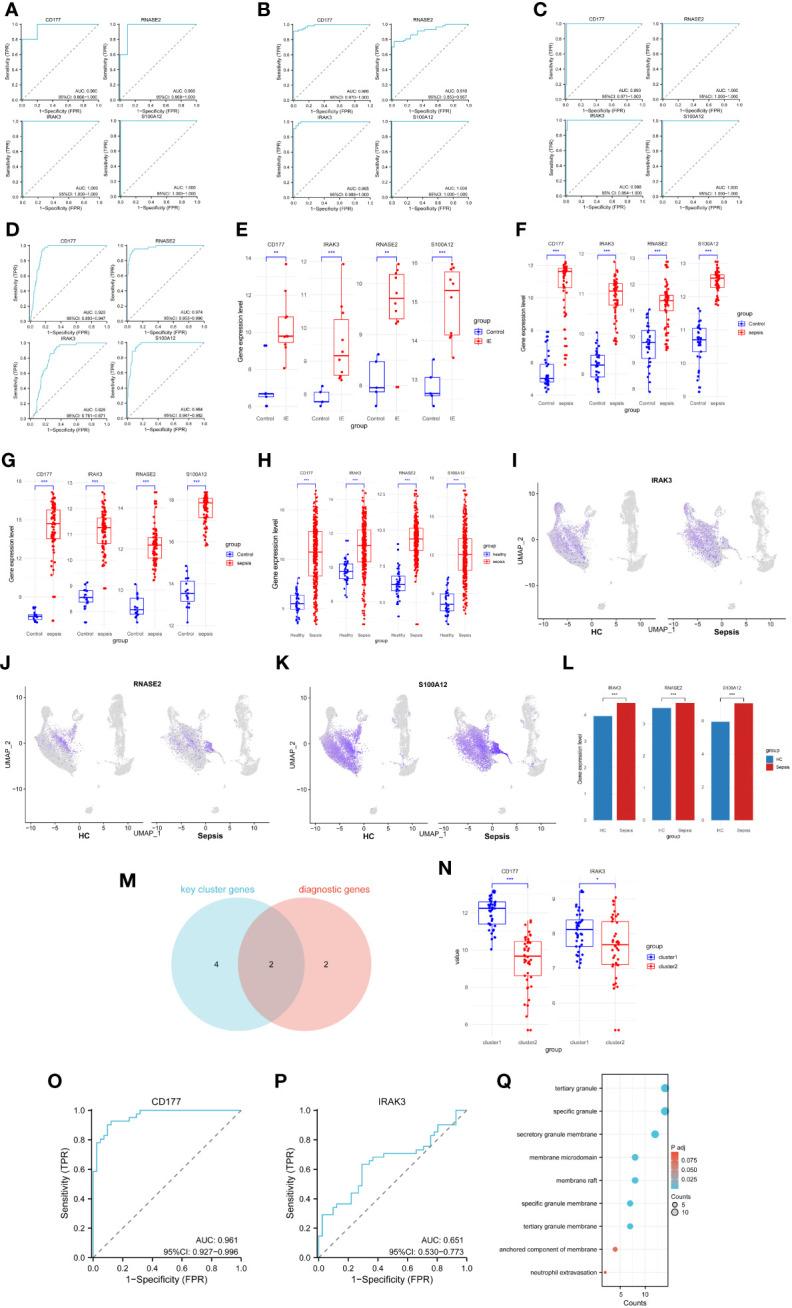
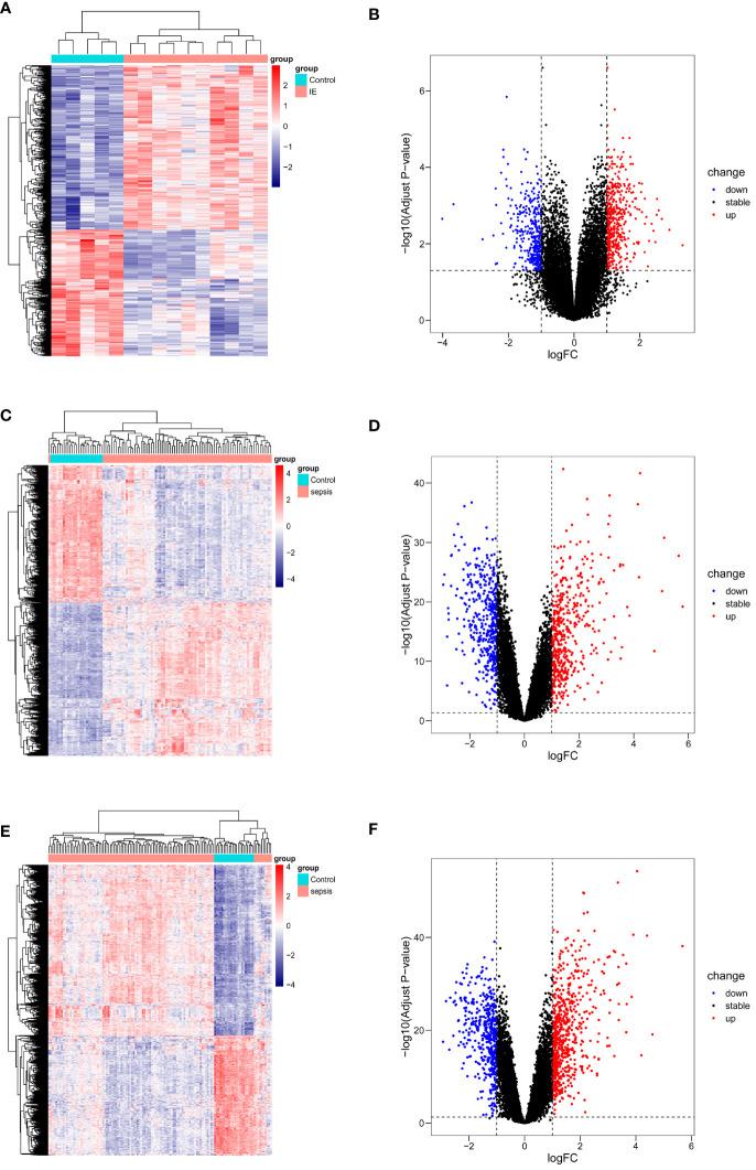
This study employed a collaborative approach using both microarray data and single-cell RNA sequencing (scRNA-seq) data to identify biomarkers for IE and Sepsis. It also offered an in-depth analysis of the roles and regulatory patterns of immune cells in these diseases.

RESULTS

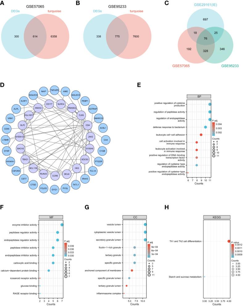
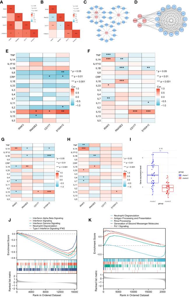
We successfully identified four key biomarkers correlated with IE and Sepsis, namely CD177, IRAK3, RNASE2, and S100A12. Further investigation revealed the central role of Th1 cells, B cells, T cells, and IL-10, among other immune cells and cytokines, in the pathogenesis of these conditions. Notably, the small molecule drug Matrine exhibited potential therapeutic effects by targeting IL-10. Additionally, we discovered two Sepsis subgroups with distinct inflammatory responses and therapeutic strategies, where CD177 demonstrated significant classification value. The reliability of CD177 as a biomarker was further validated through qRT-PCR experiments.

CONCLUSION

This research not only paves the way for early diagnosis and treatment of IE and Sepsis but also underscores the importance of identifying shared pathogenic mechanisms and novel therapeutic targets at the transcriptional level. Despite limitations in data volume and experimental validation, these preliminary findings add new perspectives to our understanding of these complex diseases.

摘要

背景

感染性心内膜炎(IE)和败血症是两种密切相关的传染病,但它们在转录水平上的共同发病机制尚不清楚。这一研究空白阻碍了精细治疗策略和药物创新的发展。

方法

本研究采用微阵列数据和单细胞 RNA 测序(scRNA-seq)数据的协作方法来识别 IE 和败血症的生物标志物。它还深入分析了免疫细胞在这些疾病中的作用和调节模式。

结果

我们成功鉴定了与 IE 和败血症相关的四个关键生物标志物,即 CD177、IRAK3、RNASE2 和 S100A12。进一步的研究揭示了 Th1 细胞、B 细胞、T 细胞和白细胞介素-10(IL-10)等免疫细胞和细胞因子在这些疾病发病机制中的核心作用。值得注意的是,小分子药物苦参碱通过靶向 IL-10 显示出潜在的治疗效果。此外,我们发现了具有不同炎症反应和治疗策略的两种败血症亚组,其中 CD177 表现出显著的分类价值。通过 qRT-PCR 实验进一步验证了 CD177 作为生物标志物的可靠性。

结论

这项研究不仅为 IE 和败血症的早期诊断和治疗铺平了道路,而且强调了在转录水平上识别共同发病机制和新的治疗靶点的重要性。尽管数据量和实验验证存在局限性,但这些初步发现为我们对这些复杂疾病的理解增添了新的视角。

https://cdn.ncbi.nlm.nih.gov/pmc/blobs/b0f2/10851146/00ebd97cf245/fimmu-14-1298041-g001.jpg

文献AI研究员

20分钟写一篇综述,助力文献阅读效率提升50倍。

立即体验

用中文搜PubMed

大模型驱动的PubMed中文搜索引擎

马上搜索

文档翻译

学术文献翻译模型,支持多种主流文档格式。

立即体验