Suppr超能文献

电针通过抑制缺血性中风中的 TRPV4 通道改善神经炎症。

Electroacupuncture ameliorates neuroinflammation by inhibiting TRPV4 channel in ischemic stroke.

机构信息

School of Traditional Chinese Medicine, Shanghai University of Traditional Chinese Medicine, Shanghai, China.

School of Integrative Medicine, Shanghai University of Traditional Chinese Medicine, Shanghai, China.

出版信息

CNS Neurosci Ther. 2024 Feb;30(2):e14618. doi: 10.1111/cns.14618.

Abstract

AIMS

We investigated the potential mechanisms underlying the therapeutic efficacy of electroacupuncture (EA) at the Shuigou (GV26) and Baihui (GV20) acupoints in the treatment of ischemic stroke.

METHODS

We assessed the therapeutic effects of EA on MCAO mice through behavioral studies and TTC staining. Various techniques, such as RT-PCR, immunofluorescence, and Western blots, were employed to evaluate the activation and polarization of microglia/macrophages, and changes in the TRPV4 ion channel. We used the TRPV4 antagonist GSK2193874 (GSK219) to verify the involvement of TRPV4 in the therapeutic effects of EA.

RESULTS

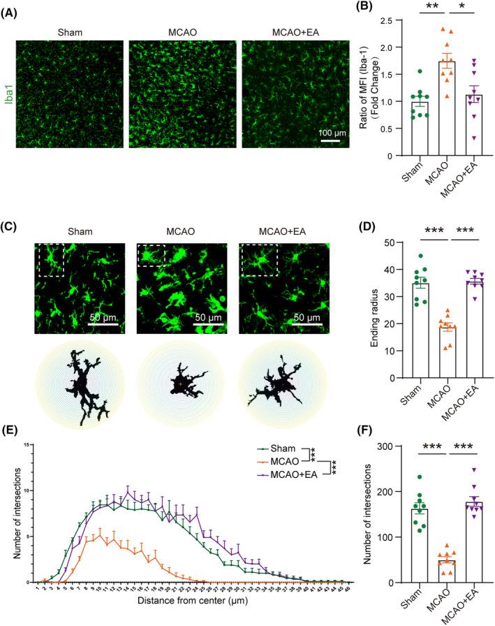
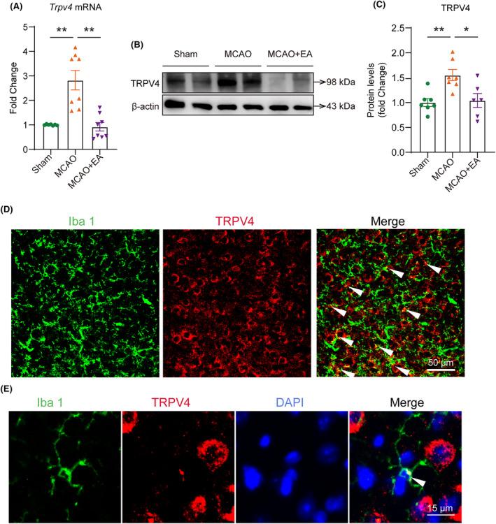
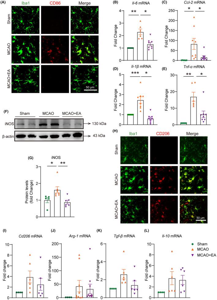
EA effectively improved neurological impairments and reduced cerebral infarction volume in MCAO mice. It suppressed activated microglia/macrophages and inhibited their polarization toward the M1 phenotype post-MCAO. EA also downregulated the expression of pro-inflammatory cytokines, including Tnf-α, Il-6, Il-1β, and Ccl-2 mRNA. Furthermore, EA reduced the elevated expression of TRPV4 following MCAO. Treatment with the TRPV4 antagonist GSK219 mirrored the effects of EA in MCAO mice. Notably, the combination of EA and GSK219 did not demonstrate an additive or synergistic effect.

CONCLUSION

EA may inhibit neuroinflammation and exhibit a protective effect against ischemic brain injury by suppressing TRPV4 and the subsequent M1 polarization of microglia/macrophages.

摘要

目的

本研究旨在探讨水沟(GV26)和百会(GV20)穴位电针对缺血性脑卒中治疗作用的潜在机制。

方法

通过行为学研究和 TTC 染色评估电针对 MCAO 小鼠的治疗效果。采用 RT-PCR、免疫荧光和 Western blot 等技术评估小胶质细胞/巨噬细胞的激活和极化以及 TRPV4 离子通道的变化。使用 TRPV4 拮抗剂 GSK2193874(GSK219)验证 TRPV4 在电针治疗作用中的参与。

结果

电针可有效改善 MCAO 小鼠的神经功能缺损并减少脑梗死体积。它抑制了 MCAO 后活化的小胶质细胞/巨噬细胞,并抑制其向 M1 表型的极化。电针还下调了促炎细胞因子(包括 TNF-α、IL-6、IL-1β和 Ccl-2mRNA)的表达。此外,电针可降低 MCAO 后 TRPV4 的高表达。给予 TRPV4 拮抗剂 GSK219 可模拟电针对 MCAO 小鼠的作用。值得注意的是,电针与 GSK219 的联合应用并未显示出相加或协同作用。

结论

电针可能通过抑制 TRPV4 及其随后的小胶质细胞/巨噬细胞 M1 极化,抑制神经炎症,对缺血性脑损伤发挥保护作用。

https://cdn.ncbi.nlm.nih.gov/pmc/blobs/a004/10853892/3869c8e99b21/CNS-30-e14618-g005.jpg

文献AI研究员

20分钟写一篇综述,助力文献阅读效率提升50倍。

立即体验

用中文搜PubMed

大模型驱动的PubMed中文搜索引擎

马上搜索

文档翻译

学术文献翻译模型,支持多种主流文档格式。

立即体验