Suppr超能文献

obscurin 维持眼外肌肌纤维的特征。

Obscurin Maintains Myofiber Identity in Extraocular Muscles.

机构信息

Department of Integrative Medical Biology (IMB), Umeå University, Umeå, Sweden.

Department of Clinical Sciences, Ophthalmology, Umeå University, Umeå, Sweden.

出版信息

Invest Ophthalmol Vis Sci. 2024 Feb 1;65(2):19. doi: 10.1167/iovs.65.2.19.

Abstract

PURPOSE

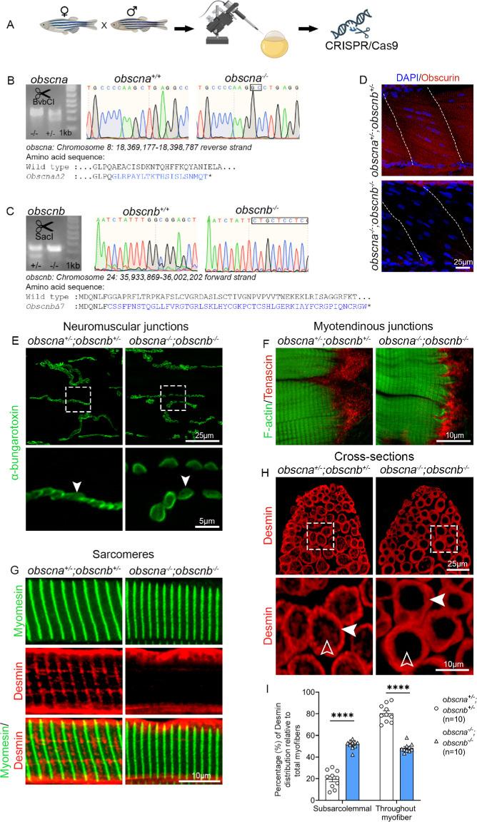
The cytoskeleton of the extraocular muscles (EOMs) is significantly different from that of other muscles. We aimed to investigate the role of obscurin, a fundamental cytoskeletal protein, in the EOMs.

METHODS

The distribution of obscurin in human and zebrafish EOMs was compared using immunohistochemistry. The two obscurin genes in zebrafish, obscna and obscnb, were knocked out using CRISPR/Cas9, and the EOMs were investigated using immunohistochemistry, qPCR, and in situ hybridization. The optokinetic reflex (OKR) in five-day-old larvae and adult obscna-/-;obscnb-/- and sibling control zebrafish was analyzed. Swimming distance was recorded at the same age.

RESULTS

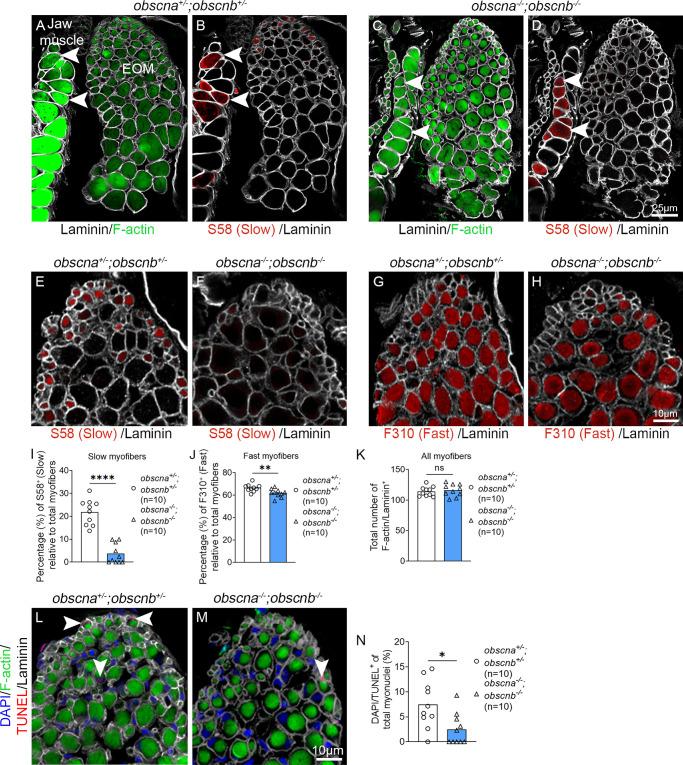
The obscurin distribution pattern was similar in human and zebrafish EOMs. The proportion of slow and fast myofibers was reduced in obscna-/-;obscnb-/- zebrafish EOMs but not in trunk muscle, whereas the number of myofibers containing cardiac myosin myh7 was significantly increased in EOMs of obscurin double mutants. Loss of obscurin resulted in less OKRs in zebrafish larvae but not in adult zebrafish.

CONCLUSIONS

Obscurin expression is conserved in normal human and zebrafish EOMs. Loss of obscurin induces a myofiber type shift in the EOMs, with upregulation of cardiac myosin heavy chain, myh7, showing an adaptation strategy in EOMs. Our model will facilitate further studies in conditions related to obscurin.

摘要

目的

眼外肌(EOM)的细胞骨架与其他肌肉有显著的不同。我们旨在研究细胞骨架蛋白 obscurin 在 EOM 中的作用。

方法

采用免疫组织化学方法比较 obscurin 在人眼和斑马鱼 EOM 中的分布。使用 CRISPR/Cas9 敲除斑马鱼中的两个 obscurin 基因 obscna 和 obscnb,并用免疫组织化学、qPCR 和原位杂交技术研究 EOM。分析 5 天大的幼虫和成年 obscna-/-;obscnb-/-及同窝对照斑马鱼的光性眼球震颤(OKR),同时记录相同年龄的游泳距离。

结果

obscurin 在人眼和斑马鱼 EOM 中的分布模式相似。obscna-/-;obscnb-/-斑马鱼 EOM 中的慢肌和快肌比例减少,但在躯干肌肉中没有减少,而 EOM 中含有心肌肌球蛋白 myh7 的肌纤维数量明显增加。obscurin 缺失导致斑马鱼幼虫的 OKR 减少,但对成年斑马鱼没有影响。

结论

obscurin 在正常人类和斑马鱼 EOM 中表达保守。obscurin 缺失诱导 EOM 中的肌纤维类型转变,心肌肌球蛋白重链 myh7 上调,表明 EOM 具有适应策略。我们的模型将促进与 obscurin 相关的条件下的进一步研究。

https://cdn.ncbi.nlm.nih.gov/pmc/blobs/ac23/10860686/e5b959ca5d64/iovs-65-2-19-f001.jpg

文献AI研究员

20分钟写一篇综述,助力文献阅读效率提升50倍。

立即体验

用中文搜PubMed

大模型驱动的PubMed中文搜索引擎

马上搜索

文档翻译

学术文献翻译模型,支持多种主流文档格式。

立即体验