Suppr超能文献

一种跨物种保守的乙酰转移酶效应因子靶向真核生物的eIF3复合物来调节蛋白质翻译。

An acetyltransferase effector conserved across species targets the eukaryotic eIF3 complex to modulate protein translation.

作者信息

Syriste Lukas, Patel Deepak T, Stogios Peter J, Skarina Tatiana, Patel Dhruvin, Savchenko Alexei

机构信息

Department of Microbiology, Immunology and Infectious Diseases, University of Calgary, Calgary, Alberta, Canada.

Department of Chemical Engineering and Applied Chemistry, Toronto University, Toronto, Ontario, Canada.

出版信息

mBio. 2024 Mar 13;15(3):e0322123. doi: 10.1128/mbio.03221-23. Epub 2024 Feb 9.

Abstract

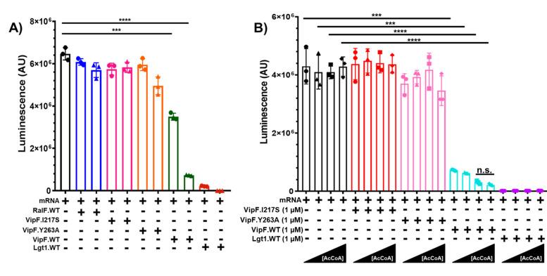
The survival of spp. as intracellular pathogens relies on the combined action of protein effectors delivered inside their eukaryotic hosts by the Dot/Icm (efective in rganelle rafficking/ntraellular ultiplication) type IVb secretion system. The specific repertoire of effector arsenals varies dramatically across over 60 known species of this genera with responsible for most cases of Legionnaires' disease in humans encoding over 360 Dot/Icm effectors. However, a small subset of "core" effectors appears to be conserved across all species raising an intriguing question of their role in these bacteria's pathogenic strategy, which for most of these effectors remains unknown. Lpg0103 effector, also known as VipF, represents one of the core effector families that features a tandem of Gcn5-related N-acetyltransferase (GNAT) domains. Here, we present the crystal structure of the Lha0223, the VipF representative from in complex with acetyl-coenzyme A determined to 1.75 Å resolution. Our structural analysis suggested that this effector family shares a common fold with the two GNAT domains forming a deep groove occupied by residues conserved across VipF homologs. Further analysis suggested that only the C-terminal GNAT domain of VipF effectors retains the active site composition compatible with catalysis, whereas the N-terminal GNAT domain binds the ligand in a non-catalytical mode. We confirmed this by enzymatic assays which revealed VipF activity not only against generic small molecule substrates, such as chloramphenicol, but also against poly-L-lysine and histone-derived peptides. We identified the human eukaryotic translation initiation factor 3 (eIF3) complex co-precipitating with Lpg0103 and demonstrated the direct interaction between the several representatives of the VipF family, including Lpg0103 and Lha0223 with the K subunit of eIF3. According to our data, these interactions involve primarily the C-terminal tail of eIF3-K containing two lysine residues that are acetylated by VipF. VipF catalytic activity results in the suppression of eukaryotic protein translation , revealing the potential function of VipF "core" effectors in 's pathogenic strategy.IMPORTANCEBy translocating effectors inside the eukaryotic host cell, bacteria can modulate host cellular processes in their favor. species, which includes the pneumonia-causing encode a widely diverse set of effectors with only a small subset that is conserved across this genus. Here, we demonstrate that one of these conserved effector families, represented by VipF (Lpg0103), is a tandem Gcn5-related N-acetyltransferase interacting with the K subunit of human eukaryotic initiation factor 3 complex. VipF catalyzes the acetylation of lysine residues on the C-terminal tail of the K subunit, resulting in the suppression of eukaryotic translation initiation factor 3-mediated protein translation . These new data provide the first insight into the molecular function of this pathogenic factor family common across .

摘要

嗜肺军团菌等菌属作为细胞内病原体的存活依赖于由Dot/Icm(细胞器运输/细胞内增殖有效)IVb型分泌系统递送至其真核宿主细胞内的蛋白质效应子的联合作用。效应子库的具体组成在该菌属已知的60多种菌中差异极大,其中嗜肺军团菌导致了人类大多数军团病病例,编码超过360种Dot/Icm效应子。然而,一小部分“核心”效应子似乎在所有嗜肺军团菌中都保守存在,这就引出了一个有趣的问题,即它们在这些细菌致病策略中的作用,而对于大多数这些效应子来说,其作用仍然未知。Lpg0103效应子,也称为VipF,是具有串联Gcn5相关N - 乙酰转移酶(GNAT)结构域的核心效应子家族之一。在这里,我们展示了嗜肺军团菌的VipF代表Lha0223与乙酰辅酶A复合物的晶体结构,其分辨率为1.75 Å。我们的结构分析表明,这个效应子家族与两个GNAT结构域共享一个共同折叠,形成一个深沟,沟内有VipF同源物中保守的残基。进一步分析表明,只有VipF效应子的C端GNAT结构域保留了与催化相容的活性位点组成,而N端GNAT结构域以非催化模式结合配体。我们通过酶促测定证实了这一点,该测定表明VipF不仅对通用小分子底物如氯霉素有活性,而且对聚L - 赖氨酸和组蛋白衍生肽也有活性。我们鉴定出与人真核翻译起始因子3(eIF3)复合物共沉淀的Lpg0103,并证明了VipF家族的几个代表,包括Lpg0103和Lha0223与eIF3的K亚基之间的直接相互作用。根据我们的数据,这些相互作用主要涉及eIF3 - K的C端尾巴,其含有两个被VipF乙酰化的赖氨酸残基。VipF催化活性导致真核蛋白质翻译受到抑制,揭示了VipF“核心”效应子在嗜肺军团菌致病策略中的潜在功能。重要性通过将效应子转运到真核宿主细胞内,细菌可以调节宿主细胞过程以利于自身。嗜肺军团菌属包括引起肺炎的嗜肺军团菌,编码种类繁多的效应子,只有一小部分在该属中保守存在。在这里,我们证明这些保守效应子家族之一,以嗜肺军团菌的VipF(Lpg0103)为代表,是一种串联Gcn5相关N - 乙酰转移酶,与人真核起始因子3复合物的K亚基相互作用。VipF催化K亚基C端尾巴上赖氨酸残基的乙酰化,导致真核翻译起始因子3介导的蛋白质翻译受到抑制。这些新数据首次深入了解了嗜肺军团菌属中常见的这种致病因子家族的分子功能。

https://cdn.ncbi.nlm.nih.gov/pmc/blobs/acdc/10936415/055018917baf/mbio.03221-23.f001.jpg

文献AI研究员

20分钟写一篇综述,助力文献阅读效率提升50倍。

立即体验

用中文搜PubMed

大模型驱动的PubMed中文搜索引擎

马上搜索

文档翻译

学术文献翻译模型,支持多种主流文档格式。

立即体验