Suppr超能文献

拉丁美洲乳腺癌患者的体细胞突变:系统评价与荟萃分析

Somatic Mutations in Latin American Breast Cancer Patients: A Systematic Review and Meta-Analysis.

作者信息

Martínez-Nava Gabriela A, Urbina-Jara Laura Keren, Lira-Albarrán Saúl, Gómez Henry L, Ruiz-García Erika, Nieto-Coronel María Tereza, Ortiz-Lopez Rocio, Martínez Villalba Kenia Nadiezhda, Muñoz-Sánchez Mariana, Aguilar Dione, Gómez-Flores-Ramos Liliana, Cabrera-Nieto Sara Aileen, Mohar Alejandro, Cruz-Ramos Marlid

机构信息

Laboratorio de Gerociencias, Instituto Nacional de Rehabilitación Luis Guillermo Ibarra Ibarra, Calz. México-Xochimilco 289, Tlalpan, Mexico City 14389, Mexico.

Tecnologico de Monterrey, Escuela de Medicina y Ciencias de la Salud, Monterrey 64710, Mexico.

出版信息

Diagnostics (Basel). 2024 Jan 29;14(3):287. doi: 10.3390/diagnostics14030287.

Abstract

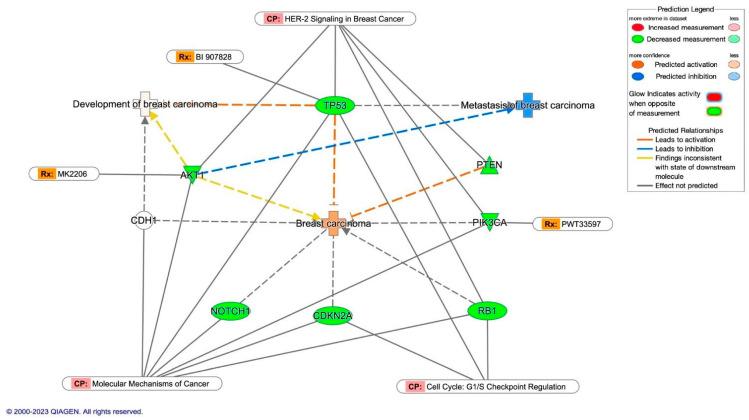
(1) Background: Somatic mutations may be connected to the exposome, potentially playing a role in breast cancer's development and clinical outcomes. There needs to be information regarding Latin American women specifically, as they are underrepresented in clinical trials and have limited access to somatic analysis in their countries. This study aims to systematically investigate somatic mutations in breast cancer patients from Latin America to gain a better understanding of tumor biology in the region. (2) Methods: We realize a systematic review of studies on breast cancer in 21 Latin American countries using various databases such as PubMed, Google Scholar, Web of Science, RedAlyc, Dianlet, and Biblioteca Virtual en Salud. Of 392 articles that fit the criteria, 10 studies have clinical data which can be used to create a database containing clinical and genetic information. We compared mutation frequencies across different breast cancer subtypes using statistical analyses and meta-analyses of proportions. Furthermore, we identified overexpressed biological processes and canonical pathways through functional enrichment analysis. (3) Results: 342 mutations were found in six Latin American countries, with the and genes being the most studied mutations. The most common mutation was H1047R. Functional analysis provided insights into tumor biology and potential therapies. (4) Conclusion: evaluating specific somatic mutations in the Latin American population is crucial for understanding tumor biology and determining appropriate treatment options. Combining targeted therapies may improve clinical outcomes in breast cancer. Moreover, implementing healthy lifestyle strategies in Latin America could enhance therapy effectiveness and clinical outcomes.

摘要

(1) 背景:体细胞突变可能与暴露组相关,在乳腺癌的发生发展及临床结局中可能发挥作用。尤其需要有关拉丁美洲女性的信息,因为她们在临床试验中的代表性不足,且在其国家进行体细胞分析的机会有限。本研究旨在系统调查拉丁美洲乳腺癌患者的体细胞突变情况,以更好地了解该地区的肿瘤生物学特性。(2) 方法:我们对21个拉丁美洲国家的乳腺癌研究进行了系统综述,使用了各种数据库,如PubMed、谷歌学术、科学网、RedAlyc、Dianlet和虚拟健康图书馆。在符合标准的392篇文章中,有10项研究具有临床数据,可用于创建一个包含临床和基因信息的数据库。我们使用统计分析和比例的荟萃分析比较了不同乳腺癌亚型的突变频率。此外,我们通过功能富集分析确定了过表达的生物学过程和典型通路。(3) 结果:在六个拉丁美洲国家发现了342个突变,其中 和 基因是研究最多的突变。最常见的 突变是H1047R。功能分析为肿瘤生物学和潜在治疗方法提供了见解。(4) 结论:评估拉丁美洲人群中的特定体细胞突变对于理解肿瘤生物学和确定合适的治疗方案至关重要。联合靶向治疗可能改善乳腺癌的临床结局。此外,在拉丁美洲实施健康的生活方式策略可以提高治疗效果和临床结局。

https://cdn.ncbi.nlm.nih.gov/pmc/blobs/fb40/10855727/1b08e272a23e/diagnostics-14-00287-g001.jpg

文献AI研究员

20分钟写一篇综述,助力文献阅读效率提升50倍。

立即体验

用中文搜PubMed

大模型驱动的PubMed中文搜索引擎

马上搜索

文档翻译

学术文献翻译模型,支持多种主流文档格式。

立即体验