Suppr超能文献

生物信息学和实验验证鉴定与 KRAS 突变肺腺癌中 AMG510(索托拉西布)耐药相关的生物标志物。

Bioinformatics and Experimental Validation for Identifying Biomarkers Associated with AMG510 (Sotorasib) Resistance in KRAS-Mutated Lung Adenocarcinoma.

机构信息

Key Laboratory of Marine Drugs, Laboratory for Marine Drugs and Bioproducts of Qingdao National Laboratory for Marine Science and Technology, Chinese Ministry of Education, School of Medicine and Pharmacy, Ocean University of China, Qingdao 266003, China.

Faculty of Information Science and Engineering, Ocean University of China, Qingdao 266003, China.

出版信息

Int J Mol Sci. 2024 Jan 26;25(3):1555. doi: 10.3390/ijms25031555.

Abstract

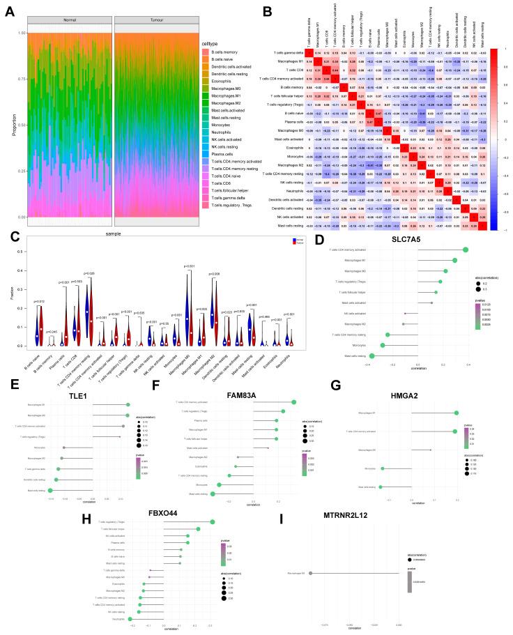
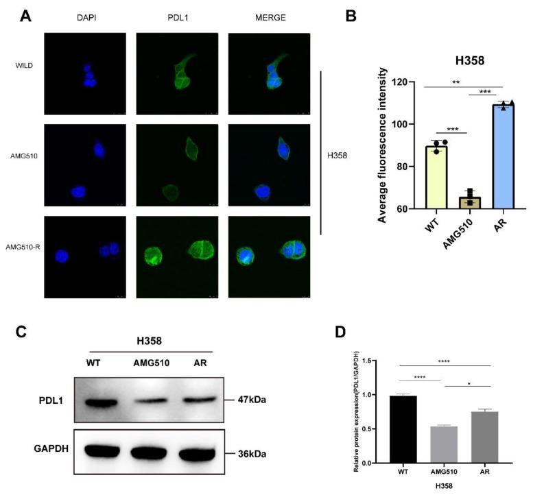
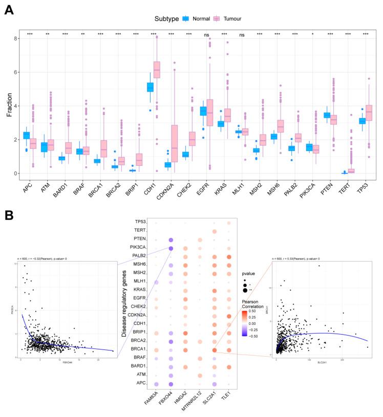
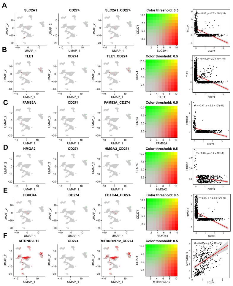
The Kirsten rat sarcoma viral oncogene homolog (KRAS) mutation is prevalent in lung adenocarcinoma (LUAD), driving tumor progression and indicating a poor prognosis. While the FDA-approved AMG510 (Sotorasib) initially demonstrated efficacy in treating KRAS-mutated LUAD, resistance emerged within months. Data from AMG510 treatment-resistant LUAD (GSE204753) and single-cell datasets (GSE149655) were analyzed. Gene set variation analysis (GSVA) and gene set enrichment analysis (GSEA) were used to explore enriched signaling pathways, nomogram models were constructed, and transcription factors predicting resistance biomarkers were predicted. CIBERSORT identified immune cell subpopulations, and their association with resistance biomarkers was assessed through single-cell analysis. AMG510-resistant LUAD cells (H358-AR) were constructed, and proliferative changes were evaluated using a CCK-8 assay. Key molecules for AMG510 resistance, including , , , , , and , were recognized. These molecules impacted multiple signaling pathways and the tumor microenvironment and were co-regulated by various transcription factors. Single-cell analysis revealed a dampening effect on immune cell function, with associations with programmed cell death ligand 1 (PDL1) expression, cytokine factors, and failure factors. The findings indicate that these newly identified biomarkers are linked to the abnormal expression of PDL1 and have the potential to induce resistance through immunosuppression. These results highlight the need for further research and therapeutic intervention to address this issue effectively.

摘要

克氏大鼠肉瘤病毒癌基因同源物(KRAS)突变在肺腺癌(LUAD)中较为常见,驱动肿瘤进展并预示不良预后。尽管 FDA 批准的 AMG510(Sotorasib)最初在治疗 KRAS 突变 LUAD 方面显示出疗效,但在数月内就出现了耐药性。对 AMG510 耐药 LUAD(GSE204753)和单细胞数据集(GSE149655)的数据进行了分析。采用基因集变异分析(GSVA)和基因集富集分析(GSEA)来探索富集的信号通路,构建列线图模型,并预测预测耐药生物标志物的转录因子。CIBERSORT 鉴定免疫细胞亚群,并通过单细胞分析评估其与耐药生物标志物的关联。构建了 AMG510 耐药 LUAD 细胞(H358-AR),并通过 CCK-8 测定评估其增殖变化。识别出 AMG510 耐药的关键分子,包括 、 、 、 、 、 。这些分子影响多种信号通路和肿瘤微环境,并受多种转录因子共同调控。单细胞分析显示对免疫细胞功能的抑制作用,与程序性细胞死亡配体 1(PDL1)表达、细胞因子因子和失败因子相关。研究结果表明,这些新鉴定的生物标志物与 PDL1 的异常表达有关,并且通过免疫抑制具有诱导耐药性的潜力。这些结果强调了需要进一步研究和治疗干预来有效解决这个问题。

https://cdn.ncbi.nlm.nih.gov/pmc/blobs/fb80/10855101/9fe3cbeff397/ijms-25-01555-g001.jpg

文献AI研究员

20分钟写一篇综述,助力文献阅读效率提升50倍。

立即体验

用中文搜PubMed

大模型驱动的PubMed中文搜索引擎

马上搜索

文档翻译

学术文献翻译模型,支持多种主流文档格式。

立即体验