Suppr超能文献

雷帕霉素通过 IL-8 和 TGF-β 信号通路抑制间充质干细胞衰老并改善其免疫调节功能。

Rapamycin Inhibits Senescence and Improves Immunomodulatory Function of Mesenchymal Stem Cells Through IL-8 and TGF-β Signaling.

机构信息

School of Medicine, LSU Health Shreveport, Shreveport, LA, USA.

Department of Orthopedic Surgery, LSU Health Shreveport, Shreveport, LA, USA.

出版信息

Stem Cell Rev Rep. 2024 Apr;20(3):816-826. doi: 10.1007/s12015-024-10682-x. Epub 2024 Feb 10.

Abstract

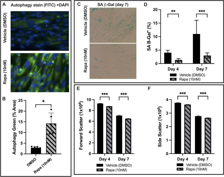
Mesenchymal stromal cells (MSCs) grown in high-density monolayers (sheets) are promising vehicles for numerous bioengineering applications. When MSC sheets are maintained in prolonged cultures, they undergo rapid senescence, limiting their downstream efficacy. Although rapamycin is a potential agent that can inhibit senescence in cell cultures, no study has investigated rapamycin's effect on MSCs grown in high-density culture and its effect on downstream target gene expression. In this study, placental-derived MSCs (PMSCs) were seeded at high density to generate PMSC sheets in 24 hours and were then treated with rapamycin or vehicle for up to 7 days. Autophagy activity, cell senescence and apoptosis, cell size and granularity, and senescence-associated cytokines (IL-6 and IL-8) were analyzed. Differential response in gene expression were assessed via microarray analysis. Rapamycin significantly increased PMSC sheet autophagy activity, inhibited cellular senescence, decreased cell size and granularity at all timepoints. Rapamycin also significantly decreased the number of cells in late apoptosis at day 7 of sheet culture, as well as caspase 3/7 activity at all timepoints. Notably, while rapamycin decreased IL-6 secretion, increased IL-8 levels were observed at all timepoints. Microarray analysis further confirmed the upregulation of IL-8 transcription, as well as provided a list of 396 genes with 2-fold differential expression, where transforming growth factor-β (TGF-β) signaling were identified as important upregulated pathways. Rapamycin both decreased senescence and has an immunomodulatory action of PMSCs grown in sheet culture, which will likely improve the chemotaxis of pro-healing cells to sites of tissue repair in future bioengineering applications.

摘要

间质基质细胞(MSCs)在高密度单层(片)中生长是许多生物工程应用的有前途的载体。当 MSC 片在延长的培养中维持时,它们会迅速衰老,限制了它们的下游功效。尽管雷帕霉素是一种可以抑制细胞培养中衰老的潜在药物,但没有研究调查雷帕霉素对高密度培养中生长的 MSC 的影响及其对下游靶基因表达的影响。在这项研究中,胎盘来源的间充质基质细胞(PMSCs)以高浓度接种以在 24 小时内生成 PMSC 片,然后用雷帕霉素或载体处理长达 7 天。分析自噬活性、细胞衰老和凋亡、细胞大小和颗粒度以及衰老相关细胞因子(IL-6 和 IL-8)。通过微阵列分析评估基因表达的差异反应。雷帕霉素显著增加了 PMSC 片的自噬活性,抑制了细胞衰老,在所有时间点都降低了细胞大小和颗粒度。雷帕霉素还显著减少了第 7 天片培养中晚期凋亡细胞的数量,以及所有时间点的 caspase 3/7 活性。值得注意的是,虽然雷帕霉素减少了 IL-6 的分泌,但在所有时间点都观察到了 IL-8 水平的增加。微阵列分析进一步证实了 IL-8 转录的上调,并提供了一个具有 2 倍差异表达的 396 个基因列表,其中转化生长因子-β(TGF-β)信号被确定为重要的上调途径。雷帕霉素既能减少衰老,又能对片培养中的 PMSCs 产生免疫调节作用,这可能会改善趋化性祖细胞向组织修复部位的迁移,从而提高未来生物工程应用的疗效。

https://cdn.ncbi.nlm.nih.gov/pmc/blobs/b975/10984889/0140d0bdbb68/12015_2024_10682_Fig1_HTML.jpg

文献AI研究员

20分钟写一篇综述,助力文献阅读效率提升50倍。

立即体验

用中文搜PubMed

大模型驱动的PubMed中文搜索引擎

马上搜索

文档翻译

学术文献翻译模型,支持多种主流文档格式。

立即体验