Suppr超能文献

集合管NCOR1通过调节盐皮质激素受体来控制血压。

Collecting duct NCOR1 controls blood pressure by regulating mineralocorticoid receptor.

作者信息

Sun Ke, Wang Yong-Li, Hou Chen-Chen, Shang Da, Du Lin-Juan, Bai Lan, Zhang Xing-Yu, Hao Chuan-Ming, Duan Sheng-Zhong

机构信息

Department of Nephrology, Zhejiang University Medical College Affiliated Sir Run Run Shaw Hospital, Hangzhou, Zhejiang Province 310016, China; Division of Nephrology, Huashan Hospital, Fudan University, Shanghai 200040, China.

Department of Cardiology, Shanghai Chest Hospital, Shanghai Jiao Tong University, Shanghai 200030, China.

出版信息

J Adv Res. 2025 Feb;68:75-87. doi: 10.1016/j.jare.2024.02.003. Epub 2024 Feb 8.

Abstract

INTRODUCTION

Nuclear receptor corepressor 1(NCOR1) is reported to play crucial roles in cardiovascular diseases, but its function in the kidney has remained obscure.

OBJECTIVE

We aim to elucidate the role of collecting duct NCOR1 in blood pressure (BP) regulation.

METHODS AND RESULTS

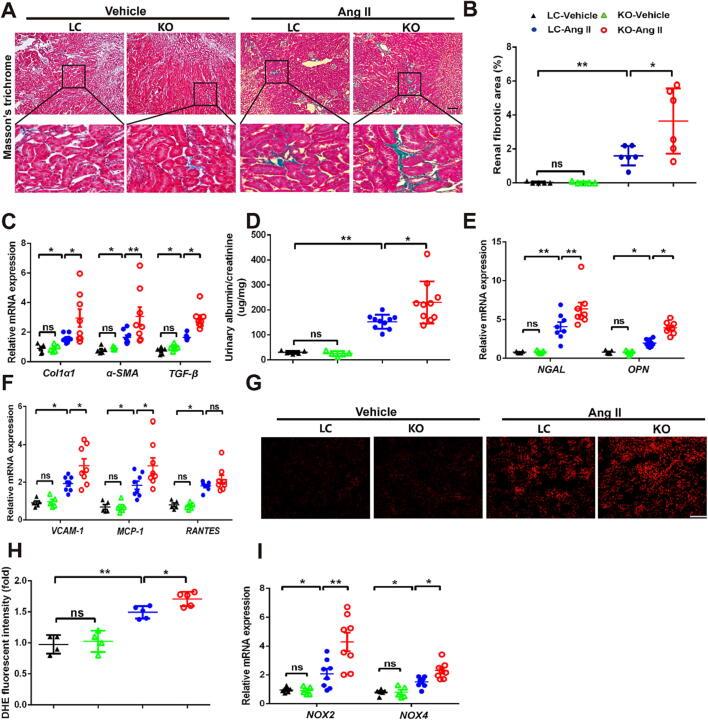
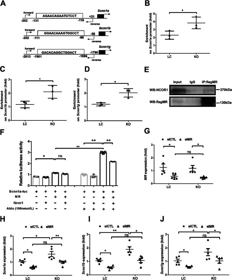
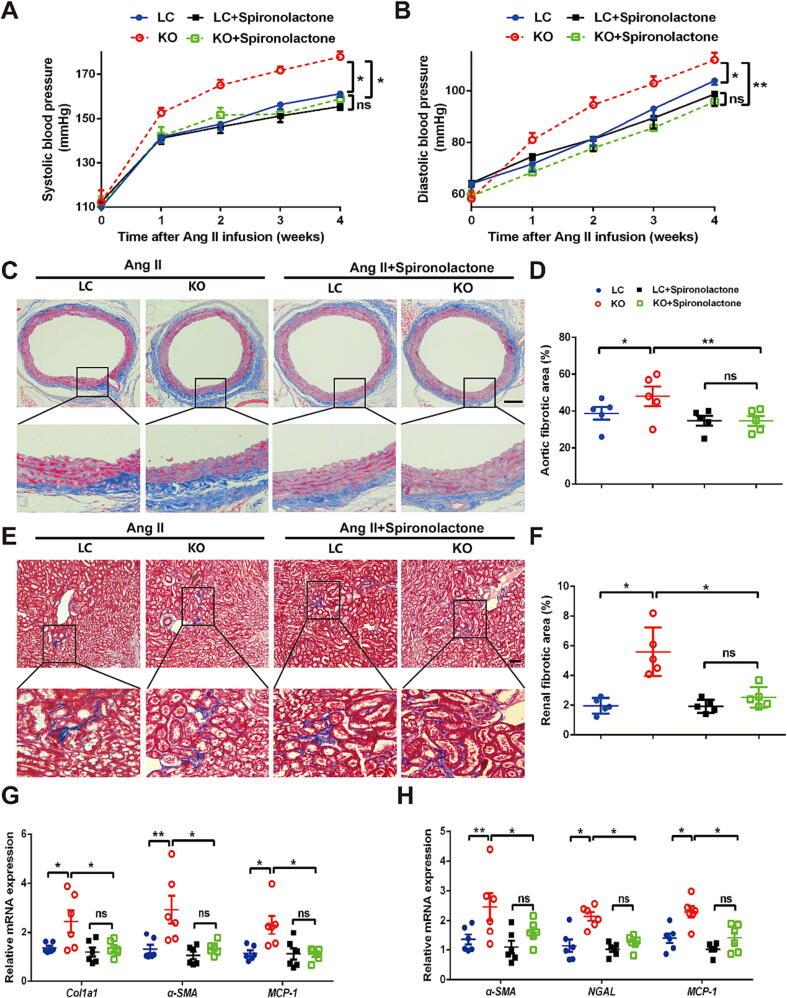
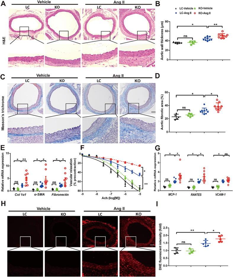
Collecting duct NCOR1 knockout (KO) mice manifested increased BP and aggravated vascular and renal injury in an angiotensin II (Ang II)-induced hypertensive model. KO mice also showed significantly higher BP than littermate control (LC) mice in deoxycorticosterone acetate (DOCA)-salt model. Further study showed that collecting duct NCOR1 deficiency aggravated volume and sodium retention after saline challenge. Among the sodium transporter in the collecting duct, the expression of the three epithelial sodium channel (ENaC) subunits was markedly increased in the renal medulla of KO mice. Consistently, BP in Ang II-infused KO mice decreased significantly to the similar level as those in LC mice after amiloride treatment. ChIP analysis revealed that NCOR1 deficiency increased the enrichment of mineralocorticoid receptor (MR) on the promoters of the three ENaC genes in primary inner medulla collecting duct (IMCD) cells. Co-IP results showed interaction between NCOR1 and MR, and luciferase reporter results demonstrated that NCOR1 inhibited the transcriptional activity of MR. Knockdown of MR eliminated the increased ENaC expression in primary IMCD cells isolated from KO mice. Finally, BP was significantly decreased in Ang II-infused KO mice after treatment of MR antagonist spironolactone and the difference between LC and KO mice was abolished.

CONCLUSIONS

NCOR1 interacts with MR to control ENaC activity in the collecting duct and to regulate sodium reabsorption and ultimately BP. Targeting NCOR1 might be a promising tactic to interrupt the volume and sodium retention of the collecting duct in hypertension.

摘要

引言

据报道,核受体辅阻遏物1(NCOR1)在心血管疾病中起关键作用,但其在肾脏中的功能仍不清楚。

目的

我们旨在阐明集合管NCOR1在血压(BP)调节中的作用。

方法与结果

在血管紧张素II(Ang II)诱导的高血压模型中,集合管NCOR1基因敲除(KO)小鼠表现出血压升高以及血管和肾脏损伤加重。在醋酸脱氧皮质酮(DOCA)-盐模型中,KO小鼠的血压也显著高于同窝对照(LC)小鼠。进一步研究表明,集合管NCOR1缺乏会加重盐水刺激后的容量和钠潴留。在集合管中的钠转运体中,KO小鼠肾髓质中三种上皮钠通道(ENaC)亚基的表达明显增加。同样,在用阿米洛利治疗后,注射Ang II的KO小鼠的血压显著降低至与LC小鼠相似的水平。染色质免疫沉淀分析显示,NCOR1缺乏增加了原代髓质内层集合管(IMCD)细胞中三种ENaC基因启动子上盐皮质激素受体(MR)的富集。免疫共沉淀结果显示NCOR1与MR之间存在相互作用,荧光素酶报告基因结果表明NCOR1抑制MR的转录活性。敲低MR消除了从KO小鼠分离的原代IMCD细胞中ENaC表达的增加。最后,在注射Ang II的KO小鼠中,在使用MR拮抗剂螺内酯治疗后血压显著降低,LC小鼠和KO小鼠之间的差异消失。

结论

NCOR1与MR相互作用以控制集合管中的ENaC活性,并调节钠重吸收,最终调节血压。靶向NCOR1可能是一种有前景的策略,以阻断高血压中集合管的容量和钠潴留。

https://cdn.ncbi.nlm.nih.gov/pmc/blobs/13ea/11785564/38fef72a059c/ga1.jpg

文献AI研究员

20分钟写一篇综述,助力文献阅读效率提升50倍。

立即体验

用中文搜PubMed

大模型驱动的PubMed中文搜索引擎

马上搜索

文档翻译

学术文献翻译模型,支持多种主流文档格式。

立即体验