Suppr超能文献

大数据分析 MerTK 基因组学揭示其在人类疾病中的双刃剑功能。

Big data analytics for MerTK genomics reveals its double-edged sword functions in human diseases.

机构信息

Department of Biology, Georgia State University, Atlanta, GA, 30303, USA.

Department of Biology, Georgia State University, Atlanta, GA, 30303, USA.

出版信息

Redox Biol. 2024 Apr;70:103061. doi: 10.1016/j.redox.2024.103061. Epub 2024 Feb 5.

Abstract

RATIONALE

MER proto-oncogene tyrosine kinase (MerTK) is a key receptor for the clearance of apoptotic cells (efferocytosis) and plays important roles in redox-related human diseases. We will explore MerTK biology in human cells, tissues, and diseases based on big data analytics.

METHODS

The human RNA-seq and scRNA-seq data about 42,700 samples were from NCBI Gene Expression Omnibus and analyzed by QIAGEN Ingenuity Pathway Analysis (IPA) with about 170,000 crossover analysis. MerTK expression was quantified as Log2 (FPKM + 0.1).

RESULTS

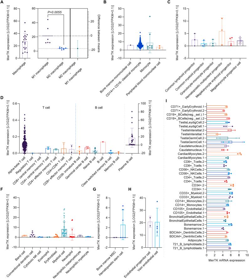
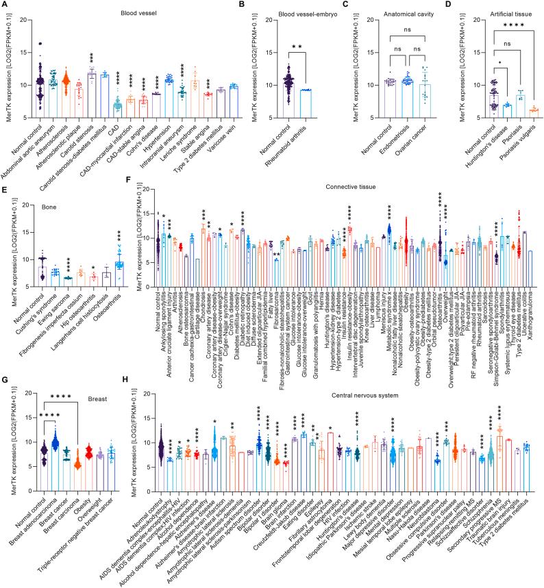
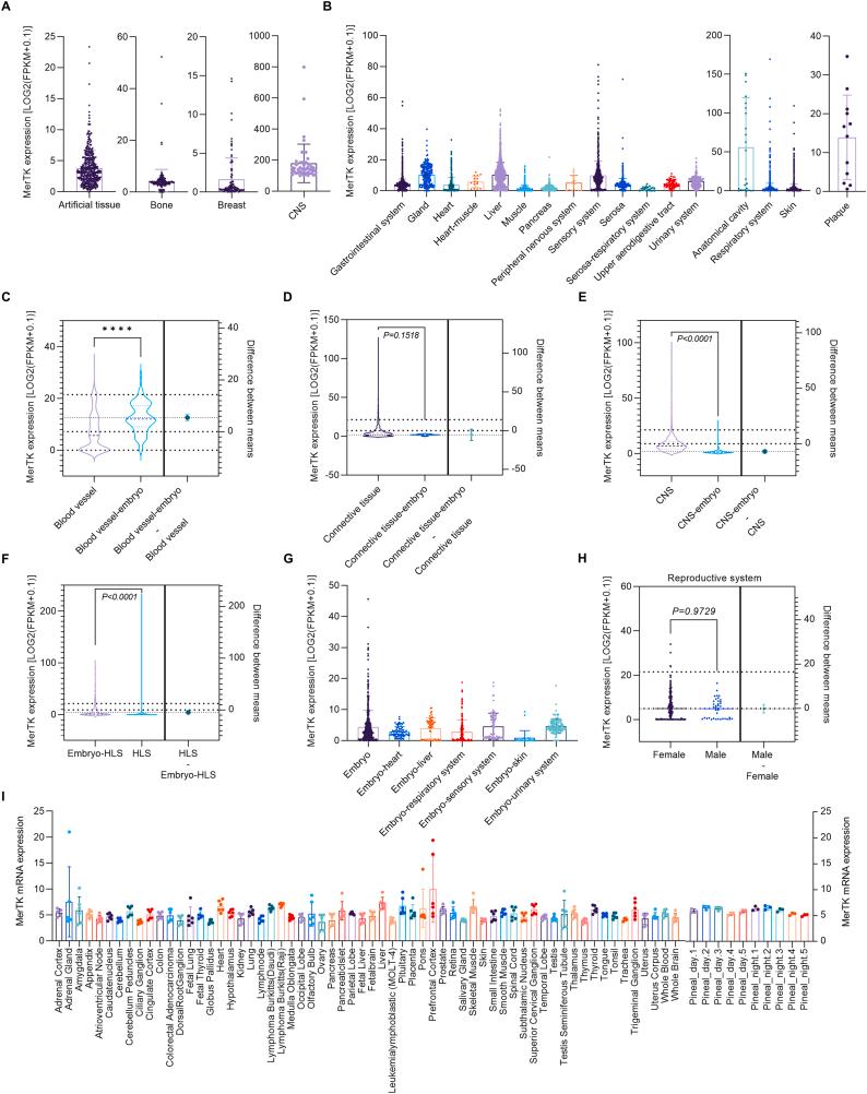
We found that, in human cells, MerTK is highly expressed in macrophages, monocytes, progenitor cells, alpha-beta T cells, plasma B cells, myeloid cells, and endothelial cells (ECs). In human tissues, MerTK has higher expression in plaque, blood vessels, heart, liver, sensory system, artificial tissue, bone, adrenal gland, central nervous system (CNS), and connective tissue. Compared to normal conditions, MerTK expression in related tissues is altered in many human diseases, including cardiovascular diseases, cancer, and brain disorders. Interestingly, MerTK expression also shows sex differences in many tissues, indicating that MerTK may have different impact on male and female. Finally, based on our proteomics from primary human aortic ECs, we validated the functions of MerTK in several human diseases, such as cancer, aging, kidney failure and heart failure.

CONCLUSIONS

Our big data analytics suggest that MerTK may be a promising therapeutic target, but how it should be modulated depends on the disease types and sex differences. For example, MerTK inhibition emerges as a new strategy for cancer therapy due to it counteracts effect on anti-tumor immunity, while MerTK restoration represents a promising treatment for atherosclerosis and myocardial infarction as MerTK is cleaved in these disease conditions.

摘要

背景

原癌基因酪氨酸激酶 Mer(MerTK)是清除凋亡细胞(胞葬作用)的关键受体,在与氧化还原相关的人类疾病中发挥重要作用。我们将基于大数据分析探索人类细胞、组织和疾病中的 MerTK 生物学。

方法

来自 NCBI Gene Expression Omnibus 的约 42700 个样本的人类 RNA-seq 和 scRNA-seq 数据,通过 QIAGEN Ingenuity Pathway Analysis(IPA)进行分析,大约有 170000 个交叉分析。MerTK 表达量用 Log2(FPKM+0.1)表示。

结果

我们发现,在人类细胞中,MerTK 在巨噬细胞、单核细胞、祖细胞、α-β T 细胞、浆细胞、髓细胞和内皮细胞中高度表达。在人类组织中,MerTK 在斑块、血管、心脏、肝脏、感觉系统、人工组织、骨骼、肾上腺、中枢神经系统(CNS)和结缔组织中的表达较高。与正常情况相比,许多人类疾病相关组织中的 MerTK 表达发生改变,包括心血管疾病、癌症和脑部疾病。有趣的是,MerTK 在许多组织中的表达也存在性别差异,表明 MerTK 可能对男性和女性有不同的影响。最后,根据我们从原代人主动脉内皮细胞中获得的蛋白质组学数据,我们验证了 MerTK 在几种人类疾病中的作用,如癌症、衰老、肾衰竭和心力衰竭。

结论

我们的大数据分析表明,MerTK 可能是一个有前途的治疗靶点,但如何调节 MerTK 取决于疾病类型和性别差异。例如,MerTK 抑制作为癌症治疗的新策略出现,因为它对抗肿瘤免疫有拮抗作用,而 MerTK 恢复则代表了动脉粥样硬化和心肌梗死的一种有前途的治疗方法,因为 MerTK 在这些疾病条件下被切割。

https://cdn.ncbi.nlm.nih.gov/pmc/blobs/08c6/10869259/28396756cbc2/ga1.jpg

文献AI研究员

20分钟写一篇综述,助力文献阅读效率提升50倍。

立即体验

用中文搜PubMed

大模型驱动的PubMed中文搜索引擎

马上搜索

文档翻译

学术文献翻译模型,支持多种主流文档格式。

立即体验