Suppr超能文献

构建并验证直径小于 2cm 的纯磨玻璃结节中浸润性腺癌的预测模型。

Construction and validation of a predictive model of invasive adenocarcinoma in pure ground-glass nodules less than 2 cm in diameter.

机构信息

Department of Thoracic Surgery, Qilu Hospital of Shandong University, Lixia District, Jinan, Shandong Province, China.

出版信息

BMC Surg. 2024 Feb 14;24(1):56. doi: 10.1186/s12893-024-02341-2.

Abstract

OBJECTIVES

In this study, we aimed to develop a multiparameter prediction model to improve the diagnostic accuracy of invasive adenocarcinoma in pulmonary pure glass nodules.

METHOD

We included patients with pulmonary pure glass nodules who underwent lung resection and had a clear pathology between January 2020 and January 2022 at the Qilu Hospital of Shandong University. We collected data on the clinical characteristics of the patients as well as their preoperative biomarker results and computed tomography features. Thereafter, we performed univariate and multivariate logistic regression analyses to identify independent risk factors, which were then used to develop a prediction model and nomogram. We then evaluated the recognition ability of the model via receiver operating characteristic (ROC) curve analysis and assessed its calibration ability using the Hosmer-Lemeshow test and calibration curves. Further, to assess the clinical utility of the nomogram, we performed decision curve analysis.

RESULT

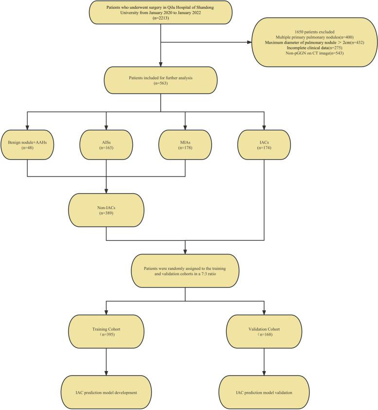
We included 563 patients, comprising 174 and 389 cases of invasive and non-invasive adenocarcinoma, respectively, and identified seven independent risk factors, namely, maximum tumor diameter, age, serum amyloid level, pleural effusion sign, bronchial sign, tumor location, and lobulation. The area under the ROC curve was 0.839 (95% CI: 0.798-0.879) for the training cohort and 0.782 (95% CI: 0.706-0.858) for the validation cohort, indicating a relatively high predictive accuracy for the nomogram. Calibration curves for the prediction model also showed good calibration for both cohorts, and decision curve analysis showed that the clinical prediction model has clinical utility.

CONCLUSION

The novel nomogram thus constructed for identifying invasive adenocarcinoma in patients with isolated pulmonary pure glass nodules exhibited excellent discriminatory power, calibration capacity, and clinical utility.

摘要

目的

本研究旨在建立一种多参数预测模型,以提高肺纯磨玻璃结节中浸润性腺癌的诊断准确性。

方法

我们纳入了 2020 年 1 月至 2022 年 1 月期间在山东大学齐鲁医院接受肺切除术且病理明确的肺纯磨玻璃结节患者。收集了患者的临床特征、术前生物标志物结果和 CT 特征等数据。然后,我们进行了单因素和多因素逻辑回归分析,以确定独立的危险因素,然后用于开发预测模型和列线图。我们通过接受者操作特征(ROC)曲线分析评估模型的识别能力,并使用 Hosmer-Lemeshow 检验和校准曲线评估其校准能力。此外,为了评估列线图的临床实用性,我们进行了决策曲线分析。

结果

我们纳入了 563 例患者,其中浸润性腺癌 174 例,非浸润性腺癌 389 例,确定了 7 个独立的危险因素,即最大肿瘤直径、年龄、血清淀粉样蛋白水平、胸腔积液征、支气管征、肿瘤位置和分叶征。训练队列的 ROC 曲线下面积为 0.839(95%CI:0.798-0.879),验证队列为 0.782(95%CI:0.706-0.858),表明该列线图具有较高的预测准确性。两个队列的校准曲线也显示了良好的校准,决策曲线分析表明该临床预测模型具有临床实用性。

结论

因此,为识别孤立性肺纯磨玻璃结节中的浸润性腺癌而构建的新型列线图具有出色的鉴别能力、校准能力和临床实用性。

https://cdn.ncbi.nlm.nih.gov/pmc/blobs/4b82/10868041/f9eaf5d3bc50/12893_2024_2341_Fig1_HTML.jpg

文献AI研究员

20分钟写一篇综述,助力文献阅读效率提升50倍。

立即体验

用中文搜PubMed

大模型驱动的PubMed中文搜索引擎

马上搜索

文档翻译

学术文献翻译模型,支持多种主流文档格式。

立即体验