Suppr超能文献

洞察土壤细菌群落对……的响应演替。 你提供的原文似乎不完整,“in response to”后面缺少具体内容。

Insight into the soil bacterial community succession of in response to .

作者信息

Zhao Yuqiang, Liu Tianbo, Wu Shaolong, Zhang Deyong, Xiao Zhipeng, Ren Zuohua, Li Lingling, Liu Suoni, Xiao Yunhua, Tang Qianjun

机构信息

College of Plant Protection and College of Bioscience and Biotechnology, Hunan Agricultural University, Changsha, China.

Hunan Tobacco Company, Changsha, China.

出版信息

Front Microbiol. 2024 Jan 31;15:1341296. doi: 10.3389/fmicb.2024.1341296. eCollection 2024.

Abstract

BACKGROUND

(TMV) is one famous plant virus responsible for substantial economic losses worldwide. However, the roles of bacterial communities in response to TMV in the tobacco rhizosphere remain unclear.

METHODS

We explored the soil physicochemical properties and bacterial community succession of the healthy (YTH) and diseased (YTD) plants with TMV infection by 16S rRNA gene sequencing and bioinformatics analysis.

RESULTS

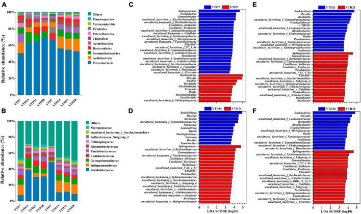
We found that soil pH in the YTD group was significantly lower than in the YTH group, and the soil available nutrients were substantially higher. The bacterial community analysis found that the diversity and structure significantly differed post-TMV disease onset. With TMV inoculated, the alpha diversity of the bacterial community in the YTD was markedly higher than that in the YTH group at the early stage. However, the alpha diversity in the YTD group subsequently decreased to lower than in the YTH group. The early bacterial structure of healthy plants exhibited higher susceptibility to TMV infection, whereas, in the subsequent stages, there was an enrichment of beneficial bacterial (e.g., , , , and ) and enhanced energy metabolism and nucleotide metabolism in bacteria.

CONCLUSION

The initial soil bacterial community exhibited susceptibility to TMV infection, which might contribute to strengthening resistance of Tobacco to TMV.

摘要

背景

烟草花叶病毒(TMV)是一种著名的植物病毒,在全球范围内造成了巨大的经济损失。然而,烟草根际细菌群落对TMV的响应作用仍不清楚。

方法

我们通过16S rRNA基因测序和生物信息学分析,探究了感染TMV的健康(YTH)和患病(YTD)烟草植株的土壤理化性质和细菌群落演替情况。

结果

我们发现,YTD组的土壤pH显著低于YTH组,且土壤有效养分含量更高。细菌群落分析发现,TMV发病后细菌群落的多样性和结构存在显著差异。接种TMV后,YTD组细菌群落的α多样性在早期显著高于YTH组。然而,YTD组的α多样性随后降至低于YTH组。健康植株的早期细菌结构对TMV感染表现出更高的敏感性,而在随后阶段,有益细菌(如、、、和)富集,细菌中的能量代谢和核苷酸代谢增强。

结论

初始土壤细菌群落对TMV感染表现出敏感性,这可能有助于增强烟草对TMV的抗性。

https://cdn.ncbi.nlm.nih.gov/pmc/blobs/60d9/10864551/45172a56988b/fmicb-15-1341296-g001.jpg

文献AI研究员

20分钟写一篇综述,助力文献阅读效率提升50倍。

立即体验

用中文搜PubMed

大模型驱动的PubMed中文搜索引擎

马上搜索

文档翻译

学术文献翻译模型,支持多种主流文档格式。

立即体验