Suppr超能文献

硫化氢通过 Keap1 S-巯基化和 Nrf2 激活 SLC7A11/GSH/GPx4 通路保护心肌细胞免受阿霉素诱导的铁死亡。

Hydrogen sulfide protects cardiomyocytes from doxorubicin-induced ferroptosis through the SLC7A11/GSH/GPx4 pathway by Keap1 S-sulfhydration and Nrf2 activation.

机构信息

Department of Cardiology, Shanghai Ninth People's Hospital, Shanghai Jiao Tong University School of Medicine, Shanghai, China; Department of Echocardiography, Zhongshan Hospital, Fudan University, Shanghai Institute of Cardiovascular Diseases, Shanghai Institute of Medical Imaging, Shanghai, China.

Department of Cardiology, Shanghai Ninth People's Hospital, Shanghai Jiao Tong University School of Medicine, Shanghai, China.

出版信息

Redox Biol. 2024 Apr;70:103066. doi: 10.1016/j.redox.2024.103066. Epub 2024 Jan 29.

Abstract

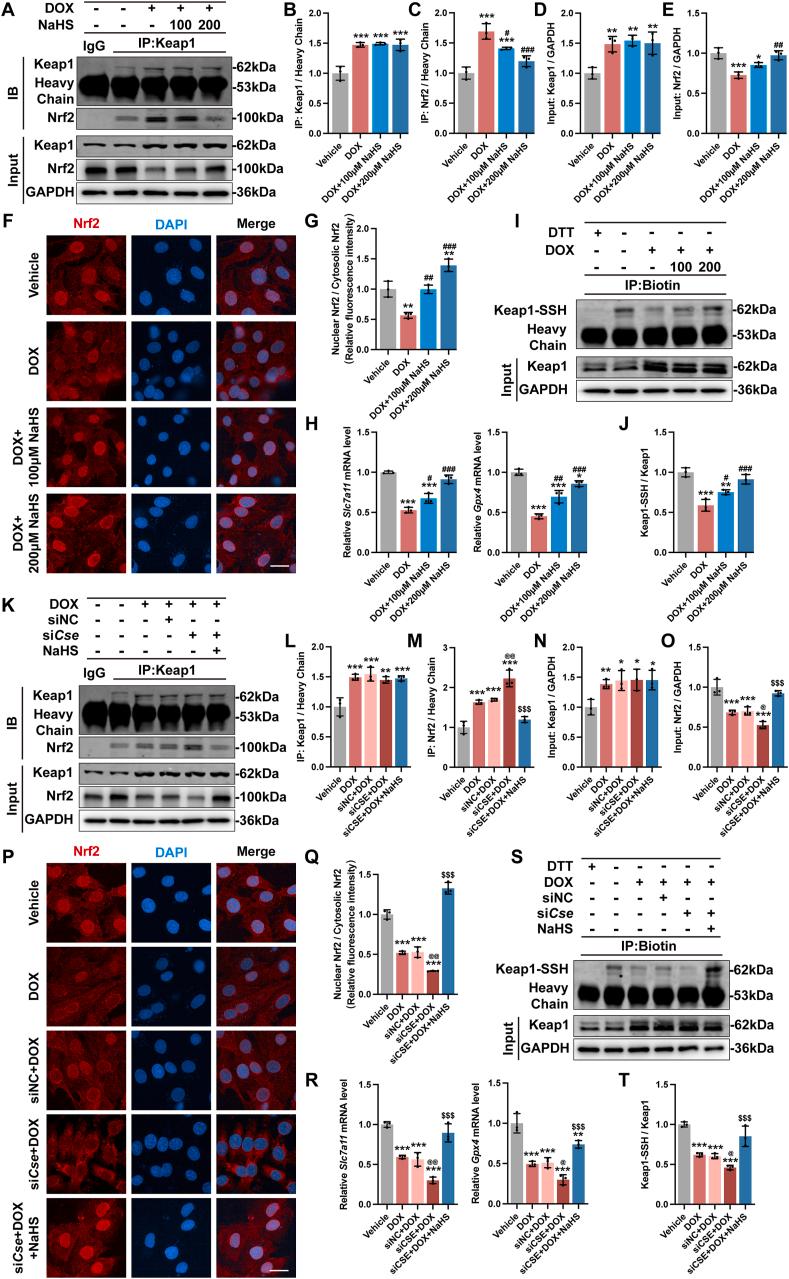
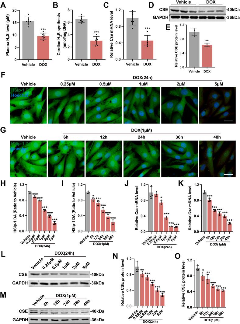
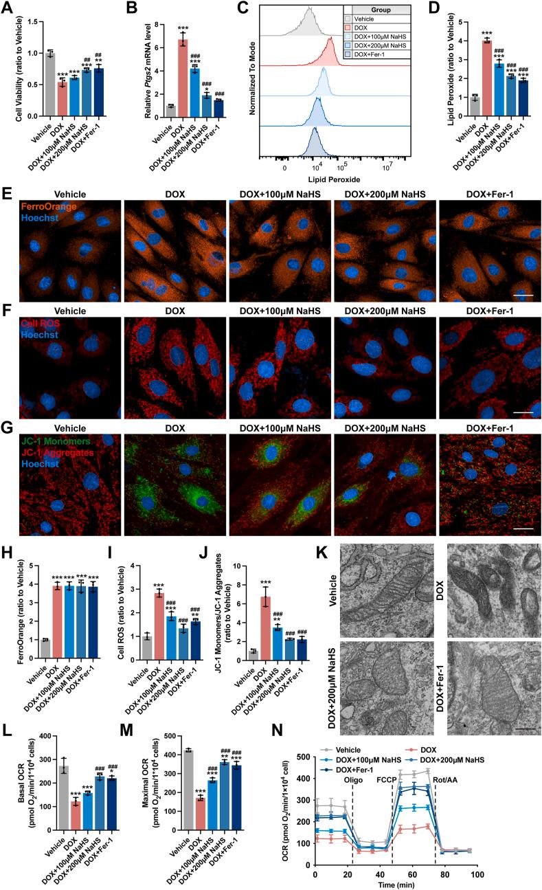
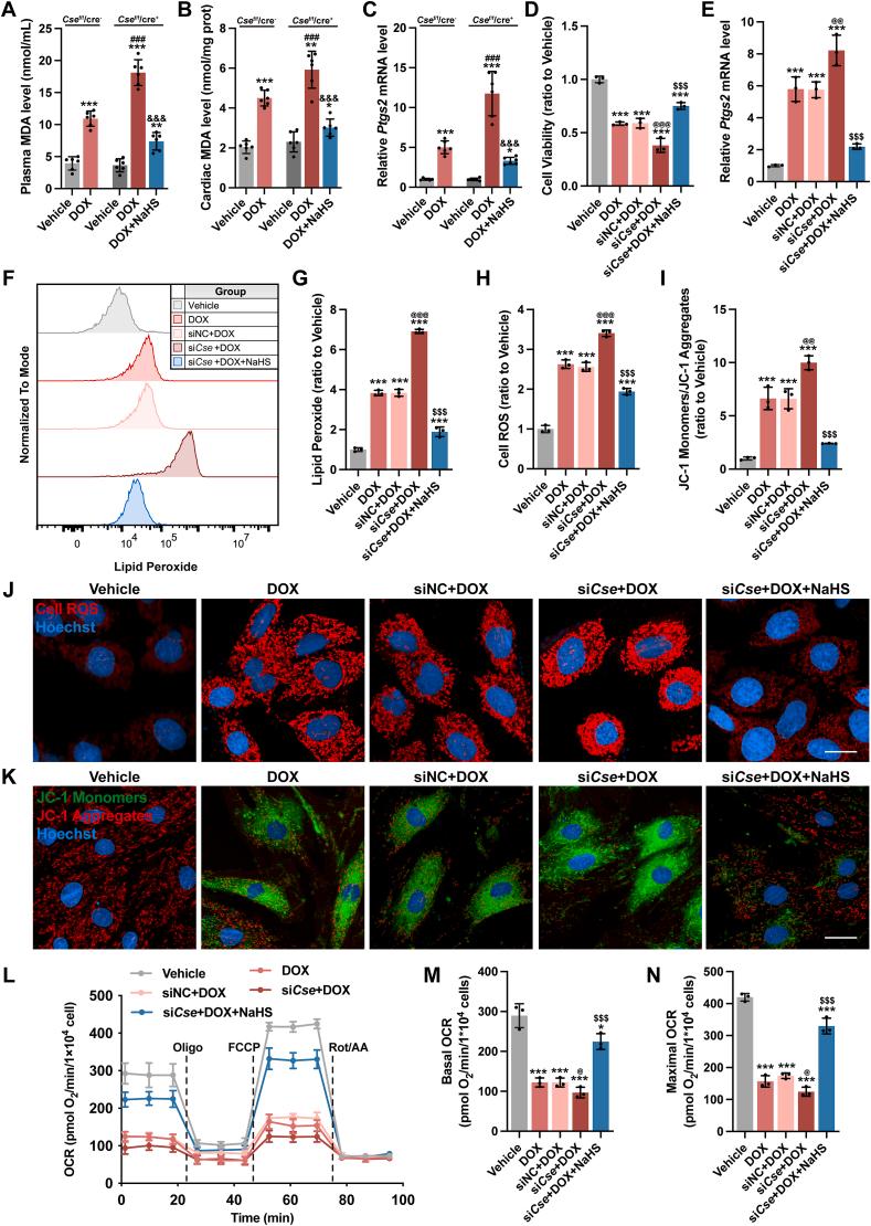
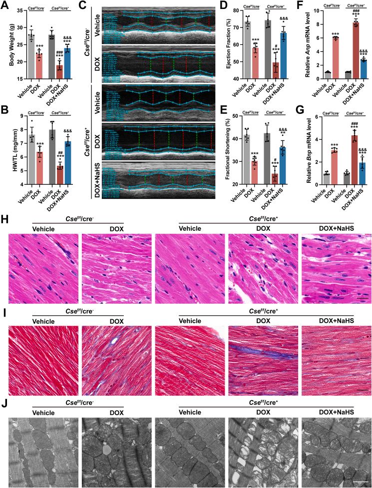
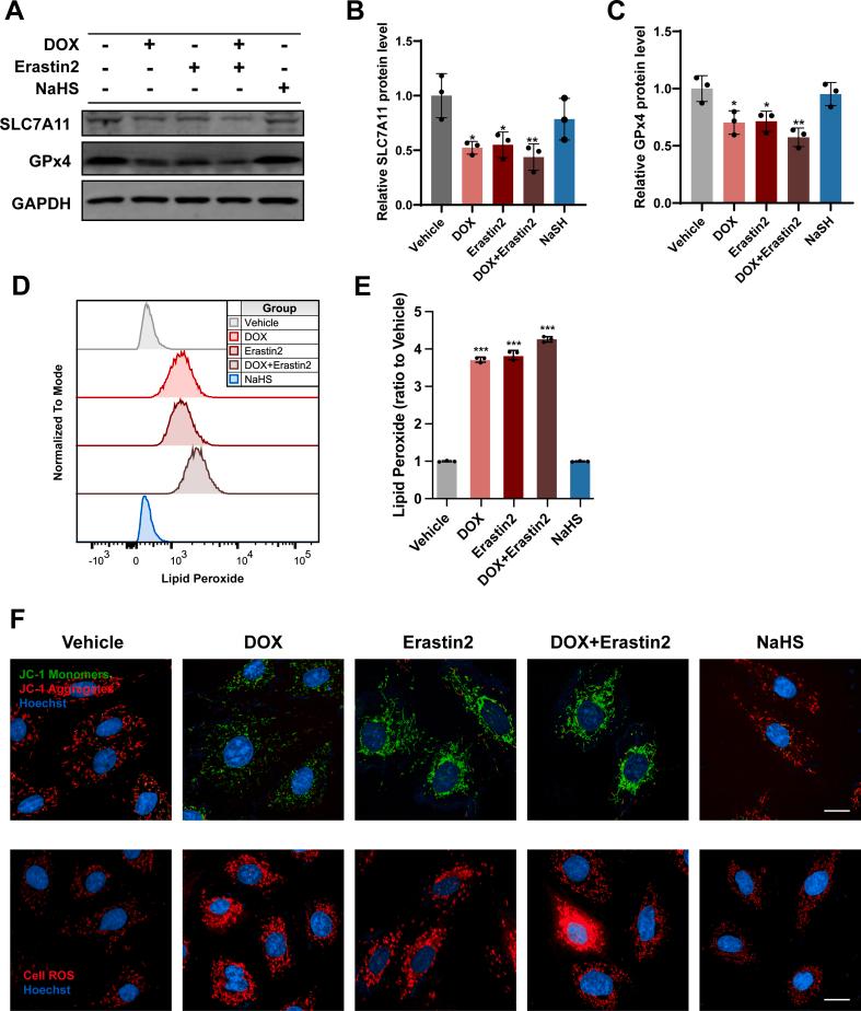
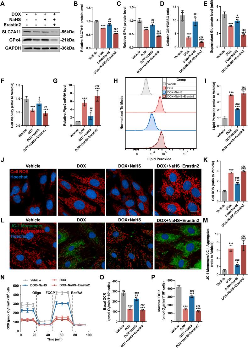
Recent studies have demonstrated that ferroptosis, a novel form of nonapoptotic regulated cell death plays an important role in doxorubicin (DOX)-induced cardiotoxicity (DoIC). Hydrogen sulfide (HS) is emerging as the third important gaseous mediator in cardiovascular system. However, whether HS has an effect on DOX-induced ferroptosis remains unknown. Here, we found that DOX not only triggered cardiomyocyte ferroptosis but also significantly inhibited the synthesis of endogenous HS in the murine model of chronic DoIC. Application of NaHS, an HS donor obviously activated the SLC7A11/GSH/GPx4 antioxidant pathway and thus alleviated DOX-induced ferroptosis and cardiac injury in mice. In contrast, cardiac-specific knockout of cystathionine γ-lyase gene (Cse) in mice (Cse/Cre) to abolish the cardiac synthesis of endogenous HS evidently exacerbated DOX-induced ferroptosis and cardiac dysfunction. A further suppression of SLC7A11/GSH/GPx4 pathway was obtained in Cse/Cre mice with DoIC, as compared to Cse/Cre mice with DoIC. The aggravation caused by cardiac-specific Cse deficiency was remarkably rescued by exogenous supplementation of NaHS. Moreover, in DOX-stimulated H9c2 cardiomyocytes, pretreatment with NaHS dose-dependently enhanced the activity of SLC7A11/GSH/GPx4 pathway and subsequently mitigated ferroptosis and mitochondrial impairment. On the contrary, transfection with Cse siRNA in DOX-stimulated H9c2 cardiomyocytes markedly inhibited SLC7A11/GSH/GPx4 pathway, thus leading to aggravated ferroptosis and more damage to mitochondrial structure and function. In addition, the protective effect of NaHS on DOX-induced ferroptosis was closely related to the S-sulfhydrated Keap1, which in turn promoted nuclear translocation of Nrf2 and the transcription of SLC7A11 and GPx4. In conclusion, our findings suggest that HS may exert protective effect on DoIC by inhibiting DOX-induced ferroptosis via Keap1/Nrf2-dependent SLC7A11/GSH/GPx4 antioxidant pathway.

摘要

最近的研究表明,铁死亡是一种新型的非凋亡性细胞死亡方式,在多柔比星(DOX)诱导的心脏毒性(DoIC)中发挥着重要作用。硫化氢(HS)作为心血管系统中第三种重要的气态介质正在出现。然而,HS 是否对 DOX 诱导的铁死亡有影响尚不清楚。在这里,我们发现 DOX 不仅触发了心肌细胞铁死亡,而且还显著抑制了慢性 DoIC 小鼠模型中内源性 HS 的合成。HS 供体 NaHS 的应用明显激活了 SLC7A11/GSH/GPx4 抗氧化途径,从而减轻了 DOX 诱导的铁死亡和心脏损伤。相反,在小鼠中心脏特异性敲除半胱氨酸γ-裂解酶基因(Cse)(Cse/Cre)以消除内源性 HS 的心脏合成,明显加剧了 DOX 诱导的铁死亡和心脏功能障碍。与 Cse/Cre 小鼠的 DoIC 相比,Cse/Cre 小鼠的 SLC7A11/GSH/GPx4 途径进一步受到抑制。用 NaHS 进行的外源性补充明显挽救了由心脏特异性 Cse 缺乏引起的恶化。此外,在 DOX 刺激的 H9c2 心肌细胞中,NaHS 的剂量依赖性预处理增强了 SLC7A11/GSH/GPx4 途径的活性,随后减轻了铁死亡和线粒体损伤。相反,在 DOX 刺激的 H9c2 心肌细胞中转染 Cse siRNA 显著抑制了 SLC7A11/GSH/GPx4 途径,从而导致铁死亡加剧和线粒体结构和功能的更多损伤。此外,NaHS 对 DOX 诱导的铁死亡的保护作用与 Keap1 的 S-硫代化密切相关,这反过来又促进了 Nrf2 的核易位以及 SLC7A11 和 GPx4 的转录。总之,我们的研究结果表明,HS 通过 Keap1/Nrf2 依赖性 SLC7A11/GSH/GPx4 抗氧化途径抑制 DOX 诱导的铁死亡,对 DoIC 发挥保护作用。

https://cdn.ncbi.nlm.nih.gov/pmc/blobs/a238/10877437/bc6d1a74f399/ga1.jpg

文献AI研究员

20分钟写一篇综述,助力文献阅读效率提升50倍。

立即体验

用中文搜PubMed

大模型驱动的PubMed中文搜索引擎

马上搜索

文档翻译

学术文献翻译模型,支持多种主流文档格式。

立即体验