Suppr超能文献

自噬抑制提高了 I-FAP-2286 在胰腺癌异种移植模型中的靶向放射性核素治疗疗效。

Autophagy inhibition improves the targeted radionuclide therapy efficacy of I-FAP-2286 in pancreatic cancer xenografts.

机构信息

School of Public Health and Management, Wenzhou Medical University, Wenzhou, 325035, Zhejiang, China.

Department of Nuclear Medicine, The First Affiliated Hospital of Naval Medical University, Shanghai, 200433, China.

出版信息

J Transl Med. 2024 Feb 15;22(1):156. doi: 10.1186/s12967-024-04958-6.

Abstract

PURPOSES

Radiotherapy can induce tumor cell autophagy, which might impair the antitumoral effect. This study aims to investigate the effect of autophagy inhibition on the targeted radionuclide therapy (TRT) efficacy of I-FAP-2286 in pancreatic cancer.

METHODS

Human pancreatic cancer PANC-1 cells were exposed to I-FAP-2286 radiotherapy alone or with the autophagy inhibitor 3-MA. The autophagy level and proliferative activity of PANC-1 cells were analyzed. The pancreatic cancer xenograft-bearing nude mice were established by the co-injection of PANC-1 cells and pancreatic cancer-associated fibroblasts (CAFs), and then were randomly divided into four groups and treated with saline (control group), 3-MA, I-FAP-2286 and I-FAP-2286 + 3-MA, respectively. SPECT/CT imaging was performed to evaluate the bio-distribution of I-FAP-2286 in pancreatic cancer-bearing mice. The therapeutic effect of tumor was evaluated by F-FDG PET/CT imaging, tumor volume measurements, and the hematoxylin and eosin (H&E) staining, and immunohistochemical staining assay of tumor tissues.

RESULTS

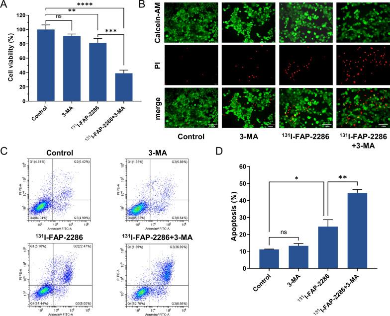
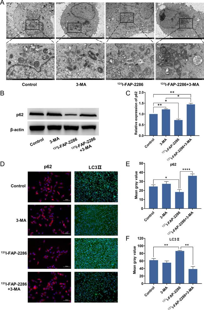
I-FAP-2286 inhibited proliferation and increased the autophagy level of PANC-1 cells in a dose-dependent manner. 3-MA promoted I-FAP-2286-induced apoptosis of PANC-1 cells via suppressing autophagy. SPECT/CT imaging of pancreatic cancer xenograft-bearing nude mice showed that I-FAP-2286 can target the tumor effectively. According to F-FDG PET/CT imaging, the tumor growth curves and immunohistochemical analysis, I-FAP-2286 TRT was capable of suppressing the growth of pancreatic tumor accompanying with autophagy induction, but the addition of 3-MA enabled I-FAP-2286 to achieve a better therapeutic effect along with the autophagy inhibition. In addition, 3-MA alone did not inhibit tumor growth.

CONCLUSIONS

I-FAP-2286 exposure induces the protective autophagy of pancreatic cancer cells, and the application of autophagy inhibitor is capable of enhancing the TRT therapeutic effect.

摘要

目的

放射治疗可诱导肿瘤细胞自噬,从而可能削弱抗肿瘤作用。本研究旨在探讨自噬抑制对 I-FAP-2286 靶向放射性核素治疗(TRT)胰腺癌的影响。

方法

将人胰腺癌细胞 PANC-1 分别单独用 I-FAP-2286 放射治疗或用自噬抑制剂 3-MA 处理,分析 PANC-1 细胞的自噬水平和增殖活性。通过共注射 PANC-1 细胞和胰腺癌细胞相关成纤维细胞(CAFs)建立胰腺癌异种移植裸鼠模型,然后将其随机分为 4 组,分别给予生理盐水(对照组)、3-MA、I-FAP-2286 和 I-FAP-2286+3-MA 治疗。通过 SPECT/CT 成像评估 I-FAP-2286 在荷瘤小鼠体内的生物分布。通过 F-FDG PET/CT 成像、肿瘤体积测量以及肿瘤组织的苏木精和伊红(H&E)染色和免疫组织化学染色评估肿瘤的治疗效果。

结果

I-FAP-2286 呈剂量依赖性地抑制 PANC-1 细胞增殖并增加其自噬水平。3-MA 通过抑制自噬促进 I-FAP-2286 诱导 PANC-1 细胞凋亡。胰腺癌异种移植裸鼠的 SPECT/CT 成像显示,I-FAP-2286 可有效靶向肿瘤。根据 F-FDG PET/CT 成像、肿瘤生长曲线和免疫组织化学分析,I-FAP-2286 TRT 能够抑制胰腺肿瘤的生长并伴有自噬诱导,但添加 3-MA 可使 I-FAP-2286 随着自噬抑制而获得更好的治疗效果。此外,单独使用 3-MA 并不能抑制肿瘤生长。

结论

I-FAP-2286 暴露会诱导胰腺癌细胞产生保护性自噬,应用自噬抑制剂能够增强 TRT 的治疗效果。

https://cdn.ncbi.nlm.nih.gov/pmc/blobs/5006/10870561/4ce51b1af2af/12967_2024_4958_Fig1_HTML.jpg

文献AI研究员

20分钟写一篇综述,助力文献阅读效率提升50倍。

立即体验

用中文搜PubMed

大模型驱动的PubMed中文搜索引擎

马上搜索

文档翻译

学术文献翻译模型,支持多种主流文档格式。

立即体验