Suppr超能文献

果蝇 ZNRF1/2 同源物 detour 与 HOPS 复合物相互作用并调节自噬。

The Drosophila ZNRF1/2 homologue, detour, interacts with HOPS complex and regulates autophagy.

机构信息

Centre for Cancer Biology, University of South Australia, Adelaide, SA, 5001, Australia.

Faculty of Health and Medical Sciences, The University of Adelaide, Adelaide, SA, 5001, Australia.

出版信息

Commun Biol. 2024 Feb 15;7(1):183. doi: 10.1038/s42003-024-05834-1.

Abstract

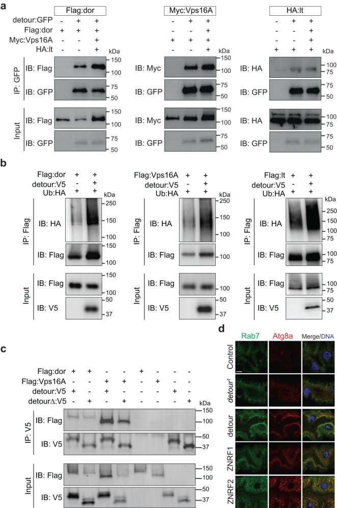
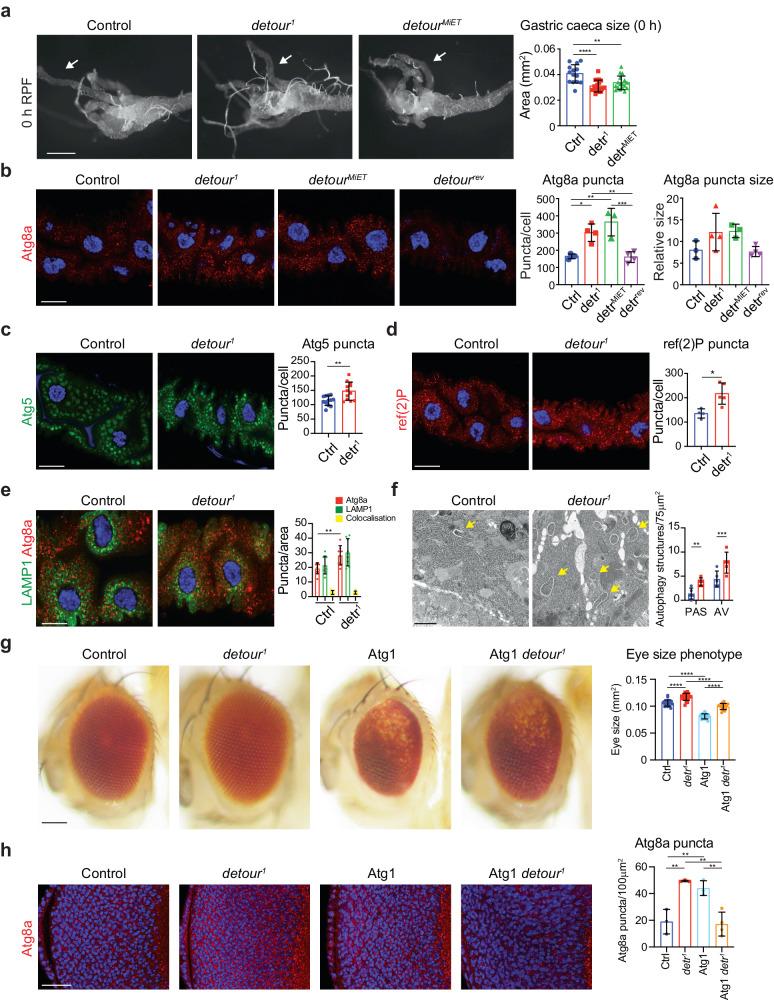
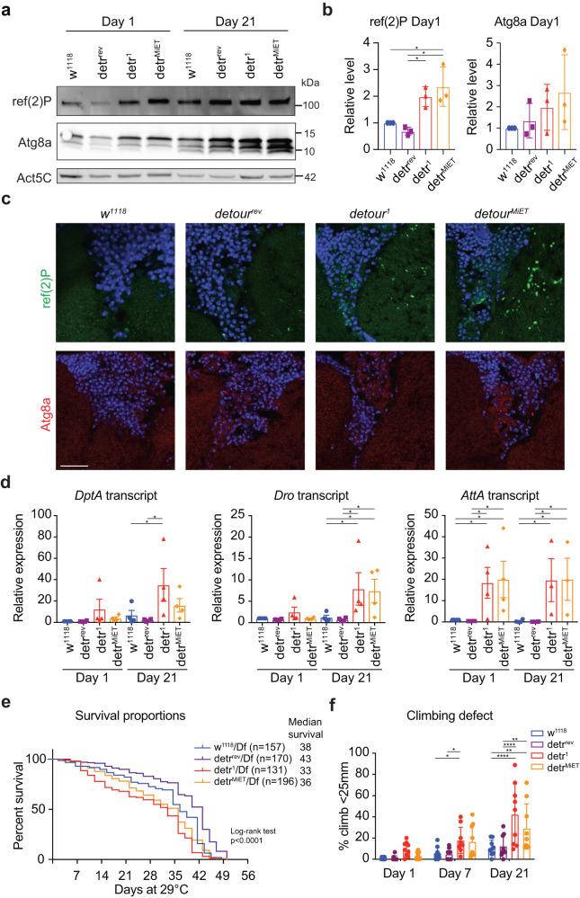
Autophagy, the process of elimination of cellular components by lysosomal degradation, is essential for animal development and homeostasis. Using the autophagy-dependent Drosophila larval midgut degradation model we identified an autophagy regulator, the RING domain ubiquitin ligase CG14435 (detour). Depletion of detour resulted in increased early-stage autophagic vesicles, premature tissue contraction, and overexpression of detour or mammalian homologues, ZNRF1 and ZNRF2, increased autophagic vesicle size. The ablation of ZNRF1 or ZNRF2 in mammalian cells increased basal autophagy. We identified detour interacting proteins including HOPS subunits, deep orange (dor/VPS18), Vacuolar protein sorting 16A (VPS16A), and light (lt/VPS41) and found that detour promotes their ubiquitination. The detour mutant accumulated autophagy-related proteins in young adults, displayed premature ageing, impaired motor function, and activation of innate immunity. Collectively, our findings suggest a role for detour in autophagy, likely through regulation of HOPS complex, with implications for healthy aging.

摘要

自噬,即溶酶体降解细胞成分的过程,对动物发育和内稳态至关重要。我们利用依赖自噬的果蝇幼虫中肠降解模型,鉴定出一种自噬调节剂,即 RING 结构域泛素连接酶 CG14435(弯路)。弯路的耗竭导致早期自噬小泡增加、组织过早收缩,而过表达弯路或哺乳动物同源物 ZNRF1 和 ZNRF2 则增加自噬小泡的大小。在哺乳动物细胞中敲除 ZNRF1 或 ZNRF2 会增加基础自噬。我们鉴定出与弯路相互作用的蛋白,包括 HOPS 亚基、深橙色(dor/VPS18)、液泡蛋白分选 16A(VPS16A)和轻链(lt/VPS41),并发现弯路促进它们的泛素化。弯路突变体在年轻成虫中积累自噬相关蛋白,表现出过早衰老、运动功能受损和先天免疫激活。总之,我们的研究结果表明弯路在自噬中起作用,可能通过调节 HOPS 复合物,对健康衰老有影响。

https://cdn.ncbi.nlm.nih.gov/pmc/blobs/7cfa/10869362/b3fb789bc9a3/42003_2024_5834_Fig1_HTML.jpg

文献AI研究员

20分钟写一篇综述,助力文献阅读效率提升50倍。

立即体验

用中文搜PubMed

大模型驱动的PubMed中文搜索引擎

马上搜索

文档翻译

学术文献翻译模型,支持多种主流文档格式。

立即体验