Suppr超能文献

致癌长链非编码 RNA KCNQ1OT1 在结肠癌中的作用。

Role of oncogenic long noncoding RNA KCNQ1OT1 in colon cancer.

机构信息

Department of Gastrointestinal Surgery, First Affiliated Hospital of Wannan Medical College, Wuhu, 241001, China.

Chongqing Key Laboratory of Oral Diseases and Biomedical Sciences, Stomatological Hospital of Chongqing Medical University, Chongqing, 401147, China.

出版信息

Oncol Res. 2024 Feb 6;32(3):585-596. doi: 10.32604/or.2023.029349. eCollection 2024.

Abstract

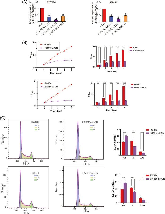
The role of lncRNA KCNQ1 opposite strand/antisense transcript 1 (KCNQ1OT1) in colon cancer involves various tumorigenic processes and has been studied widely. However, the mechanism by which it promotes colon cancer remains unclear. Retroviral vector pSEB61 was retrofitted in established HCT116-siKCN and SW480-siKCN cells to silence KCNQ1OT1. Cellular proliferation was measured using CCK8 assay, and flow cytometry (FCM) detected cell cycle changes. RNA sequencing (RNA-Seq) analysis showed differentially expressed genes (DEGs). Gene ontology (GO) and Kyoto Encyclopedia of Genes and Genomes (KEGG) pathway enrichment analyses were carried out to analyze enriched functions and signaling pathways. RT-qPCR, immunofluorescence, and western blotting were carried out to validate downstream gene expressions. The effects of tumorigenesis were evaluated in BALB/c nude mice by tumor xenografts. Our data revealed that the silencing of KCNQ1OT1 in HCT116 and SW480 cells slowed cell growth and decreased the number of cells in the G2/M phase. RNA-Seq analysis showed the data of DEGs enriched in various GO and KEGG pathways such as DNA replication and cell cycle. RT-qPCR, immunofluorescence, and western blotting confirmed downstream CCNE2 and PCNA gene expressions. HCT116-siKCN cells significantly suppressed tumorigenesis in BALB/c nude mice. Our study suggests that lncRNA KCNQ1OT1 may provide a promising therapeutic strategy for colon cancer.

摘要

长链非编码 RNA KCNQ1 反义转录本 1(KCNQ1OT1)在结肠癌中的作用涉及多种致瘤过程,已被广泛研究。然而,其促进结肠癌的机制尚不清楚。逆转录病毒载体 pSEB61 被 retrofit 到已建立的 HCT116-siKCN 和 SW480-siKCN 细胞中,以沉默 KCNQ1OT1。使用 CCK8 测定法测量细胞增殖,并用流式细胞术(FCM)检测细胞周期变化。RNA 测序(RNA-Seq)分析显示差异表达基因(DEGs)。进行基因本体论(GO)和京都基因与基因组百科全书(KEGG)通路富集分析,以分析富集的功能和信号通路。进行 RT-qPCR、免疫荧光和 Western blot 以验证下游基因表达。通过肿瘤异种移植在 BALB/c 裸鼠中评估肿瘤发生的影响。我们的数据表明,沉默 HCT116 和 SW480 细胞中的 KCNQ1OT1 会减缓细胞生长并减少 G2/M 期的细胞数量。RNA-Seq 分析显示 DEGs 数据在各种 GO 和 KEGG 通路中富集,如 DNA 复制和细胞周期。RT-qPCR、免疫荧光和 Western blot 证实了下游 CCNE2 和 PCNA 基因的表达。HCT116-siKCN 细胞显著抑制 BALB/c 裸鼠的肿瘤发生。我们的研究表明,长链非编码 RNA KCNQ1OT1 可能为结肠癌提供一种有前途的治疗策略。

https://cdn.ncbi.nlm.nih.gov/pmc/blobs/5c71/10865742/95cd0be7fa3c/OncolRes-32-29349-f001.jpg

文献AI研究员

20分钟写一篇综述,助力文献阅读效率提升50倍。

立即体验

用中文搜PubMed

大模型驱动的PubMed中文搜索引擎

马上搜索

文档翻译

学术文献翻译模型,支持多种主流文档格式。

立即体验