Suppr超能文献

降钙素基因相关肽在三叉神经节中的表达及其对颞下颌关节炎大鼠巨噬细胞极化的影响。

Expression of CGRP in the Trigeminal Ganglion and Its Effect on the Polarization of Macrophages in Rats with Temporomandibular Arthritis.

机构信息

College of Stomatology, Chongqing Medical University, Chongqing, China.

Chongqing Key Laboratory for Oral Diseases and Biomedical Sciences, Chongqing, China.

出版信息

Cell Mol Neurobiol. 2024 Feb 16;44(1):22. doi: 10.1007/s10571-024-01456-7.

Abstract

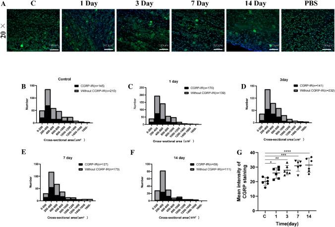
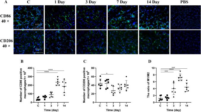
Calcitonin gene-related peptide (CGRP) is synthesized and secreted by trigeminal ganglion neurons, and is a key neuropeptide involved in pain and immune regulation. This study investigates the expression of CGRP in the trigeminal ganglion (TG) and its regulatory role in the polarization of macrophages in rats with temporomandibular arthritis. A rat model of temporomandibular arthritis was established using CFA. Pain behavior was then observed. Temporomandibular joint (TMJ) and the TG were collected, and immunohistochemistry, immunofluorescence (IF) staining, and RT-qPCR were used to examine the expression of CGRP and macrophage-related factors. To investigate the impact of CGRP on macrophage polarization, both CGRP and its antagonist, CGRP 8-37, were separately administered directly within the TG. Statistical analysis revealed that within 24 h of inducing temporomandibular arthritis using CFA, there was a significant surge in CD86 positive macrophages within the ganglion. These macrophages peaked on the 7th day before beginning their decline. In this context, it's noteworthy that administering CGRP to the trigeminal ganglion can prompt these macrophages to adopt the M2 phenotype. Intriguingly, this study demonstrates that injecting the CGRP receptor antagonist (CGRP 8-37) to the ganglion counteracts this shift towards the M2 phenotype. Supporting these in vivo observations, we found that in vitro, CGRP indeed fosters the M2-type polarization of macrophages. CGRP can facilitate the conversion of macrophages into the M2 phenotype. The phenotypic alterations of macrophages within the TG could be instrumental in initiating and further driving the progression of TMJ disorders.

摘要

降钙素基因相关肽(CGRP)由三叉神经节神经元合成和分泌,是参与疼痛和免疫调节的关键神经肽。本研究探讨了 CGRP 在三叉神经节(TG)中的表达及其在颞下颌关节炎大鼠中巨噬细胞极化中的调节作用。采用 CFA 建立大鼠颞下颌关节炎模型,观察疼痛行为。采集颞下颌关节(TMJ)和 TG,采用免疫组织化学、免疫荧光(IF)染色和 RT-qPCR 检测 CGRP 和巨噬细胞相关因子的表达。为了研究 CGRP 对巨噬细胞极化的影响,分别在 TG 内直接给予 CGRP 和其拮抗剂 CGRP 8-37。统计分析显示,在 CFA 诱导颞下颌关节炎后 24 小时内,TG 内 CD86 阳性巨噬细胞明显增多。这些巨噬细胞在第 7 天达到峰值,然后开始下降。值得注意的是,在 TG 内给予 CGRP 可以促使这些巨噬细胞向 M2 表型转化。有趣的是,本研究表明,向 TG 内注射 CGRP 受体拮抗剂(CGRP 8-37)可以拮抗这种向 M2 表型的转变。支持这些体内观察结果,我们发现 CGRP 确实促进了巨噬细胞向 M2 型极化。CGRP 可以促进巨噬细胞向 M2 表型转化。TG 内巨噬细胞的表型改变可能在启动和进一步推动 TMJ 疾病的进展中发挥作用。

https://cdn.ncbi.nlm.nih.gov/pmc/blobs/621d/11407143/747ffdd79b84/10571_2024_1456_Fig1_HTML.jpg

文献AI研究员

20分钟写一篇综述,助力文献阅读效率提升50倍。

立即体验

用中文搜PubMed

大模型驱动的PubMed中文搜索引擎

马上搜索

文档翻译

学术文献翻译模型,支持多种主流文档格式。

立即体验