Suppr超能文献

韩国猪胴体中分离的携带 cfr 和 fexA 的金黄色葡萄球菌的基因组特征。

Genomic characteristics of cfr and fexA carrying Staphylococcus aureus isolated from pig carcasses in Korea.

机构信息

Institute of Life Sciences & Resources and Department of Food Science and Biotechnology, Kyung Hee University, Yongin, 17104, Republic of Korea.

Bacterial Disease Division, Animal and Plant Quarantine Agency, Gimcheon, 39660, Republic of Korea.

出版信息

Vet Res. 2024 Feb 16;55(1):21. doi: 10.1186/s13567-024-01278-x.

Abstract

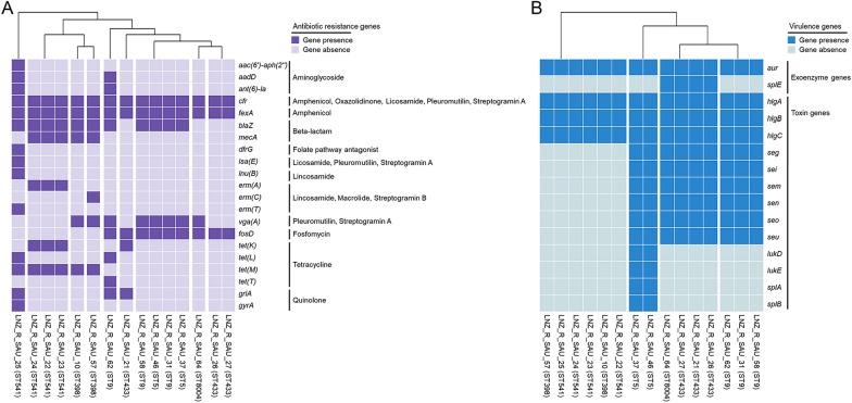
The emergence of transferable linezolid resistance genes poses significant challenges to public health, as it does not only confer linezolid resistance but also reduces susceptibility to florfenicol, which is widely used in the veterinary field. This study evaluated the genetic characteristics of linezolid-resistant Staphylococcus aureus strains isolated from pig carcasses and further clarified potential resistance and virulence mechanisms in a newly identified sequence type. Of more than 2500 strains isolated in a prior study, 15 isolated from pig carcasses exhibited linezolid resistance (minimum inhibitory concentration ≥ 8 mg/L). The strains were characterized in detail by genomic analysis. Linezolid-resistant S. aureus strains exhibited a high degree of genetic lineage diversity, with one strain (LNZ_R_SAU_64) belonging to ST8004, which has not been reported previously. The 15 strains carried a total of 21 antibiotic resistance genes, and five carried mecA associated with methicillin resistance. All strains harbored cfr and fexA, which mediate resistance to linezolid, phenicol, and other antibiotics. Moreover, the strains carried enterotoxin gene clusters, including the hemolysin, leukotoxin, and protease genes, which are associated with humans or livestock. Some genes were predicted to be carried in plasmids or flanked by ISSau9 and the transposon Tn554, thus being transmittable between staphylococci. Strains carrying the plasmid replicon repUS5 displayed high sequence similarity (99%) to the previously reported strain pSA737 in human clinical samples in the United States. The results illustrate the need for continuous monitoring of the prevalence and transmission of linezolid-resistant S. aureus isolated from animals and their products.

摘要

可转移的利奈唑胺耐药基因的出现对公共卫生构成了重大挑战,因为它不仅赋予了利奈唑胺耐药性,而且还降低了对氟苯尼考的敏感性,氟苯尼考在兽医领域广泛使用。本研究评估了从猪胴体中分离的耐利奈唑胺金黄色葡萄球菌菌株的遗传特征,并进一步阐明了在新鉴定的序列型中潜在的耐药性和毒力机制。在之前的一项研究中,从超过 2500 株分离株中,有 15 株从猪胴体中分离出的耐利奈唑胺(最低抑菌浓度≥8mg/L)。这些菌株通过基因组分析进行了详细的特征描述。耐利奈唑胺的金黄色葡萄球菌菌株表现出高度的遗传谱系多样性,其中一株(LNZ_R_SAU_64)属于 ST8004,这是以前没有报道过的。这 15 株菌共携带 21 种抗生素耐药基因,其中 5 株携带与耐甲氧西林相关的 mecA。所有菌株都携带介导对利奈唑胺、青霉素和其他抗生素耐药的 cfr 和 fexA。此外,这些菌株还携带肠毒素基因簇,包括溶血素、白细胞毒素和蛋白酶基因,这些基因与人类或家畜有关。一些基因被预测携带在质粒上或被 ISSau9 和转座子 Tn554 包围,因此可以在葡萄球菌之间传播。携带质粒复制子 repUS5 的菌株与美国人类临床样本中先前报道的菌株 pSA737 显示出 99%的高序列相似性。研究结果表明,需要持续监测从动物及其产品中分离的耐利奈唑胺金黄色葡萄球菌的流行和传播情况。

https://cdn.ncbi.nlm.nih.gov/pmc/blobs/acc4/10874063/61058f3cca1a/13567_2024_1278_Fig1_HTML.jpg

文献AI研究员

20分钟写一篇综述,助力文献阅读效率提升50倍。

立即体验

用中文搜PubMed

大模型驱动的PubMed中文搜索引擎

马上搜索

文档翻译

学术文献翻译模型,支持多种主流文档格式。

立即体验