Suppr超能文献

Fur 家族蛋白 BosR 是一种新型的 RNA 结合蛋白,可控制莱姆病病原体中 rpoS RNA 的稳定性。

A Fur family protein BosR is a novel RNA-binding protein that controls rpoS RNA stability in the Lyme disease pathogen.

机构信息

Department of Microbiology and Immunology, Indiana University School of Medicine, Indianapolis, IN 46202, USA.

Department of Clinical Laboratory Sciences, College of Applied Medical Sciences, King Saud University, Riyadh 12372, Saudi Arabia.

出版信息

Nucleic Acids Res. 2024 May 22;52(9):5320-5335. doi: 10.1093/nar/gkae114.

Abstract

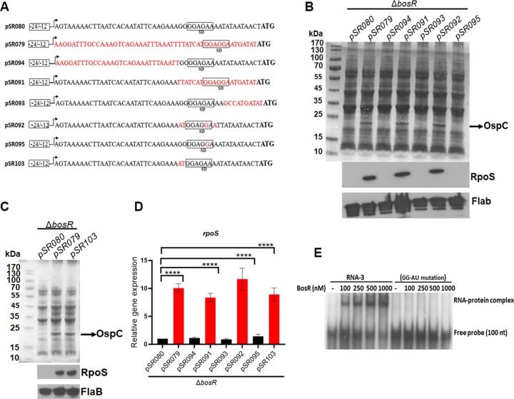
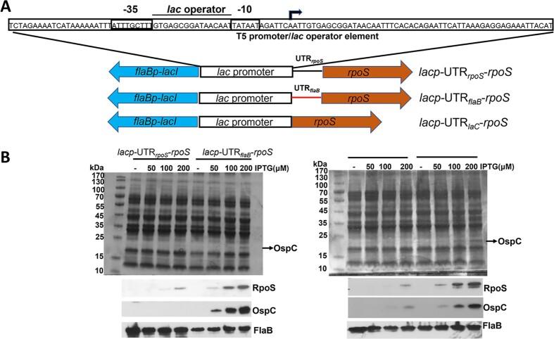
The σ54-σS sigma factor cascade plays a central role in regulating differential gene expression during the enzootic cycle of Borreliella burgdorferi, the Lyme disease pathogen. In this pathway, the primary transcription of rpoS (which encodes σS) is under the control of σ54 which is activated by a bacterial enhancer-binding protein (EBP), Rrp2. The σ54-dependent activation in B. burgdorferi has long been thought to be unique, requiring an additional factor, BosR, a homologue of classical Fur/PerR repressor/activator. However, how BosR is involved in this σ54-dependent activation remains unclear and perplexing. In this study, we demonstrate that BosR does not function as a regulator for rpoS transcriptional activation. Instead, it functions as a novel RNA-binding protein that governs the turnover rate of rpoS mRNA. We further show that BosR directly binds to the 5' untranslated region (UTR) of rpoS mRNA, and the binding region overlaps with a region required for rpoS mRNA degradation. Mutations within this 5'UTR region result in BosR-independent RpoS production. Collectively, these results uncover a novel role of Fur/PerR family regulators as RNA-binding proteins and redefine the paradigm of the σ54-σS pathway in B. burgdorferi.

摘要

σ54-σS sigma 因子级联反应在伯氏疏螺旋体(莱姆病病原体)的地方性循环中调节差异基因表达中起着核心作用。在该途径中,rpoS(编码 σS)的初级转录受 σ54 的控制,而 σ54 则被一种细菌增强子结合蛋白(EBP)Rrp2 激活。长期以来,人们一直认为 B. burgdorferi 中的 σ54 依赖性激活是独特的,需要一种额外的因子 BosR,它是经典 Fur/PerR 阻遏物/激活物的同源物。然而,BosR 如何参与这种 σ54 依赖性激活仍然不清楚和令人困惑。在这项研究中,我们证明 BosR 不作为 rpoS 转录激活的调节剂。相反,它作为一种新型的 RNA 结合蛋白,控制 rpoS mRNA 的周转率。我们进一步表明,BosR 直接结合 rpoS mRNA 的 5'非翻译区(UTR),并且结合区域与 rpoS mRNA 降解所需的区域重叠。该 5'UTR 区域内的突变导致 BosR 独立的 RpoS 产生。总之,这些结果揭示了 Fur/PerR 家族调节剂作为 RNA 结合蛋白的新作用,并重新定义了 B. burgdorferi 中 σ54-σS 途径的范例。

https://cdn.ncbi.nlm.nih.gov/pmc/blobs/4f1a/11109971/9ba9e60bfe47/gkae114figgra1.jpg

文献AI研究员

20分钟写一篇综述,助力文献阅读效率提升50倍。

立即体验

用中文搜PubMed

大模型驱动的PubMed中文搜索引擎

马上搜索

文档翻译

学术文献翻译模型,支持多种主流文档格式。

立即体验