Suppr超能文献

C 型凝集素受体 CLEC12A 介导单钠尿酸盐晶体免疫识别的机制研究

Mechanistic insights into the C-type lectin receptor CLEC12A-mediated immune recognition of monosodium urate crystal.

机构信息

State Key Laboratory of Pharmaceutical Biotechnology, Department of Biochemistry, School of Life Sciences, Nanjing University, Nanjing, China; Engineering Research Center of Protein and Peptide Medicine, Ministry of Education, Nanjing, China.

State Key Laboratory of Coordination Chemistry, Chemistry and Biomedicine Innovation Center (ChemBIC), School of Chemistry and Chemical Engineering, Nanjing University, Nanjing, Jiangsu, China.

出版信息

J Biol Chem. 2024 Mar;300(3):105765. doi: 10.1016/j.jbc.2024.105765. Epub 2024 Feb 16.

Abstract

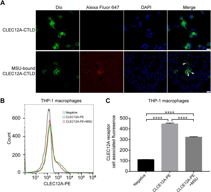
CLEC12A, a member of the C-type lectin receptor family involved in immune homeostasis, recognizes MSU crystals released from dying cells. However, the molecular mechanism underlying the CLEC12A-mediated recognition of MSU crystals remains unclear. Herein, we reported the crystal structure of the human CLEC12A-C-type lectin-like domain (CTLD) and identified a unique "basic patch" site on CLEC12A-CTLD that is necessary for the binding of MSU crystals. Meanwhile, we determined the interaction strength between CLEC12A-CTLD and MSU crystals using single-molecule force spectroscopy. Furthermore, we found that CLEC12A clusters at the cell membrane and seems to serve as an internalizing receptor of MSU crystals. Altogether, these findings provide mechanistic insights for understanding the molecular mechanisms underlying the interplay between CLEC12A and MSU crystals.

摘要

CLEC12A 是 C 型凝集素受体家族的一员,参与免疫稳态,识别从死亡细胞中释放的 MSU 晶体。然而,CLEC12A 介导的 MSU 晶体识别的分子机制尚不清楚。在此,我们报道了人 CLEC12A-C 型凝集素样结构域(CTLD)的晶体结构,并在 CLEC12A-CTLD 上鉴定了一个独特的“碱性斑块”位点,该位点对于 MSU 晶体的结合是必需的。同时,我们使用单分子力谱技术测定了 CLEC12A-CTLD 与 MSU 晶体之间的相互作用强度。此外,我们发现 CLEC12A 在细胞膜上聚集,并似乎作为 MSU 晶体的内化受体。总之,这些发现为理解 CLEC12A 与 MSU 晶体之间相互作用的分子机制提供了机制上的见解。

https://cdn.ncbi.nlm.nih.gov/pmc/blobs/f3b6/10959670/9ece404e138a/gr1.jpg

文献AI研究员

20分钟写一篇综述,助力文献阅读效率提升50倍。

立即体验

用中文搜PubMed

大模型驱动的PubMed中文搜索引擎

马上搜索

文档翻译

学术文献翻译模型,支持多种主流文档格式。

立即体验