Suppr超能文献

时间整合的 BMP 信号决定了早期人类发育干细胞模型中的命运。

Time-integrated BMP signaling determines fate in a stem cell model for early human development.

机构信息

Department of Biomedical Engineering, University of Michigan, Ann Arbor, MI, USA.

Department of Computational Medicine and Bioinformatics, University of Michigan Medical School, Ann Arbor, MI, USA.

出版信息

Nat Commun. 2024 Feb 17;15(1):1471. doi: 10.1038/s41467-024-45719-9.

Abstract

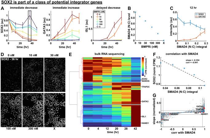
How paracrine signals are interpreted to yield multiple cell fate decisions in a dynamic context during human development in vivo and in vitro remains poorly understood. Here we report an automated tracking method to follow signaling histories linked to cell fate in large numbers of human pluripotent stem cells (hPSCs). Using an unbiased statistical approach, we discover that measured BMP signaling history correlates strongly with fate in individual cells. We find that BMP response in hPSCs varies more strongly in the duration of signaling than the level. However, both the level and duration of signaling activity control cell fate choices only by changing the time integral. Therefore, signaling duration and level are interchangeable in this context. In a stem cell model for patterning of the human embryo, we show that signaling histories predict the fate pattern and that the integral model correctly predicts changes in cell fate domains when signaling is perturbed. Our data suggest that mechanistically, BMP signaling is integrated by SOX2.

摘要

在体内和体外的人类发育过程中,旁分泌信号如何在动态环境中被解释,从而产生多种细胞命运决定,目前仍知之甚少。在这里,我们报告了一种自动跟踪方法,用于跟踪与大量人类多能干细胞(hPSC)中细胞命运相关的信号历史。使用无偏统计方法,我们发现测量的 BMP 信号历史与单个细胞的命运密切相关。我们发现,hPSC 中的 BMP 反应在信号持续时间上的变化比信号水平更为强烈。然而,信号活性的水平和持续时间仅通过改变时间积分来控制细胞命运选择。因此,在这种情况下,信号持续时间和水平是可以互换的。在一个用于人类胚胎模式形成的干细胞模型中,我们表明信号历史可以预测命运模式,并且积分模型可以正确预测当信号受到干扰时细胞命运域的变化。我们的数据表明,从机制上讲,BMP 信号是由 SOX2 整合的。

https://cdn.ncbi.nlm.nih.gov/pmc/blobs/c3e8/10874454/9d99087602a3/41467_2024_45719_Fig1_HTML.jpg

文献AI研究员

20分钟写一篇综述,助力文献阅读效率提升50倍。

立即体验

用中文搜PubMed

大模型驱动的PubMed中文搜索引擎

马上搜索

文档翻译

学术文献翻译模型,支持多种主流文档格式。

立即体验