Suppr超能文献

RNA 结合蛋白 Msi2 在成肌分化过程中调节自噬。

The RNA-binding protein Msi2 regulates autophagy during myogenic differentiation.

作者信息

Wang Ruochong, Kato Futaba, Watson Rio Yasui, Beedle Aaron M, Call Jarrod A, Tsunoda Yugo, Noda Takeshi, Tsuchiya Takaho, Kashima Makoto, Hattori Ayuna, Ito Takahiro

机构信息

Institute for Life and Medical Sciences, Kyoto University, Kyoto, Japan.

Department of Biochemistry and Molecular Biology, The University of Georgia, Athens, GA, USA.

出版信息

Life Sci Alliance. 2024 Feb 19;7(5). doi: 10.26508/lsa.202302016. Print 2024 May.

Abstract

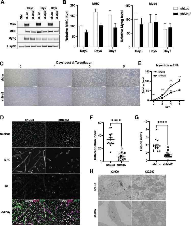
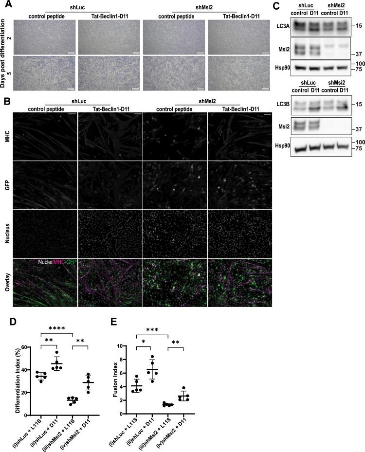
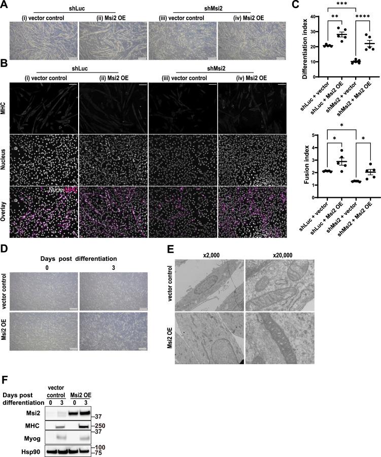
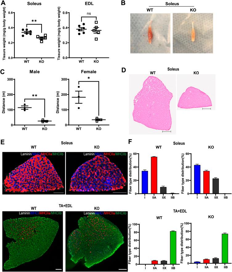
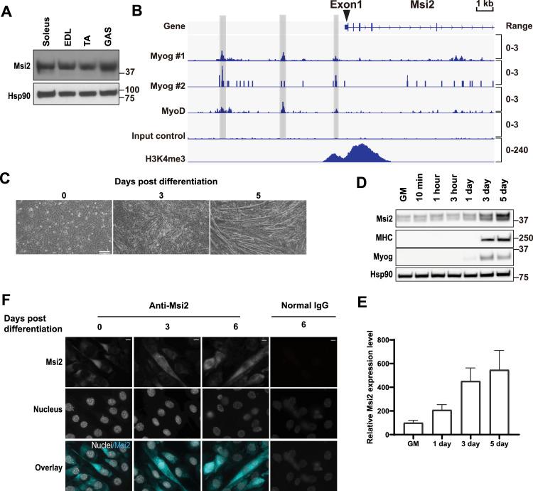
Skeletal muscle development is a highly ordered process orchestrated transcriptionally by the myogenic regulatory factors. However, the downstream molecular mechanisms of myogenic regulatory factor functions in myogenesis are not fully understood. Here, we identified the RNA-binding protein Musashi2 (Msi2) as a myogenin target gene and a post-transcriptional regulator of myoblast differentiation. Msi2 knockdown in murine myoblasts blocked differentiation without affecting the expression of MyoD or myogenin. Msi2 overexpression was also sufficient to promote myoblast differentiation and myocyte fusion. Msi2 loss attenuated autophagosome formation via down-regulation of the autophagic protein MAPL1LC3/ATG8 (LC3) at the early phase of myoblast differentiation. Moreover, forced activation of autophagy effectively suppressed the differentiation defects incurred by Msi2 loss. Consistent with its functions in myoblasts in vitro, mice deficient for Msi2 exhibited smaller limb skeletal muscles, poorer exercise performance, and muscle fiber-type switching in vivo. Collectively, our study demonstrates that Msi2 is a novel regulator of mammalian myogenesis and establishes a new functional link between muscular development and autophagy regulation.

摘要

骨骼肌发育是一个由生肌调节因子转录调控的高度有序过程。然而,生肌调节因子在肌生成中发挥功能的下游分子机制尚未完全阐明。在此,我们鉴定出RNA结合蛋白Musashi2(Msi2)是生肌素的靶基因和成肌细胞分化的转录后调节因子。在小鼠成肌细胞中敲低Msi2会阻断分化,而不影响MyoD或生肌素的表达。过表达Msi2也足以促进成肌细胞分化和肌细胞融合。在成肌细胞分化早期,Msi2缺失通过下调自噬蛋白微管相关蛋白轻链3(LC3)减弱自噬体形成。此外,自噬的强制激活有效抑制了因Msi2缺失引起的分化缺陷。与其在体外成肌细胞中的功能一致,Msi2基因缺失的小鼠在体内表现出肢体骨骼肌较小、运动能力较差以及肌纤维类型转换。总的来说,我们的研究表明Msi2是哺乳动物肌生成的新型调节因子,并在肌肉发育和自噬调节之间建立了新的功能联系。

https://cdn.ncbi.nlm.nih.gov/pmc/blobs/94ce/10876439/843039df3f99/LSA-2023-02016_Fig1.jpg

文献AI研究员

20分钟写一篇综述,助力文献阅读效率提升50倍。

立即体验

用中文搜PubMed

大模型驱动的PubMed中文搜索引擎

马上搜索

文档翻译

学术文献翻译模型,支持多种主流文档格式。

立即体验