Suppr超能文献

IFT88 通过使信号蛋白沿纤毛定位来维持感觉功能。

IFT88 maintains sensory function by localising signalling proteins along cilia.

作者信息

Werner Sascha, Okenve-Ramos Pilar, Hehlert Philip, Zitouni Sihem, Priya Pranjali, Mendonça Susana, Sporbert Anje, Spalthoff Christian, Göpfert Martin C, Jana Swadhin Chandra, Bettencourt-Dias Mónica

机构信息

Instituto Gulbenkian de Ciência, Oeiras, Portugal

Instituto Gulbenkian de Ciência, Oeiras, Portugal.

出版信息

Life Sci Alliance. 2024 Feb 19;7(5). doi: 10.26508/lsa.202302289. Print 2024 May.

Abstract

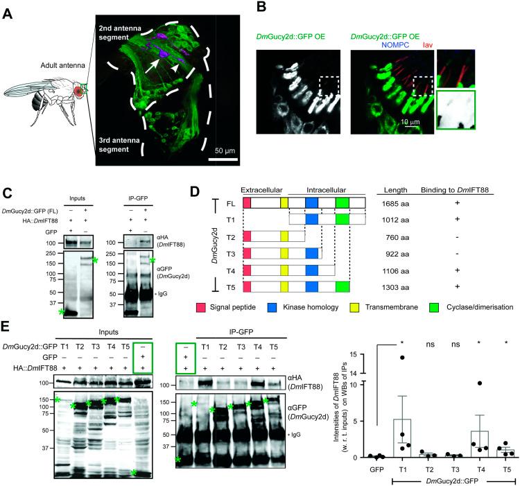
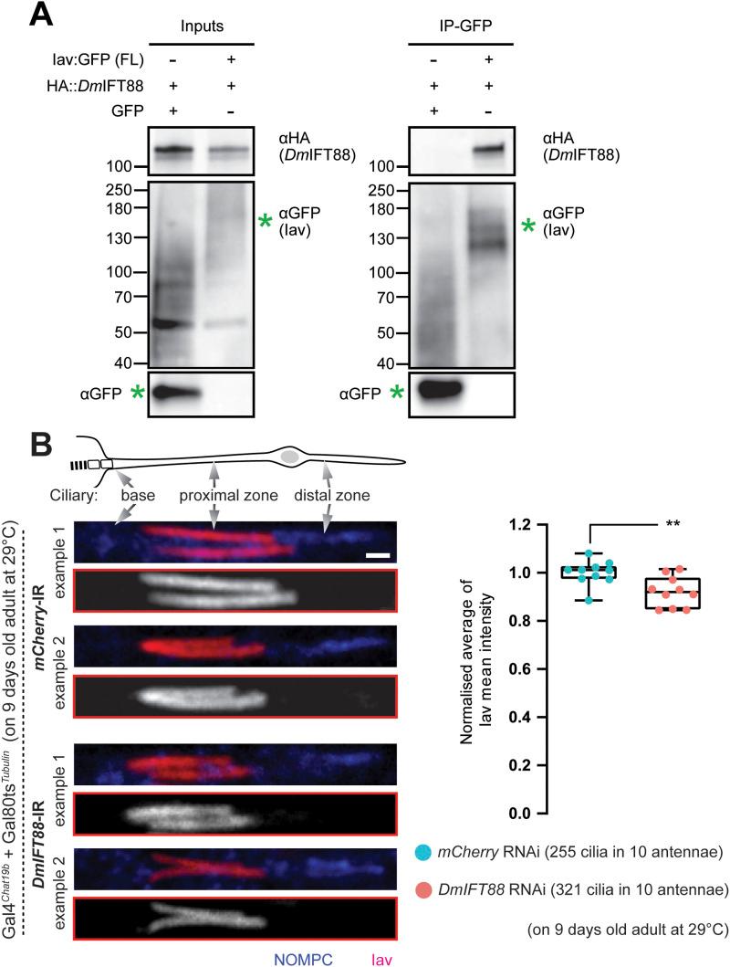
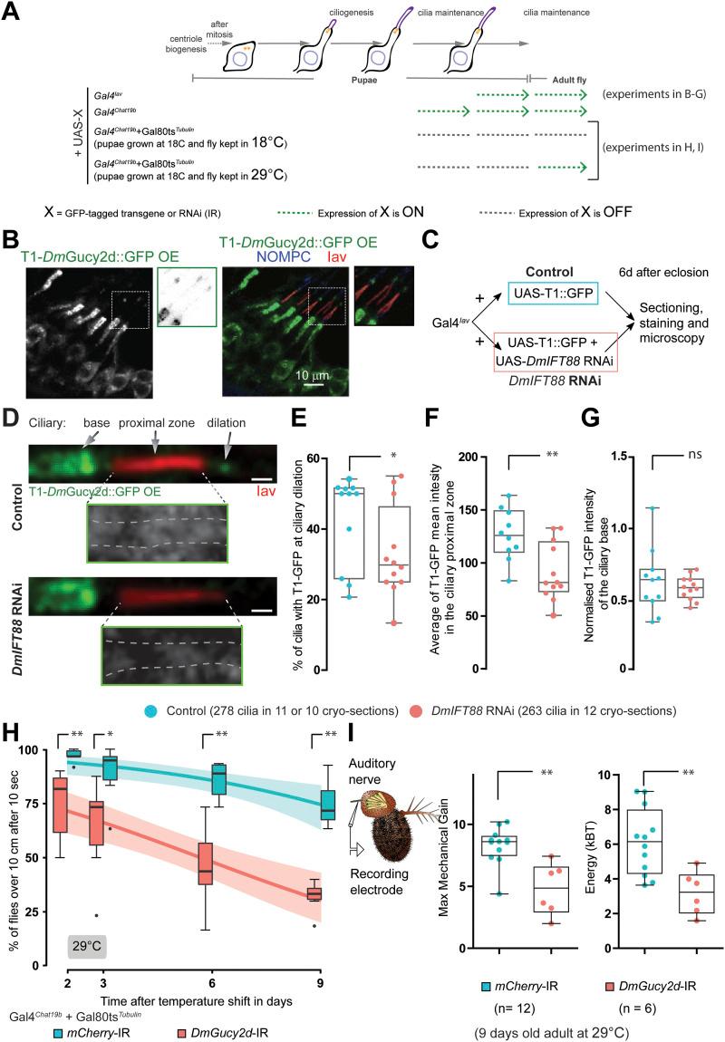
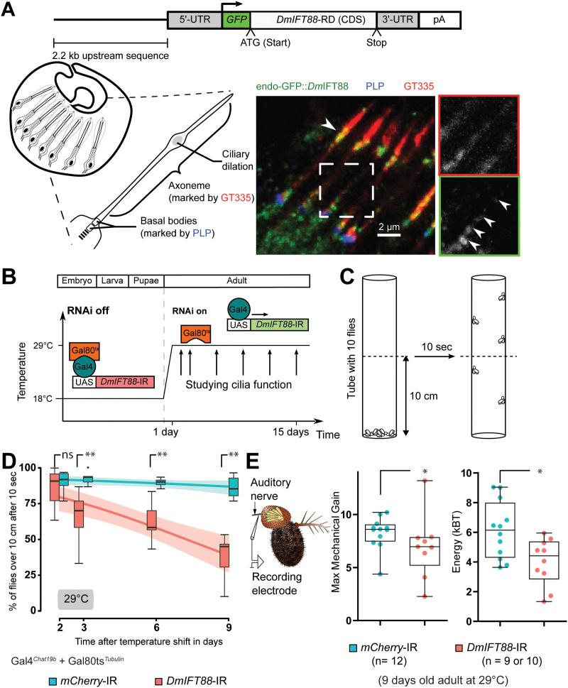
Ciliary defects cause several ciliopathies, some of which have late onset, suggesting cilia are actively maintained. Still, we have a poor understanding of the mechanisms underlying their maintenance. Here, we show r IFT88 (IFT88/nompB) continues to move along fully formed sensory cilia. We further identify Inactive, a TRPV channel subunit involved in hearing and negative-gravitaxis behaviour, and a yet uncharacterised Guanylyl Cyclase 2d (Gucy2d/CG34357) as IFT88 cargoes. We also show IFT88 binding to the cyclase´s intracellular part, which is evolutionarily conserved and mutated in several degenerative retinal diseases, is important for the ciliary localisation of Gucy2d. Finally, acute knockdown of both IFT88 and Gucy2d in ciliated neurons of adult flies caused defects in the maintenance of cilium function, impairing hearing and negative-gravitaxis behaviour, but did not significantly affect ciliary ultrastructure. We conclude that the sensory ciliary function underlying hearing in the adult fly requires an active maintenance program which involves IFT88 and at least two of its signalling transmembrane cargoes, Gucy2d and Inactive.

摘要

纤毛缺陷会导致多种纤毛病,其中一些具有迟发性,这表明纤毛是被积极维持的。然而,我们对其维持机制的了解仍然很少。在这里,我们发现IFT88(IFT88/nompB)继续沿着完全形成的感觉纤毛移动。我们进一步确定了Inactive,一种参与听觉和负重力趋性行为的瞬时受体电位香草酸亚型(TRPV)通道亚基,以及一种尚未表征的鸟苷酸环化酶2d(Gucy2d/CG34357)作为IFT88的货物。我们还表明,IFT88与环化酶的细胞内部分结合,这在进化上是保守的,并且在几种退行性视网膜疾病中发生突变,这对Gucy2d的纤毛定位很重要。最后,在成年果蝇的纤毛神经元中急性敲低IFT88和Gucy2d都会导致纤毛功能维持缺陷,损害听觉和负重力趋性行为,但不会显著影响纤毛超微结构。我们得出结论,成年果蝇听觉的感觉纤毛功能需要一个积极的维持程序,该程序涉及IFT88及其至少两种信号跨膜货物Gucy2d和Inactive。

https://cdn.ncbi.nlm.nih.gov/pmc/blobs/fbe6/10876440/5e47f8df7b71/LSA-2023-02289_Fig1.jpg

文献AI研究员

20分钟写一篇综述,助力文献阅读效率提升50倍。

立即体验

用中文搜PubMed

大模型驱动的PubMed中文搜索引擎

马上搜索

文档翻译

学术文献翻译模型,支持多种主流文档格式。

立即体验