Suppr超能文献

p90RSK通路抑制与顺铂在过表达TMEM16A的头颈癌中具有协同作用。

p90RSK pathway inhibition synergizes with cisplatin in TMEM16A overexpressing head and neck cancer.

作者信息

Yassin-Kassab Abdulkader, Chatterjee Suman, Khan Nayel, Wang Nathaniel, Sandulache Vlad C, Huang Eric H-B, Burns Timothy F, Duvvuri Umamaheswar

机构信息

Department of Otolaryngology, University of Pittsburgh School of Medicine, Pittsburgh, PA, USA.

UPMC Hillman Cancer Center, University of Pittsburgh Medical Center, Pittsburgh, PA, USA.

出版信息

BMC Cancer. 2024 Feb 19;24(1):233. doi: 10.1186/s12885-024-11892-9.

Abstract

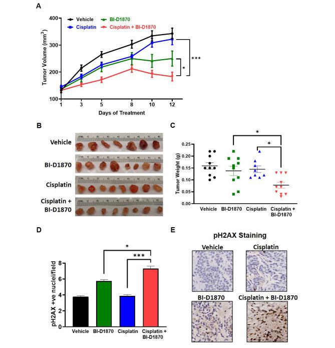
Head and neck squamous cell carcinoma (HNSCC) constitutes one of the most common types of human cancers and often metastasizes to lymph nodes. Platinum-based chemotherapeutic drugs are commonly used for treatment of a wide range of cancers, including HNSCC. Its mode of action relies on its ability to impede DNA repair mechanisms, inducing apoptosis in cancer cells. However, due to acquired resistance and toxic side-effects, researchers have been focusing on developing novel combinational therapeutic strategies to overcome cisplatin resistance. In the current study, we identified p90RSK, an ERK1/2 downstream target, as a key mediator and a targetable signaling node against cisplatin resistance. Our results strongly support the role of p90RSK in cisplatin resistance and identify the combination of p90RSK inhibitor, BI-D1870, with cisplatin as a novel therapeutic strategy to overcome cisplatin resistance. In addition, we have identified TMEM16A expression as a potential upstream regulator of p90RSK through the ERK pathway and a biomarker of response to p90RSK targeted therapy in the context of cisplatin resistance.

摘要

头颈部鳞状细胞癌(HNSCC)是人类最常见的癌症类型之一,且常转移至淋巴结。铂类化疗药物常用于治疗包括HNSCC在内的多种癌症。其作用方式依赖于阻碍DNA修复机制的能力,从而诱导癌细胞凋亡。然而,由于获得性耐药和毒副作用,研究人员一直致力于开发新的联合治疗策略以克服顺铂耐药性。在本研究中,我们确定了ERK1/2下游靶点p90RSK是抵抗顺铂耐药的关键介质和可靶向的信号节点。我们的结果有力地支持了p90RSK在顺铂耐药中的作用,并确定p90RSK抑制剂BI-D1870与顺铂联合使用是克服顺铂耐药的一种新的治疗策略。此外,我们已确定跨膜蛋白16A(TMEM16A)的表达是通过ERK途径的p90RSK潜在上游调节因子,也是顺铂耐药背景下对p90RSK靶向治疗反应的生物标志物。

https://cdn.ncbi.nlm.nih.gov/pmc/blobs/9af4/10875868/b22529551bca/12885_2024_11892_Fig1_HTML.jpg

文献AI研究员

20分钟写一篇综述,助力文献阅读效率提升50倍。

立即体验

用中文搜PubMed

大模型驱动的PubMed中文搜索引擎

马上搜索

文档翻译

学术文献翻译模型,支持多种主流文档格式。

立即体验